任泽平:全面降准原因、影响及展望

泽平宏观2021-12-07

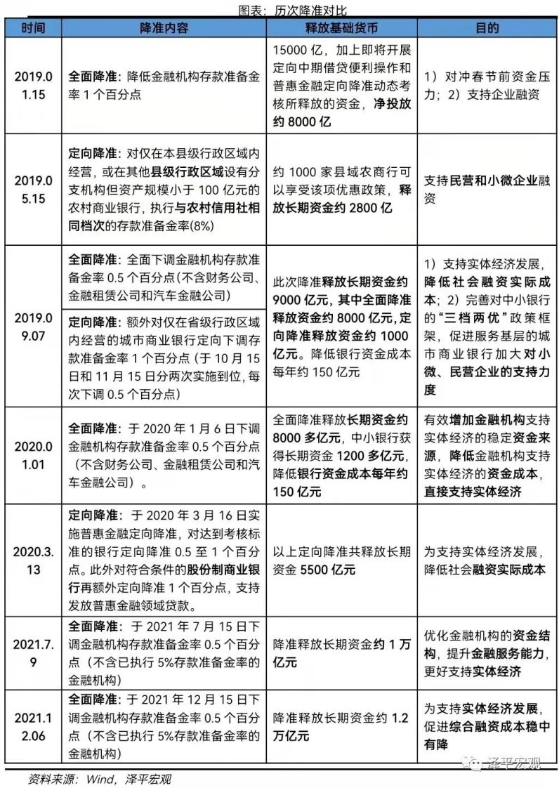
事件:12月6日,为支持实体经济发展,促进综合融资成本稳中有降,中国人民银行决定于2021年12月15日下调金融机构存款准备金率0.5个百分点(不含已执行5%存款准备金率的金融机构)。本次下调后,金融机构加权平均存款准备金率为8.4%。

12月3日,李克强总理在会见国际货币基金组织总裁时提到“继续实施稳健的货币政策,保持流动性合理充裕,围绕市场主体需求制定政策,运用多种货币工具,适时降准,加大对实体经济特别是中小微企业的支持力度,促进综合融资成本稳中有降,确保经济平稳健康运行。”

以126降准为标志,货币政策正式步入“转弯”阶段,即转向宽松,以支持新一轮稳增长。

本次降准力度大,信号意义强。如果说7月降准是预防性、对冲性的,那么本次降准就是实质宽松性的,投放增量基础货币。在经济面临新的下行压力、房地产风险明显暴露情况下,加大力度对冲经济下行压力,并支持实体经济、中小企业、科技创新、绿色经济、新基建,实现跨周期调节和高质量发展。

我们在2017年提出“新周期”,房地产、重化工业等传统行业落幕,新经济快速崛起,经历20年来最大的经济结构巨变。

2020年初提出“新基建”,新能源、数字经济、绿色经济等成为最大的投资机会。

2021年初提出三大关键词“通胀预期、流动性拐点和市场风格切换”,均被验证。

年中我们判断,2021年一季度是经济顶部,二三四季度边际放缓,经济正从滞涨转向衰退,未来的货币政策会对经济和市场逐渐转向友好,下半年-明年上半年重启宽松。未来的货币政策四部曲:不急转弯—慢转弯—转弯—轰油门。

1 、原因:释放明显政策信号,新一轮稳增长启动,支持中小企业和新能源新基建

本次全面降准距离总理12月3日首提“适时降准”仅隔3天,主要的原因:

一是经济下行压力加大,新一轮稳增长启动。三季度GDP增速4.9%,低于经济潜在增长率。三驾马车中,房地产销售和投资连续大幅回落,基建投资乏力,制造业投资仍有韧劲但呈放缓;受疫情扰动、就业和收入影响,消费增长压力仍然较大;出口仍强但新订单放缓。

近期政策持续释放出清晰信号,面对经济下行压力,新一轮稳增长启动:

11月18日,李克强总理主持召开座谈会时重提“六稳六保”,特别是保就业、保民生、保市场主体;

央行三季度货币政策执行报告,首提“保持经济平稳运行的难度加大”,删去“管好货币总闸门”和“坚决不搞‘大水漫灌’”的表述;

12月6日,中央政治局定调“明年经济工作要稳字当头、稳中求进”“继续做好六稳、六保工作,持续改善民生,着力稳定宏观经济大盘,保持经济运行在合理区间”。

二是中小企业经营困难加大,就业形势严峻。中小企业经营状况牵动数以万计的就业和家庭,是保民生、保就业的基本盘。今年以来,经济K型复苏,疫情反复,上游成本涨价,叠加环保限产、拉闸限电影响,小微企业经营压力加大。尽管政策向中小企业倾斜,但由于弱势地位,中小企业经营压力尚未得到有效缓解。

10月大、中、小型企业PMI分别为50.3%、48.6%和47.5%,小型企业PMI已经连续六个月低于荣枯线,中型企业PMI也已连续两个月低于荣枯线。2021年10月,中小企业发展指数为86.1,较9月进一步有所下滑,整体大幅低于疫情前水平,其中中小企业经营效益指数今年已迎来九连跌,低至61.3。对比之下,中小企业成本指数却远高于疫情前水平,最高达到121.1。

三是防范金融风险扩散和房地产硬着陆。房地产市场持续降温,供给端,在“三线四档”融资管理规则背景下,房企资金承压,部分房企陷入经营困境,风险暴露;需求端,在限购限价、收紧房贷额度、房地产税将试点等政策下,部分城市房价下跌,居民购房观望情绪浓厚。

房地产销售和融资大降,房企现金流紧张甚至债务危机,不是少数个别企业的问题,而是多数民营房企的问题乃至行业问题,土地市场大幅流拍增加经济下行压力,房地产市场正滑向临界点,本次降准将改善资金面,防范金融风险扩散和房地产硬着陆。

四是置换MLF到期。短期来看,12月15日有9500亿MLF到期,续作压力较大,此时降准可最大程度置换MLF,降低央行操作难度,稳定资金面跨年情绪。中期来看,2022年1-3月MLF到期分别为5000亿、2000亿和1000亿元,明年一季度MLF到期规模合计8000亿,考虑到春节(2月1日)前后资金面压力,明年1月份的流动性需求较大,12月份降准亦可稳定明年初资金面的基本盘,给金融机构优化资金结构提供充足的时间,有助于明年各项政策落实,引导金融机构支持实体经济。

2、方式:全面降准,释放1.2万亿资金,降低150亿成本

此次降准以全面降准的方式落地,支持实体经济、置换MLF、助力结构性货币政策工具、对冲经济下行压力。

从方式来看,全面降准略超市场预期,宽松信号明确。前期推出的碳减排支持工具、再贷款等均为结构性货币政策工具,主要发放对象是全国性金融机构。本次降准采用全面降准方式,力度更大,宽松信号意义更强,引导提高银行放贷意愿,助力结构性货币政策工具持续发挥作用。有助于缓解市场对经济下行的担忧,引导市场形成宽松一致预期,促进金融机构对实体经济的支持力度。

从量上看,本次降准释放基础货币约1.2万亿,中期稳定资金面基本盘,并为明年对冲经济压力储备弹药。本次降准大约能释放1.2万亿的超额准备金,12月15日将有9500亿MLF到期,即使央行不再续作,本次降准亦能在完全对冲后释放2500亿增量基础货币。如果考虑到央行部分续作,将释放更多增量资金注入实体经济。

从价上看,将降低金融机构资金成本每年约150亿元,为降低实体经济融资成本打开空间。降准相比于MLF,可以一次性释放零成本基础货币,目前MLF利率2.95%。2021年9月,贷款加权平均利率为5.00%,较第二季度上升7bp,实体经济降融资成本面临平台期。本次降准将降低银行负债端成本150亿,进而通过金融机构传导促进降低社会综合融资成本。

3、影响:利好稳增长、股市、债市,增加通胀、人民币贬值预期

实体经济层面,加大对中小微企业信贷支持力度,促进综合融资成本下降,支持新一轮稳增长。本次降准有助于加强银行对实体经济尤其是中小企业、科技创新、绿色经济等的信贷投放,有助于稳增长。本次降准将对冲大宗商品价格上涨、环保限产对中小企业生产经营的影响,加强金融对实体经济特别是中小微企业的支持,促进综合融资成本稳中有降。

金融机构层面,缓解银行负债端压力,降低实体经济融资成本。从银行角度,今年以来是“稳货币、紧信用”时期,随着信用逐渐收敛,银行存款成本在稳存款稳增长的背景下逐渐抬升,尤其是部分中小银行,揽储能力有限叠加短期定存利率上行,其向中小微企业融资意愿与融资能力均受限。

通胀预期。近期保供稳价效果显现,PPI将见顶回落,而CPI尚未启动,为降准打开时间窗口。但随着PPI向CPI传导、猪周期筑底明年中期上涨可能、低基数效应等,通胀压力仍存。

我们正面临全球大滞涨,背后是货币超发,滞涨是对货币超发的惩罚,主要三种手段:零利率或负利率、QE、直升机撒钱。相对于欧美,中国这一轮的货币纪律保持的较好。

最近大家所看到的部分国内舆论事件、媒体事件,背后深层次的是民粹主义回潮,包括美国川普现象、逆全球化、中美贸易摩擦等,都是因为民粹主义的回潮。背后的原因就是货币超发所带来贫富大幅拉大,经济基础决定上层建筑和意识形态。

利好债市。本次降准预期明显缓解了市场对通胀掣肘资金的担忧,有利于债市形成资金面均衡的一致预期,10年期国债活跃券210009收益率迅速下行近5个基点,报2.85%,处于年内较低水平。

利好股市,尤其“提估值”。股市是货币的晴雨表,本次降准降低资金成本和利率,提升股市估值。2021年股市的主要逻辑是通胀预期和新能源,受益于涨价和业绩的表现出色,2022年的主要逻辑将是受益于货币宽松提估值和稳增长政策的行业板块。

中美货币周期错位,人民币汇率贬值预期。中美经济周期错位导致货币政策相左,美联储启动TAPER缩债,中国此时选择宽松的货币政策,美元升值,人民币贬值预期上升,但是对中国经济的影响总体有限,中国央行也释放信号将以我为主。

对房地产的影响,需综合考虑土地流拍减少明年热点城市商品房供应、房地产税试点预期。目前房地产长效机制尚未建立,治本之策是城市群战略、人地挂钩、金融稳定和房地产税。在当前疫情影响就业和收入、共同富裕需要壮大中等收入群体的环境下,房地产税试点要防止增加工薪阶层的税收负担,需要科学合理的设计,并选择合适的时机。

4、展望:2022年货币政策“转弯”,四大关键词是双周期、稳增长、新基建、软着陆

对于是否会降息,央行答记者问时明确“继续实施稳健的货币政策,坚持稳字当头,不搞大水漫灌”, 调降MLF政策利率可能性不大,但7月降准和本次降准累计降低银行负债成本280亿元,有可能触发LPR加点5bp幅度的调整。

中国经济已经出现新的下行压力,明年货币政策“稳”字当头,政策目标为稳增长、防风险、软着陆、高质量。

展望未来,双周期、稳增长、新基建、软着陆是明年四大关键词。世界经济的关键词是中美双周期,中国宏观政策的关键词是稳增长,新经济的核心是新基建,老经济的核心是房地产软着陆。明年经济增长动能也将发生切换,由出口支撑转向消费复苏、新基建发力、房地产软着陆。

由于稳增长要求,专项债将前置发行,预计今年四季度和明年一季度社融有望企稳回升。

但随着CPI在明年中期前后进入上升通道和美联储缩债加息临近,也将制约货币政策。

免责声明:本文观点仅代表作者个人观点,不构成本平台的投资建议,本平台不对文章信息准确性、完整性和及时性做出任何保证,亦不对因使用或信赖文章信息引发的任何损失承担责任。

精彩评论

  • Youn7276
    2021-12-08
    Youn7276
  • Fattkhong
    2021-12-07
    Fattkhong
    [龇牙] 
  • Lucy_4158
    2021-12-07
    Lucy_4158
    要是还有一点点良心就把前些年领的钱还给恒大吧。
发表看法
3