安踏体育:预计上半年股东应占溢利将增长不少于65%
老虎资讯综合
2021-06-17
6月17日,
安踏体育
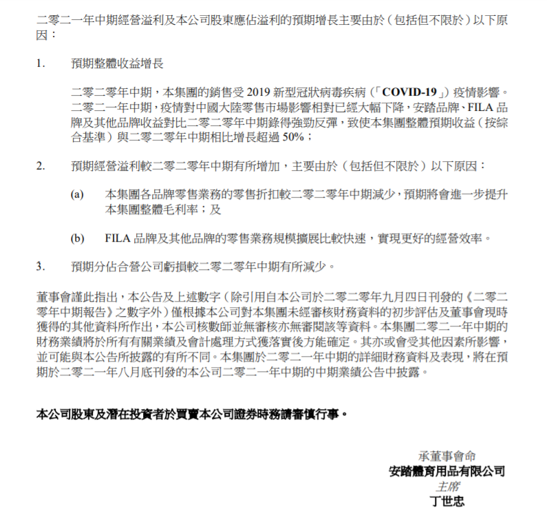
发布盈利预喜:预计今年上半年的经营溢利将同比增长不少于55%;预计上半年本公司股东应占溢利将增长不少于65%。
免责声明:本文观点仅代表作者个人观点,不构成本平台的投资建议,本平台不对文章信息准确性、完整性和及时性做出任何保证,亦不对因使用或信赖文章信息引发的任何损失承担责任。
分享至
微信
复制链接
精彩评论
雨威小小
2021-06-17
雨威小小
好棒棒哒
Kevin29
2021-06-17
Kevin29
体育,耀眼的新星
什么也没有了~
APP内打开
发表看法
2
15
{"i18n":{"language":"zh_CN"},"isChannel":false,"data":{"share":"https://www.laohu8.com/m/news/1118932034?lang=zh_CN&edition=full","thumbnail":"https://static.tigerbbs.com/6ca72a07e9acd15433787f2ab9a555c6","is_english":false,"pubTime":"2021-06-17 16:34","share_image_url":"https://static.laohu8.com/e9f99090a1c2ed51c021029395664489","id":"1118932034","market":"hk","top_or_hot":-1,"title":"安踏体育:预计上半年股东应占溢利将增长不少于65%","media":"老虎资讯综合","content":"<p>6月17日,<a href=\"https://laohu8.com/S/02020\">安踏体育</a>发布盈利预喜:预计今年上半年的经营溢利将同比增长不少于55%;预计上半年本公司股东应占溢利将增长不少于65%。</p>\n<p><img src=\"https://static.tigerbbs.com/927fbefaeca683c3a1ee2f3022084772\" tg-width=\"810\" tg-height=\"808\" referrerpolicy=\"no-referrer\"><img src=\"https://static.tigerbbs.com/04b21f4586986134477dc755911e33c3\" tg-width=\"795\" tg-height=\"758\" referrerpolicy=\"no-referrer\"></p>","source":null,"html":"<!DOCTYPE html>\n<html>\n<head>\n<meta http-equiv=\"Content-Type\" content=\"text/html; charset=utf-8\" />\n<meta name=\"viewport\" content=\"width=device-width,initial-scale=1.0,minimum-scale=1.0,maximum-scale=1.0,user-scalable=no\"/>\n<meta name=\"format-detection\" content=\"telephone=no,email=no,address=no\" />\n<title>安踏体育:预计上半年股东应占溢利将增长不少于65%</title>\n<style type=\"text/css\">\na,abbr,acronym,address,applet,article,aside,audio,b,big,blockquote,body,canvas,caption,center,cite,code,dd,del,details,dfn,div,dl,dt,\nem,embed,fieldset,figcaption,figure,footer,form,h1,h2,h3,h4,h5,h6,header,hgroup,html,i,iframe,img,ins,kbd,label,legend,li,mark,menu,nav,\nobject,ol,output,p,pre,q,ruby,s,samp,section,small,span,strike,strong,sub,summary,sup,table,tbody,td,tfoot,th,thead,time,tr,tt,u,ul,var,video{ font:inherit;margin:0;padding:0;vertical-align:baseline;border:0 }\nbody{ font-size:16px; line-height:1.5; color:#999; background:transparent; }\n.wrapper{ overflow:hidden;word-break:break-all;padding:10px; }\nh1,h2{ font-weight:normal; line-height:1.35; margin-bottom:.6em; }\nh3,h4,h5,h6{ line-height:1.35; margin-bottom:1em; }\nh1{ font-size:24px; }\nh2{ font-size:20px; }\nh3{ font-size:18px; }\nh4{ font-size:16px; }\nh5{ font-size:14px; }\nh6{ font-size:12px; }\np,ul,ol,blockquote,dl,table{ margin:1.2em 0; }\nul,ol{ margin-left:2em; }\nul{ list-style:disc; }\nol{ list-style:decimal; }\nli,li p{ margin:10px 0;}\nimg{ max-width:100%;display:block;margin:0 auto 1em; }\nblockquote{ color:#B5B2B1; border-left:3px solid #aaa; padding:1em; }\nstrong,b{font-weight:bold;}\nem,i{font-style:italic;}\ntable{ width:100%;border-collapse:collapse;border-spacing:1px;margin:1em 0;font-size:.9em; }\nth,td{ padding:5px;text-align:left;border:1px solid #aaa; }\nth{ font-weight:bold;background:#5d5d5d; }\n.symbol-link{font-weight:bold;}\n/* header{ border-bottom:1px solid #494756; } */\n.title{ margin:0 0 8px;line-height:1.3;color:#ddd; }\n.meta {color:#5e5c6d;font-size:13px;margin:0 0 .5em; }\na{text-decoration:none; color:#2a4b87;}\n.meta .head { display: inline-block; overflow: hidden}\n.head .h-thumb { width: 30px; height: 30px; margin: 0; padding: 0; border-radius: 50%; float: left;}\n.head .h-content { margin: 0; padding: 0 0 0 9px; float: left;}\n.head .h-name {font-size: 13px; color: #eee; margin: 0;}\n.head .h-time {font-size: 11px; color: #7E829C; margin: 0;line-height: 11px;}\n.small {font-size: 12.5px; display: inline-block; transform: scale(0.9); -webkit-transform: scale(0.9); transform-origin: left; -webkit-transform-origin: left;}\n.smaller {font-size: 12.5px; display: inline-block; transform: scale(0.8); -webkit-transform: scale(0.8); transform-origin: left; -webkit-transform-origin: left;}\n.bt-text {font-size: 12px;margin: 1.5em 0 0 0}\n.bt-text p {margin: 0}\n</style>\n</head>\n<body>\n<div class=\"wrapper\">\n<header>\n<h2 class=\"title\">\n安踏体育:预计上半年股东应占溢利将增长不少于65%\n</h2>\n\n<h4 class=\"meta\">\n\n\n<a class=\"head\" href=\"https://laohu8.com/wemedia/102\">\n\n\n<div class=\"h-thumb\" style=\"background-image:url(https://static.tigerbbs.com/8274c5b9d4c2852bfb1c4d6ce16c68ba);background-size:cover;\"></div>\n\n<div class=\"h-content\">\n<p class=\"h-name\">老虎资讯综合 </p>\n<p class=\"h-time\">2021-06-17 16:34</p>\n</div>\n\n</a>\n\n\n</h4>\n\n</header>\n<article>\n<p>6月17日,<a href=\"https://laohu8.com/S/02020\">安踏体育</a>发布盈利预喜:预计今年上半年的经营溢利将同比增长不少于55%;预计上半年本公司股东应占溢利将增长不少于65%。</p>\n<p><img src=\"https://static.tigerbbs.com/927fbefaeca683c3a1ee2f3022084772\" tg-width=\"810\" tg-height=\"808\" referrerpolicy=\"no-referrer\"><img src=\"https://static.tigerbbs.com/04b21f4586986134477dc755911e33c3\" tg-width=\"795\" tg-height=\"758\" referrerpolicy=\"no-referrer\"></p>\n\n</article>\n</div>\n</body>\n</html>\n","isBrief":false,"type":0,"news_type":1,"symbol":"02020","symbol_name":"安踏体育","start_time":0,"source_url":null,"article_id":"1118932034","we_media_id":"102","thumbnails":["https://static.tigerbbs.com/6ca72a07e9acd15433787f2ab9a555c6"],"rights":null,"url":"https://stock-news.laohu8.com/highlight/detail?id=1118932034","pubTimestamp":1623918865,"columns":[],"sourceInfo":null,"weMediaInfo":{"media_name":"老虎资讯综合","introduction":"为用户提供金融资讯、行情、数据,旨在帮助投资者理解世界,做投资决策。","home_visible":1,"id":"102","head_image":"https://static.tigerbbs.com/8274c5b9d4c2852bfb1c4d6ce16c68ba"},"summary":"6月17日,安踏体育发布盈利预喜:预计今年上半年的经营溢利将同比增长不少于55%;预计上半年本公司股东应占溢利将增长不少于65%。","collect":0,"end_time":0,"defaultTopTitle":"","property":[],"viewcount":null,"language":"zh","relate_stocks":{"02020":"安踏体育"},"translate_title":"Anta Sports: It is estimated that the profit attributable to shareholders will increase by no less than 65% in the first half of the year","themeId":null,"isJumpTheme":false,"ttsUrl":"https://static.tigerbbs.com/527dbe044a0acfbcba1ca1b319dc3b12","symbols_score_info":{"02020":0.9},"content_text":"6月17日,安踏体育发布盈利预喜:预计今年上半年的经营溢利将同比增长不少于55%;预计上半年本公司股东应占溢利将增长不少于65%。","kind":"news","is_publish_news":true,"is_publish_highlight":true,"is_publish_live":true,"is_publish_wemedia":null,"editions":null,"column":"","sentiment":"0","news_tag":"","news_rank":0,"symbols":[],"gpt_button":0,"need_auth":false,"code":"91000000","status":"200"},"commentList":[{"id":161290043,"gmtCreate":1623927139682,"gmtModify":1623927139682,"author":{"id":"3584700423678342","authorId":"3584700423678342","name":"雨威小小","avatar":"https://static.tigerbbs.com/5205bd089390d23567f25bfeee6ce225","vip":1,"hat":"https://static.tigerbbs.com/b0a2963eb37c60c5d6d4a8dbcd266952","crmLevel":2,"crmLevelSwitch":0,"authorIdStr":"3584700423678342","idStr":"3584700423678342"},"htmlText":"好棒棒哒","listText":"好棒棒哒","text":"好棒棒哒","images":[],"top":1,"highlighted":1,"essential":1,"paper":1,"likeSize":3,"commentSize":0,"repostSize":0,"link":"https://laohu8.com/post/161290043","repostId":1118932034,"repostType":4,"repost":{"id":"1118932034","kind":"news","weMediaInfo":{"introduction":"为用户提供金融资讯、行情、数据,旨在帮助投资者理解世界,做投资决策。","home_visible":1,"media_name":"老虎资讯综合","id":"102","head_image":"https://static.tigerbbs.com/8274c5b9d4c2852bfb1c4d6ce16c68ba"},"pubTimestamp":1623918865,"share":"https://www.laohu8.com/m/news/1118932034?lang=&edition=full","pubTime":"2021-06-17 16:34","market":"hk","language":"zh","title":"安踏体育:预计上半年股东应占溢利将增长不少于65%","url":"https://stock-news.laohu8.com/highlight/detail?id=1118932034","media":"老虎资讯综合","summary":"6月17日,安踏体育发布盈利预喜:预计今年上半年的经营溢利将同比增长不少于55%;预计上半年本公司股东应占溢利将增长不少于65%。","content":"<p>6月17日,<a href=\"https://laohu8.com/S/02020\">安踏体育</a>发布盈利预喜:预计今年上半年的经营溢利将同比增长不少于55%;预计上半年本公司股东应占溢利将增长不少于65%。</p>\n<p><img src=\"https://static.tigerbbs.com/927fbefaeca683c3a1ee2f3022084772\" tg-width=\"810\" tg-height=\"808\" referrerpolicy=\"no-referrer\"><img src=\"https://static.tigerbbs.com/04b21f4586986134477dc755911e33c3\" tg-width=\"795\" tg-height=\"758\" referrerpolicy=\"no-referrer\"></p>","collect":0,"html":"<!DOCTYPE html>\n<html>\n<head>\n<meta http-equiv=\"Content-Type\" content=\"text/html; charset=utf-8\" />\n<meta name=\"viewport\" content=\"width=device-width,initial-scale=1.0,minimum-scale=1.0,maximum-scale=1.0,user-scalable=no\"/>\n<meta name=\"format-detection\" content=\"telephone=no,email=no,address=no\" />\n<title>安踏体育:预计上半年股东应占溢利将增长不少于65%</title>\n<style type=\"text/css\">\na,abbr,acronym,address,applet,article,aside,audio,b,big,blockquote,body,canvas,caption,center,cite,code,dd,del,details,dfn,div,dl,dt,\nem,embed,fieldset,figcaption,figure,footer,form,h1,h2,h3,h4,h5,h6,header,hgroup,html,i,iframe,img,ins,kbd,label,legend,li,mark,menu,nav,\nobject,ol,output,p,pre,q,ruby,s,samp,section,small,span,strike,strong,sub,summary,sup,table,tbody,td,tfoot,th,thead,time,tr,tt,u,ul,var,video{ font:inherit;margin:0;padding:0;vertical-align:baseline;border:0 }\nbody{ font-size:16px; line-height:1.5; color:#999; background:transparent; }\n.wrapper{ overflow:hidden;word-break:break-all;padding:10px; }\nh1,h2{ font-weight:normal; line-height:1.35; margin-bottom:.6em; }\nh3,h4,h5,h6{ line-height:1.35; margin-bottom:1em; }\nh1{ font-size:24px; }\nh2{ font-size:20px; }\nh3{ font-size:18px; }\nh4{ font-size:16px; }\nh5{ font-size:14px; }\nh6{ font-size:12px; }\np,ul,ol,blockquote,dl,table{ margin:1.2em 0; }\nul,ol{ margin-left:2em; }\nul{ list-style:disc; }\nol{ list-style:decimal; }\nli,li p{ margin:10px 0;}\nimg{ max-width:100%;display:block;margin:0 auto 1em; }\nblockquote{ color:#B5B2B1; border-left:3px solid #aaa; padding:1em; }\nstrong,b{font-weight:bold;}\nem,i{font-style:italic;}\ntable{ width:100%;border-collapse:collapse;border-spacing:1px;margin:1em 0;font-size:.9em; }\nth,td{ padding:5px;text-align:left;border:1px solid #aaa; }\nth{ font-weight:bold;background:#5d5d5d; }\n.symbol-link{font-weight:bold;}\n/* header{ border-bottom:1px solid #494756; } */\n.title{ margin:0 0 8px;line-height:1.3;color:#ddd; }\n.meta {color:#5e5c6d;font-size:13px;margin:0 0 .5em; }\na{text-decoration:none; color:#2a4b87;}\n.meta .head { display: inline-block; overflow: hidden}\n.head .h-thumb { width: 30px; height: 30px; margin: 0; padding: 0; border-radius: 50%; float: left;}\n.head .h-content { margin: 0; padding: 0 0 0 9px; float: left;}\n.head .h-name {font-size: 13px; color: #eee; margin: 0;}\n.head .h-time {font-size: 11px; color: #7E829C; margin: 0;line-height: 11px;}\n.small {font-size: 12.5px; display: inline-block; transform: scale(0.9); -webkit-transform: scale(0.9); transform-origin: left; -webkit-transform-origin: left;}\n.smaller {font-size: 12.5px; display: inline-block; transform: scale(0.8); -webkit-transform: scale(0.8); transform-origin: left; -webkit-transform-origin: left;}\n.bt-text {font-size: 12px;margin: 1.5em 0 0 0}\n.bt-text p {margin: 0}\n</style>\n</head>\n<body>\n<div class=\"wrapper\">\n<header>\n<h2 class=\"title\">\n安踏体育:预计上半年股东应占溢利将增长不少于65%\n</h2>\n\n<h4 class=\"meta\">\n\n\n<a class=\"head\" href=\"https://laohu8.com/wemedia/102\">\n\n\n<div class=\"h-thumb\" style=\"background-image:url(https://static.tigerbbs.com/8274c5b9d4c2852bfb1c4d6ce16c68ba);background-size:cover;\"></div>\n\n<div class=\"h-content\">\n<p class=\"h-name\">老虎资讯综合 </p>\n<p class=\"h-time\">2021-06-17 16:34</p>\n</div>\n\n</a>\n\n\n</h4>\n\n</header>\n<article>\n<p>6月17日,<a href=\"https://laohu8.com/S/02020\">安踏体育</a>发布盈利预喜:预计今年上半年的经营溢利将同比增长不少于55%;预计上半年本公司股东应占溢利将增长不少于65%。</p>\n<p><img src=\"https://static.tigerbbs.com/927fbefaeca683c3a1ee2f3022084772\" tg-width=\"810\" tg-height=\"808\" referrerpolicy=\"no-referrer\"><img src=\"https://static.tigerbbs.com/04b21f4586986134477dc755911e33c3\" tg-width=\"795\" tg-height=\"758\" referrerpolicy=\"no-referrer\"></p>\n\n</article>\n</div>\n</body>\n</html>\n","type":0,"thumbnail":"https://static.tigerbbs.com/6ca72a07e9acd15433787f2ab9a555c6","relate_stocks":{"02020":"安踏体育"},"is_english":false,"share_image_url":"https://static.laohu8.com/e9f99090a1c2ed51c021029395664489","article_id":"1118932034","content_text":"6月17日,安踏体育发布盈利预喜:预计今年上半年的经营溢利将同比增长不少于55%;预计上半年本公司股东应占溢利将增长不少于65%。","news_type":1,"symbols_score_info":{"02020":0.9}},"isVote":1,"likeStatus":false,"favoriteStatus":false,"reportStatus":false,"tweetType":1,"langContent":"CN"},{"id":161825675,"gmtCreate":1623918942897,"gmtModify":1634025888676,"author":{"id":"3579135726453814","authorId":"3579135726453814","name":"Kevin29","avatar":"https://static.tigerbbs.com/4bcf91fefd04d4906409e47143e582b0","vip":1,"crmLevel":11,"crmLevelSwitch":0,"authorIdStr":"3579135726453814","idStr":"3579135726453814"},"htmlText":"体育,耀眼的新星","listText":"体育,耀眼的新星","text":"体育,耀眼的新星","images":[],"top":1,"highlighted":1,"essential":1,"paper":1,"likeSize":2,"commentSize":0,"repostSize":0,"link":"https://laohu8.com/post/161825675","repostId":1118932034,"repostType":4,"repost":{"id":"1118932034","kind":"news","weMediaInfo":{"introduction":"为用户提供金融资讯、行情、数据,旨在帮助投资者理解世界,做投资决策。","home_visible":1,"media_name":"老虎资讯综合","id":"102","head_image":"https://static.tigerbbs.com/8274c5b9d4c2852bfb1c4d6ce16c68ba"},"pubTimestamp":1623918865,"share":"https://www.laohu8.com/m/news/1118932034?lang=&edition=full","pubTime":"2021-06-17 16:34","market":"hk","language":"zh","title":"安踏体育:预计上半年股东应占溢利将增长不少于65%","url":"https://stock-news.laohu8.com/highlight/detail?id=1118932034","media":"老虎资讯综合","summary":"6月17日,安踏体育发布盈利预喜:预计今年上半年的经营溢利将同比增长不少于55%;预计上半年本公司股东应占溢利将增长不少于65%。","content":"<p>6月17日,<a href=\"https://laohu8.com/S/02020\">安踏体育</a>发布盈利预喜:预计今年上半年的经营溢利将同比增长不少于55%;预计上半年本公司股东应占溢利将增长不少于65%。</p>\n<p><img src=\"https://static.tigerbbs.com/927fbefaeca683c3a1ee2f3022084772\" tg-width=\"810\" tg-height=\"808\" referrerpolicy=\"no-referrer\"><img src=\"https://static.tigerbbs.com/04b21f4586986134477dc755911e33c3\" tg-width=\"795\" tg-height=\"758\" referrerpolicy=\"no-referrer\"></p>","collect":0,"html":"<!DOCTYPE html>\n<html>\n<head>\n<meta http-equiv=\"Content-Type\" content=\"text/html; charset=utf-8\" />\n<meta name=\"viewport\" content=\"width=device-width,initial-scale=1.0,minimum-scale=1.0,maximum-scale=1.0,user-scalable=no\"/>\n<meta name=\"format-detection\" content=\"telephone=no,email=no,address=no\" />\n<title>安踏体育:预计上半年股东应占溢利将增长不少于65%</title>\n<style type=\"text/css\">\na,abbr,acronym,address,applet,article,aside,audio,b,big,blockquote,body,canvas,caption,center,cite,code,dd,del,details,dfn,div,dl,dt,\nem,embed,fieldset,figcaption,figure,footer,form,h1,h2,h3,h4,h5,h6,header,hgroup,html,i,iframe,img,ins,kbd,label,legend,li,mark,menu,nav,\nobject,ol,output,p,pre,q,ruby,s,samp,section,small,span,strike,strong,sub,summary,sup,table,tbody,td,tfoot,th,thead,time,tr,tt,u,ul,var,video{ font:inherit;margin:0;padding:0;vertical-align:baseline;border:0 }\nbody{ font-size:16px; line-height:1.5; color:#999; background:transparent; }\n.wrapper{ overflow:hidden;word-break:break-all;padding:10px; }\nh1,h2{ font-weight:normal; line-height:1.35; margin-bottom:.6em; }\nh3,h4,h5,h6{ line-height:1.35; margin-bottom:1em; }\nh1{ font-size:24px; }\nh2{ font-size:20px; }\nh3{ font-size:18px; }\nh4{ font-size:16px; }\nh5{ font-size:14px; }\nh6{ font-size:12px; }\np,ul,ol,blockquote,dl,table{ margin:1.2em 0; }\nul,ol{ margin-left:2em; }\nul{ list-style:disc; }\nol{ list-style:decimal; }\nli,li p{ margin:10px 0;}\nimg{ max-width:100%;display:block;margin:0 auto 1em; }\nblockquote{ color:#B5B2B1; border-left:3px solid #aaa; padding:1em; }\nstrong,b{font-weight:bold;}\nem,i{font-style:italic;}\ntable{ width:100%;border-collapse:collapse;border-spacing:1px;margin:1em 0;font-size:.9em; }\nth,td{ padding:5px;text-align:left;border:1px solid #aaa; }\nth{ font-weight:bold;background:#5d5d5d; }\n.symbol-link{font-weight:bold;}\n/* header{ border-bottom:1px solid #494756; } */\n.title{ margin:0 0 8px;line-height:1.3;color:#ddd; }\n.meta {color:#5e5c6d;font-size:13px;margin:0 0 .5em; }\na{text-decoration:none; color:#2a4b87;}\n.meta .head { display: inline-block; overflow: hidden}\n.head .h-thumb { width: 30px; height: 30px; margin: 0; padding: 0; border-radius: 50%; float: left;}\n.head .h-content { margin: 0; padding: 0 0 0 9px; float: left;}\n.head .h-name {font-size: 13px; color: #eee; margin: 0;}\n.head .h-time {font-size: 11px; color: #7E829C; margin: 0;line-height: 11px;}\n.small {font-size: 12.5px; display: inline-block; transform: scale(0.9); -webkit-transform: scale(0.9); transform-origin: left; -webkit-transform-origin: left;}\n.smaller {font-size: 12.5px; display: inline-block; transform: scale(0.8); -webkit-transform: scale(0.8); transform-origin: left; -webkit-transform-origin: left;}\n.bt-text {font-size: 12px;margin: 1.5em 0 0 0}\n.bt-text p {margin: 0}\n</style>\n</head>\n<body>\n<div class=\"wrapper\">\n<header>\n<h2 class=\"title\">\n安踏体育:预计上半年股东应占溢利将增长不少于65%\n</h2>\n\n<h4 class=\"meta\">\n\n\n<a class=\"head\" href=\"https://laohu8.com/wemedia/102\">\n\n\n<div class=\"h-thumb\" style=\"background-image:url(https://static.tigerbbs.com/8274c5b9d4c2852bfb1c4d6ce16c68ba);background-size:cover;\"></div>\n\n<div class=\"h-content\">\n<p class=\"h-name\">老虎资讯综合 </p>\n<p class=\"h-time\">2021-06-17 16:34</p>\n</div>\n\n</a>\n\n\n</h4>\n\n</header>\n<article>\n<p>6月17日,<a href=\"https://laohu8.com/S/02020\">安踏体育</a>发布盈利预喜:预计今年上半年的经营溢利将同比增长不少于55%;预计上半年本公司股东应占溢利将增长不少于65%。</p>\n<p><img src=\"https://static.tigerbbs.com/927fbefaeca683c3a1ee2f3022084772\" tg-width=\"810\" tg-height=\"808\" referrerpolicy=\"no-referrer\"><img src=\"https://static.tigerbbs.com/04b21f4586986134477dc755911e33c3\" tg-width=\"795\" tg-height=\"758\" referrerpolicy=\"no-referrer\"></p>\n\n</article>\n</div>\n</body>\n</html>\n","type":0,"thumbnail":"https://static.tigerbbs.com/6ca72a07e9acd15433787f2ab9a555c6","relate_stocks":{"02020":"安踏体育"},"is_english":false,"share_image_url":"https://static.laohu8.com/e9f99090a1c2ed51c021029395664489","article_id":"1118932034","content_text":"6月17日,安踏体育发布盈利预喜:预计今年上半年的经营溢利将同比增长不少于55%;预计上半年本公司股东应占溢利将增长不少于65%。","news_type":1,"symbols_score_info":{"02020":0.9}},"isVote":1,"likeStatus":false,"favoriteStatus":false,"reportStatus":false,"tweetType":1,"langContent":"CN"}],"isCommentEnd":false,"newsSizeData":{"likeSize":15,"commentSize":2,"repostSize":0,"favoriteSize":0,"likeStatus":false,"favoriteStatus":false},"APP":{"userAgent":"Mozilla/5.0 AppleWebKit/537.36 (KHTML, like Gecko; compatible; ClaudeBot/1.0; +claudebot@anthropic.com)","isDev":false,"isTTM":false,"deviceId":"web-server-community-laohu8-v3","version":"4.35.3","shortVersion":"4.35.3","platform":"web","vendor":"web","appName":"laohu8","isIOS":false,"isAndroid":false,"isTiger":false,"isTHS":false,"isWeiXin":false,"isWeiXinMini":false,"isWeiBo":false,"isQQ":false,"isBaiduSwan":false,"isBaiduBox":false,"isDingTalk":false,"isToutiao":false,"isOnePlus":false,"isHuaWei":false,"isXiaomi":false,"isXiaomiWebView":false,"isOppo":false,"isVivo":false,"isSamsung":false,"isMobile":false},"href":"/m/news/1118932034","isCrawlerRequest":true}
精彩评论