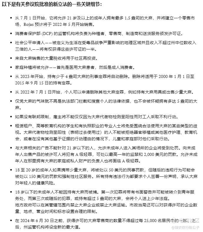
康涅狄格州参议院批准大麻合法化方案

锦衣夜行陈先生
2021-06-08

$Sundial Growers Inc.(SNDL)$$Tilray Inc.(TLRY)$$奥罗拉大麻公司(ACB)$

在一场持续到周二凌晨的马拉松式辩论中,参议院以19对17票通过了该法案。也就是几个小时前才发生的事儿!

另外6月7日内华达州州长签署方案使得大麻消费休息室合法化也算一个小利好。

同样是6月7号,特拉华州宣布本周大麻合法化法案将获得众议院投票表决,算是一个中等利好。

最近WSB概念横行,把空头打得落花流水,美国银行甚至宣布放弃对某些股票的评级,简单来说,他们表示这种事情确实反常规,但是也看不懂,惹不起就先躲远点了,哈哈。

目前$Sundial Growers Inc.(SNDL)$$Tilray Inc.(TLRY)$在WSB上也有一些人气,如果散户概念股继续大涨,在最近利好政策的刺激下,期待着大麻股再来一波行情。

如我几个月之前写的文章中提到的,还是继续看好大麻行业的投资机会,不过像Tilray与APHA 这样的大型合并是需要一两年时间整合的,才能发挥出规模效应,所以一定要耐得住寂寞。任凭妖股上天,你也最好不要追高赌博。

相信自己的判断,减少情绪化的操作,做相对长期的投资者,是我们散户首先需要磨练的心态。

用巴菲特的一句话做结尾,如果你不打算持有一只股票十年,那么你甚至不该考虑持有它十分钟。

十年太长了,但是几个月,一两年的寂寞你总得耐得住吧?

之前我持有SNDL,从0.4到4.6中间多少消息,多少大大小小的波动,也算是度过了很多折磨人的夜晚,后来除夕夜一晚上一千万的波动我竟然没有很强烈的情绪,遗憾还是有的,但是也守住了大部分利润清仓了,也算知足和成长,当初那一批和我一样为大麻股票疯狂的人,现在已经不知去向。

两年三年,美国联邦合法化,欧美实现大麻成为普通消费品的时候,或许已经完完全全少了老股东了吧,大家都只会追求热点[笑哭] 

免责声明:上述内容仅代表发帖人个人观点,不构成本平台的任何投资建议。

精彩评论

发表看法
38
6