【港股打新】康诺亚个人策略

新股渔夫
2021-06-27

$康诺亚-B(02162)$ $朗诗绿色生活(01965)$ $小鹏汽车-W(09868)$ 

每日优鲜

先说两句每日优鲜,其余渔夫很少发关于美股打新的分享,一是五股丰登,收益都不值当看的,二是信息太少,近乎黑盒,看也看不出来个所以然。

每日优鲜虽然我也知道很一般,但最终还是打了一些,看竞价盘情况不妙,挂10.6睡觉去了,早上都成交了,没亏更多算是唯一的安慰,但已是美股打新亏得最多的一次。

账户里打了爱回收、满帮剩下的钱懒得折腾,合计正好续上soul,结果soul还暂停IPO了,加上以前券商做过活动的票几乎没有败绩,抱着侥幸心理顺手打了每日优鲜,想赚个情绪钱就出来,也是因为听说认购火爆,以为中不了几股,就没当回事。这次权当交学费了,以后美股打新除了确定性强的,剩下的不参与或者少参与,还是老实打港股吧。

现在回过头来看,像是进了一个杀猪盘,之前的掌门、Boss都是在不太看好的情况下暴涨,且人少货多,收益很高,吸引人进来,进来之后爱回收、满帮表现尚可,但如果打的少,几乎没货可拿,所以想提高收益就得加仓,每日优鲜加仓后还来了个提前上市,最后跑都来不及。这也是美股打新最大的风险,信息不对称,还可能有假消息,不像港股打新,相对透明很多,通过孖展数据,基本可以控制每次中签仓位大体多少,从而控制风险。美股打新全是看天吃饭,风险没法控制,真正的好票又拿不到几股,收益上限不高,亏损上限很高。后边要来的叮咚、朵亚怕是也没多少人敢打了,都不打没准又出惊喜,然后再来一次循环。

康诺亚-B

保荐人阵容:大摩、中金、华泰,稳价人大摩,大摩+中金的配置历史业绩尚可,不乏快手、泡泡、荣昌、农夫山泉此类牛股,但近一年战绩一般,百融云、朝云、和铂、先声都是翻车案例。大摩稳价还比较良心,但这次绿鞋覆盖不住效果有限。

添加图片描述

基石引入15家机构,有不少老朋友,其中有一些也是前期投资者,基石再次站台说明对企业未来的认可,占比接近49%,上一票基石这么多,占比这么高的是诺辉健康,此外德琪基石也是类似情况,但上市表现一般。

2021年2月份最后一次融资较发行价折让45%,4个月时间估值增幅132%,这个幅度和归创通桥有一拼,现在上市翻倍是常态,相比较而言,科济、和铂、嘉和、永泰增幅较低,反而上市后表现一般。

创始人是原先君实生物的创始人,2016年出走君实,创立康诺亚,VP王常玉是全球首个PD-1抑制剂欧狄沃(O药)的第一发明人,管理团队是康诺亚最有价值的资产之一,金字招牌。

在研产品距离商业化均还较遥远,其中核心产品为CM310,引用招股书来说就是已有一款年销高达40E美金的对标产品赛诺菲╱ 再生元的达必妥,而CM310相比达必妥数据上更优,石药集团已获得CM310国内独家权利。这个药如真接近商业化,那就得远超144E的市值了。

个人策略和中签率

-B医药股就和摸奖,碰运气差不太多,包括那些专业的医药机构、投行也没法很准确判断,所以他们也都是全赛道摊大饼的买法。个人觉得这个票和德琪、加科思都有点像,前景不错,创始团队牛,距离商业化较远,持有时间像基石一样按年为单位的话,问题都不大。但不像天使、泡泡、九毛九这类已盈利企业,一周之内的新股行情,变量太多,没法做太好的预测,加之这阵新股潮,后边有几个票确定性更强,如果偏保守或资金量有限的话,可以放弃或者白嫖下。

最大回拨后甲乙组各29100手,货不多,看第一天孖展算比较火的,各处券商都没钱了,预计30W人左右参与,一手中签率5-6%,稳中预估在60-70手区间,乙头预计3手左右。

个人参与策略,这个时间段,最重要的是本金,所以个人不会拿2万多现金一手来碰5%的运气,浪费本金,这样还不如不打集中打后边的票,所以决定集中几个户打稳中,但也不会占用太多仓位,乙组就不上了。

最后再说几个有意思的数据,权当一乐,“康”字辈的新股果然战绩都不错,14涨1平2跌,跌的那2个都是2018年的事了,之后的票至少暗盘全胜。

此外,入场费大于2W的股票,7涨1跌,仅百胜中国破发。

添加图片描述

小鹏和朗诗绿色生活

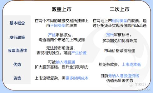
小鹏这次走的是双重上市,和之前的二次上市,还不太一样,类似于A股来港的A+H,且未来容易纳入港股通,会和美股股价有一定价差。目前港股的发行定价是不超过180HKD,美股当前价格相当于163HKD左右,还看招股截止那天美股股价,才决定最终定价,会有几个点折让优惠。

添加图片描述

但不论如何,这个新股频发时间段,且美股小鹏一个多月已经翻倍,短期有回调风险,个人也没精力重点参与了,最多套餐打一下。看目前孖展数据,可能不会回拨,甲乙组各21000手,预计一手中签率35%左右。

朗诗绿色生活,一家扎根于长三角的小物业公司,毛利率较低,优点是,2019年独立第三方开发的项目在管建筑面积增长率计,在香港上市物业管理公司中排名第四位。不过小物业,加上这个名字,PASS。


免责声明:上述内容仅代表发帖人个人观点,不构成本平台的任何投资建议。

精彩评论

我们需要你的真知灼见来填补这片空白
发表看法
1