迅雷并没参与比特币分叉
啦啦啦德玛西亚123
2018-01-08
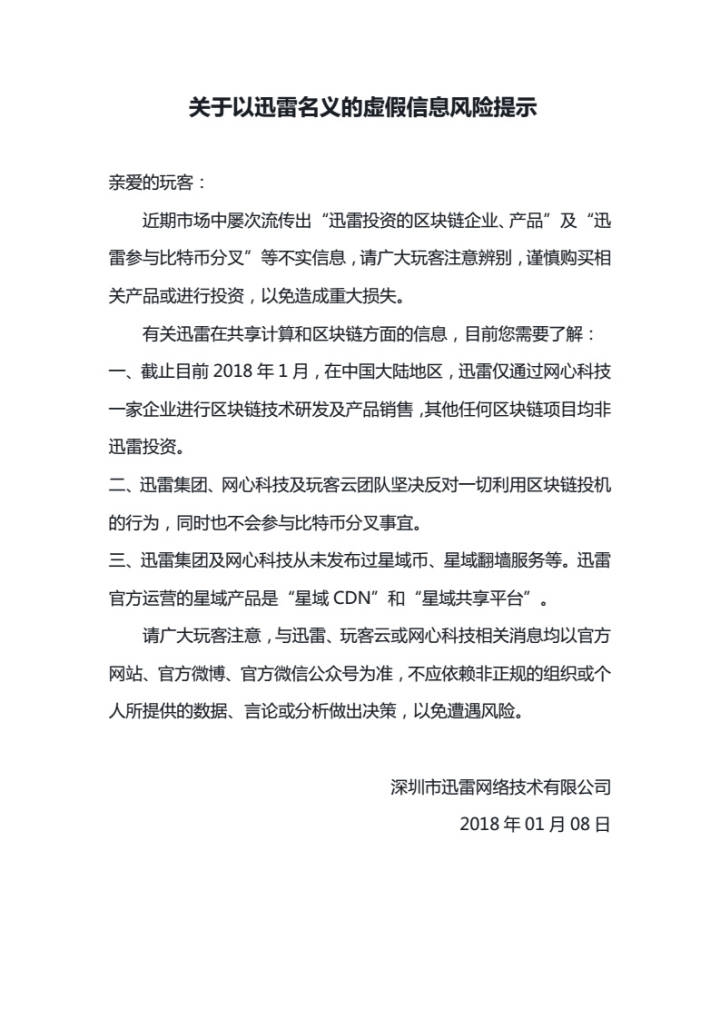
$迅雷(XNET)$如图
免责声明:上述内容仅代表发帖人个人观点,不构成本平台的任何投资建议。
分享至
微信
复制链接
精彩评论
Arron
2018-01-08
Arron
他都不是区块链,怎么分叉啊,搞笑了
什么也没有了~
APP内打开
发表看法
1
{"i18n":{"language":"zh_CN"},"detailType":1,"isChannel":false,"data":{"magic":2,"id":142358,"tweetId":"142358","gmtCreate":1515426056870,"gmtModify":1704887102842,"author":{"id":3471836174213321,"idStr":"3471836174213321","authorId":3471836174213321,"authorIdStr":"3471836174213321","name":"啦啦啦德玛西亚123","avatar":"https://static.laohu8.com/c4c872e3dca2bba36f2574593f39cfd6","vip":1,"userType":1,"introduction":"","boolIsFan":false,"boolIsHead":false,"crmLevel":1,"crmLevelSwitch":0,"individualDisplayBadges":[],"fanSize":0,"starInvestorFlag":false},"themes":[],"images":[{"img":"https://static.laohu8.com/b74f17fd5a35b8b60cdcfdec87b922e9"}],"coverImages":[{"img":"https://static.laohu8.com/b74f17fd5a35b8b60cdcfdec87b922e9"}],"title":"迅雷并没参与比特币分叉","extraTitle":"","html":"<html><head></head><body><p>$迅雷(XNET)$如图</p> <p> </p> <p> </p> <img src=\"https://static.laohu8.com/b74f17fd5a35b8b60cdcfdec87b922e9\"> <p> </p></body></html>","htmlText":"<html><head></head><body><p>$迅雷(XNET)$如图</p> <p> </p> <p> </p> <img src=\"https://static.laohu8.com/b74f17fd5a35b8b60cdcfdec87b922e9\"> <p> </p></body></html>","text":"$迅雷(XNET)$如图","highlighted":1,"essential":1,"paper":2,"likeSize":0,"commentSize":1,"repostSize":0,"favoriteSize":0,"link":"https://laohu8.com/post/142358","repostId":0,"isVote":1,"tweetType":1,"viewCount":1866,"commentLimit":10,"likeStatus":false,"favoriteStatus":false,"reportStatus":false,"symbols":["XNET"],"verified":2,"subType":0,"readableState":1,"langContent":"CN","currentLanguage":"CN","warmUpFlag":false,"orderFlag":false,"shareable":true,"causeOfNotShareable":"","featuresForAnalytics":[],"commentAndTweetFlag":false,"andRepostAutoSelectedFlag":false,"upFlag":false,"length":16,"xxTargetLangEnum":"ZH_CN"},"commentList":[{"id":595362,"commentId":"595362","gmtCreate":1515426825724,"gmtModify":1515426825724,"authorId":3450782622523167,"author":{"id":3450782622523167,"idStr":"3450782622523167","authorId":3450782622523167,"name":"Arron","avatar":"https://static.laohu8.com/default-avatar.jpg","vip":1,"crmLevel":1,"crmLevelSwitch":0,"individualDisplayBadges":[]},"repliedAuthorId":0,"objectId":142358,"objectIdStr":"142358","type":1,"supId":0,"supIdStr":"0","prevId":0,"prevIdStr":"0","content":"他都不是区块链,怎么分叉啊,搞笑了","text":"他都不是区块链,怎么分叉啊,搞笑了","html":"他都不是区块链,怎么分叉啊,搞笑了","likeSize":0,"commentSize":0,"subComments":[],"verified":10,"allocateAmount":0,"commentType":"valid","coins":0,"score":0,"disclaimerType":0}],"isCommentEnd":false,"isTiger":false,"isWeiXinMini":false,"url":"/m/post/142358"}
精彩评论