股市人生牛股多多
2023-08-08
要及时把握市场机遇[得意]$海银控股(HYW)$
//@海银控股:

目录

大类资产走势回顾

热点解读:31省GDP成绩单发布,有哪些看点?

地产视角:重磅不断!房地产利好政策频出

私募证券:近期私募证券市场表现如何?

私募股权:规模超7000亿!上半年募资战报出炉

大类资产走势回顾

【A股】A股集体上涨

 上证综指:3280.46点(↑1.98%)

 深证成指:11163.42点(↑2.19%)

 创业板指:2241.98点(↑2.65%)

【港股】港股集体下跌

 恒生指数:19420.87点(↓1.11%)

 恒生国企指数:6652.16点(↓0.28%)

 恒生红筹指数:3746.76点(↓1.49%)

【美股】美股集体下跌

 道琼斯工业指数: 35215.89点(↓0.19%)

 纳斯达克指数:13959.72点(↓0.64%)

 标普500指数:4501.89点(↓0.78%)

【欧股】欧股集体下跌

 欧洲50指数:3932.43点(↓2.63%)

 英国富时100指数: 7529.16点(↓2.13%)

 法国CAC40指数:7260.53点(↓2.74%)

 德国DAX指数:15893.38点(↓3.12%)

【债券】银行间资金利率涨跌互现

 10年期国债收益率:2.6507%(↑0.31%)

 银行间隔夜质押式回购利率:1.0729%(↓22.84%)

 银行间7天质押式回购利率:1.6182%(↓11.42%)

 银行间14天质押式回购利率:1.7178% (↓13.42%)

【外汇】美元指数上涨,人民币兑美元贬值

 美元指数:102.48(↑0.71%)

 人民币汇率中间价:1美元/人民币7.15(↑0.32%)、1欧元/人民币7.86(↓0.75%)、100日元/人民币5.02(↓1.37%)

【备注:上述所有数据来自Wind,统计周期:2023/7/27-2023/8/3】

01

热点解读

31省GDP成绩单发布,有哪些看点?

截至7月30日,全国31个省、自治区、直辖市均已公布2023年上半年地区生产总值(GDP)等重点经济指标。

一、31省GDP数据公布,广东稳居榜首

国内生产总值的增长反映了中国在全球经济发展中的重要地位。2023年上半年国内生产总值593034亿元,同比增长5.5%,比一季度加快1.0个百分点。分产业看,第一产业增加值30416亿元,第二产业增加值230682亿元,第三产业增加值331937亿元。

从经济总量上看,广东以62909.8亿元的经济总量继续稳居榜首,江苏生产总值也超过6万亿元位列第二位,两个经济龙头以绝对的优势遥遥领先。第二阵营有山东和浙江,GDP在4万亿上下,是传统的沿海经济强省。第三阵营为上半年GDP在2万亿以上的省市,包括河南、四川、湖北、福建、湖南、安徽、上海、河北和北京,均为推动整个国家经济发展的重要省份。值得注意的是,上半年,长三角地区生产总值突破14.3万亿元,占全国近四分之一,三省一市均跑赢了全国5.5%的平均增速。

图1:31省份2023年上半年GDP一览

 数据来源:各地统计局

二、上海GDP增幅最大,总量反超北京、河北

相比一季度,广东、江苏、浙江、上海等21省份上半年GDP增速进一步加快。其中上升幅度最大的仍为上海,由一季度的同比增长3%上升至上半年的9.7%,这反映了上海市经济的强劲增长和活力。

图2:2023年上半年各省GDP增速排名(前十)

 数据来源:各地统计局

从总量来看,上半年上海GDP总量反超了河北省和北京市,这无疑揭示了上海市在经济发展方面的优势和潜力。具体来说,这一优势主要体现在以下几个方面:

第一,产业升级的推进。上海市在传统制造业的基础上,逐步向高端制造业、现代服务业等高附加值产业转型,从而实现了经济的可持续发展。

第二,创新驱动的效应。上海市不断加大科技创新的投入,通过引进高端人才、建设科技园区等方式,促进了科技创新与经济发展的深度融合。

第三,对外开放的成果。上海市作为我国对外开放的重要门户之一,不断深化与国际市场的交流与合作,为经济发展不断注入新的活力。

河北省和北京市虽然也在不断努力推动经济发展,但是在产业升级、创新驱动、对外开放等方面与上海市存在一定的差距,这也是其GDP总量被上海市反超的一个重要原因。从全国经济发展的角度来看,这一现象也反映出我国经济发展的整体趋势和格局。一方面,东部地区经济发展已经进入了一个高质量发展的阶段,而中西部地区还需要在产业升级、科技创新、对外开放等方面不断努力。另一方面,各地区需要加强合作与协调,实现优势互补,共同推动全国经济的发展。

三、下半年高质量发展或将稳步加快

今年以来,随着经济社会全面恢复常态化运行,稳增长、稳就业、稳物价政策效应逐步显现,市场需求逐步恢复,生产供给持续增加,就业形势总体稳定,民生保障有力有效,发展质量继续提高,国民经济恢复向好。综合各省数据来看,经过几年的产业升级调整之后,目前东部一些省份的经济正逐渐恢复,产业优势越来越明显,尤其是在一些先进制造业和高新技术产业方面,有很大的竞争优势,这也能够保证这些省份在GDP总量比较大的情况下,仍然保持较快的增长。

下半年,随着居民收入和消费者信心的提升以及促消费政策激励下,消费潜能有望进一步释放;我国投资将持续对经济增长形成有力支撑,基建投资仍有望保持较快增长,制造业投资预计能保持增长,房地产投资降幅将持续收窄。综合来看,在稳就业、保民生、扩内需、调结构等一批政策加码出台预期下,市场信心有望加速回暖,全年经济或将实现5%以上的增长,产业升级转型、经济高质量发展将稳步加快。

02

地产视角

重磅不断!房地产利好政策频出

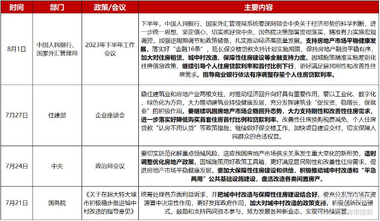
8月1日,央行、国家外汇管理局召开2023年下半年工作会议,总结上半年工作,分析当前形势,部署下一阶段工作。其中,在支持房地产市场平稳健康发展方面,多个重磅提法引发市场关注。

一、地产政策频发,聚焦城中村改造与需求端政策优化

7月下旬随着重要会议的召开,房地产支持政策接连推出,主要方向有两个:1)超大特大城市城中村改造:城中村改造是修复内需和消费潜力的必然选择,有助于构建先租后买的新模式,逐步让新市民升级住房消费,为商品房市场可持续发展创造条件。7月21日国常会审议通过《关于在超大特大城市积极稳步推进城中村改造的指导意见》,加大对城中村改造的政策支持,7月24日中央政治局会议再次强调积极推动城中村改造和“平急两用”公共基础设施建设。此类指导意见的出台将为此前较难推进的城中村改造注入了新的活力,促进城市建设由外延扩张转向内涵发展。

2)优化需求端政策:7月24日政治局会议首次提出房地产市场供求关系发生重大变化,适时调整优化房地产政策,因城施策用好政策工具箱,27日住建部提出进一步落实好降低购买首套住房首付比例和贷款利率、改善性住房换购税费减免、个人住房贷款“认房不用认贷”等政策措施。8月1日,央行与国家外汇管理局召开的下半年工作会议中提出,支持房地产市场平稳健康发展、因城施策精准实施差别化住房信贷政策、继续引导个人住房贷款利率和首付比例下行、更好满足居民刚性和改善性住房需求、指导商业银行依法有序调整存量个人住房贷款利率。此次央行提及的“调整存量个人住房贷款利率”基本延续了7月14日央行发布会的相关表述,住房贷款是居民债务最主要的构成部分,降存量房贷利率有助于稳定居民信心、降低负债端成本,进而稳定地产、刺激消费。

图3:近期房地产相关重要政策与会议

 数据来源:产品中心整理

二、为何鼓励下调存量房贷利率?

🔹 LPR加点的机制下,本轮存量房贷利率下降幅度明显低于新增房贷。2019年以来,我国房贷利率采取“LPR+加点”的机制,新发贷款根据最新LPR报价加点得到贷款利率,存量贷款利率每年可以根据LPR变化情况进行重定价。根据央行披露的数据,2023年一季度新发个人住房贷款利率为4.14%、较2021年底的高点大幅回落149BP,但同期LPR仅调降35BP,对应存量房贷下调幅度也仅35BP、明显低于新增房贷利率降幅。

图4:本轮个人住房贷款利率降幅明显大于LPR降幅

数据来源:Wind

🔹 居民资产端收益率下滑,居民“借新还旧、借短还长”等提前还贷意愿明显增加。由于一系列因素导致使居民风险偏好降低,从而带动居民资产端收益率也明显回落,如6个月理财产品预期年化收益率已降至1.8%的历史最低水平。伴随居民资产端收益率回落,居民提前还贷意愿明显增加:一方面,今年上半年借款人提前偿还贷款本金行为的RMBS条件早偿率指数明显抬升,即居民提前还贷增加;另一方面,上半年居民经营贷占比明显抬升,或与居民借经营贷偿还房贷有关,期间银保监会也表示要“加大对违规使用经营用途贷款、消费贷违规流入房地产领域的监管”。

图5:居民理财收益率明显回落

 数据来源:Wind

三、多重利好共同助推地产市场回稳

开展城中村改造,能提高我国新型城镇化质量,进一步提升城市承载力、宜居性。由于城中村改造一般并不属于老旧小区改造的范畴,城中村改造仍能成为旧改的重要补充,完善城市更新的内容。同时,城中村改造有利于扩大建筑建材存量市场需求,且由于改革难度较大,更体现了提升建筑建材质量是改善民生的重要一环以及政府提升建筑建材质量的决心,有利于推动行业需求提质升级的趋势。面向修缮需求的规划设计、消费建材企业及建筑质量检测企业将会受益较多。

调降存量房贷利率,对银行而言,存量房贷利率下调会进一步压缩净息差,可能需要同步调降存款利率。截至2023年6月,我国存量房贷规模为38.6万亿,其中,利率明显偏高的部分主要集中在2018年一季度至2022年一季度,期间当季新增房贷利率高于同期5年期LPR/基准利率幅度在50BP以上,多数在70BP以上,总计约9.6万亿。如果将这部分存量房贷利率全部调降至当前利率水平,粗略估算带来的年利润降幅在1200亿左右;再进一步考虑到当前银行净息差已处于历史较低水平,如果大面积调降,可能需调降存款利率、降准等措施,以同步降低银行负债端成本。对房地产行业而言,存量房贷利率下降,再叠加核心一二线城市可能的降首付比例、放松认房认贷等措施,地产短期企稳的概率提升。目前看,存量房贷利率下降是稳地产组合拳的一部分,进一步释放了政策稳地产的信号,可在一定程度上提振行业信心,加快房地产行业政策调整步伐。

03

私募证券

近期私募证券市场表现如何?

当前,证监会监管系统正从投资端、融资端、交易端等方面综合施策,积极落实中央决策部署。业内人士指出,随着后续一系列政策的出台,市场信心将得到提振,资本市场活跃度有望提升。

一、 多重因素驱动下,市场将迎回暖

7月,市场整体在经济、政策和情绪等方面均属于低谷期,8月,市场或从多方面因素的共同驱动下迎来回暖行情:

政策方面,基于我国经济整体在恢复中呈现不均衡特征,7月政治局会议提出了加强逆周期调节和政策储备、发挥消费拉动经济增长的基础性作用、出台促进民间投资等更具体的政策措施。与今年4月的会议相比,本次政治局会议对经济形势的判断更加务实,因此政治局会议释放的较强的政策信号有望逐步扭转市场预期,提振市场信心。

基本面方面,6月主要经济数据延续弱修复态势,而7月PMI指数线下回升指向制造业景气水平持续改善。且稳增长政策的加码接续落地,有望推动经济增长动能持续恢复,下半年经济增速或将拾级而上,全年经济增速达到5%以上可期。

流动性与市场情绪方面,7月资金面整体保持平稳,MLF和LPR政策利率均维持不变,全月市场利率在政策利率附近波动,流动性合理充裕。同时,受政策释放积极信号的带动,市场震荡回暖,北向资金加快净流入,7月净流入超470亿元,为年内月度流入额次高值。进入8月,从市场情况来看,政治局会议强调“要保持人民币汇率在合理均衡水平上的基本稳定”,汇率预期管理信号作用强烈。考虑到美联储政策在8月处于“空窗期”,内外部因素均有所缓和,人民币汇率有望逐步企稳走强,后续升值的幅度仍取决于经济修复程度及其持续性。

图6:北向资金净流入数据

 数据来源:Wind

二、二季度管理期货收益居前,股票策略发行占比高

从二季度整体市场行情看,A股呈下跌走势,上证综指跌2.16%。纵观私募所有策略的收益情况,相对价值和管理期货策略表现居前,二季度收益率分别为1.70%和1.27%,此外,纯债策略和固收+也取得了正收益,二季度平均收益约0.70%和0.43%。从收益为正比例来看,二季度相对价值和纯债策略表现较好,均有超过75%的产品取得正收益。在业绩标准差方面,管理期货策略业绩分化最大,标准差为16.29%。

图7:今年以来私募基金收益率总体回顾

 数据来源:Wind

从私募基金发行的策略分布来看,股票策略及多资产策略产品发行量占比仍较高,多资产策略、相对价值策略、组合基金分列其后,其余各个策略发行占比基本维持稳定。

图8:私募基金产品发行策略分布

数据来源:私募排排

三、当前私募管理人有何观点?

♦ 明汯投资:

在当前点位,量化多头是比较好的配置,Beta下行的风险小,Alpha上,过去两年国内量化总体管理规模没有大幅增长,投资能力却有比较显著的增长,所以对未来1—2年的超额收益相对乐观。量化多头产品线里全市场选股比指增更有优势,因为跟踪指数的约束会限制阿尔法的发挥,全市场选股增加的波动率非常少,但增加的收益非常显著。明汯将聚焦提升自身的Alpha能力,使业绩跟投资预期达成动态平衡。

♦龙旗投资:

近几年,中国市场参与者的比例也在发生着转变。中国市场散户投资者的比例依旧很高、机构投资者的增长也使得市场更加有效、量价+人工智能的赛道日趋拥挤。长期来看,超额收益的确会回归于一个正常合理的水平,但是近5至10年内,中国的量化投资仍然拥有全球最好的多头阿尔法;特别是小盘股的阿尔法相对丰富,且流动性也较为充足。同时,A股市场的深度也在持续提升,各市值区间的流动性都相对充裕。整体上来看,A股市场并没有发生显著的变化,并且国内量化管理人丝毫不输国际,无论是方法论、数据源还是技术手段,A股市场仍然是最有利于量化策略发挥的完美市场环境。

04

私募股权

规模超7000亿!上半年募资战报出炉

8月1日,工业和信息化部等五部门发布《关于开展“一链一策一批”中小微企业融资促进行动的通知》提供有针对性的多元化金融支持举措,优质高效服务一批链上中小微企业,持续提升中小微企业融资便利度和可得性,加大金融支持中小微企业专精特新发展力度。

一、新募基金数量企稳,创投基金领先依旧

2023年上半年,我国新募基金数量呈现企稳态势。根据清科数据,我国股权投资市场共计3289只基金完成新一轮募集,数量同比轻微下滑0.3%;募资规模7341.45亿元人民币。上半年募资规模在50亿元及以上的大额基金共计16只,约为去年同期的64.0%,总募资规模约为去年同期的55.7%。分季度来看,第二季度的大额基金数量与第一季度环比持平,设立与募资节奏仍较为平缓。

从基金类型看,上半年创业投资基金的数量依旧保持领先,据统计,上半年共2191只创业投资基金完成新一轮募集,在全市场基金总数下滑的背景下同比增长了7.8%,占比达到66.6%;募资规模达2595.40亿元人民币,占比35.4%,占比与去年同期相比提高了4.8pct。成长基金的数量次之,募资规模占比仍然稳定在市场五成左右。2023年上半年,共991只成长基金完成新一轮募集,募资总规模达到3649.98亿元人民币,占比由去年同期的44.7%提升至49.7%。此外,房地产投资基金在利好政策推动下保持较稳定的设立和募集节奏,市场中投向商业地产的股权投资基金数量和规模均有较大幅度的提升。2023年上半年,我国新募房地产投资基金共13只,募资规模250.35亿元人民币,分别同比上升了30.0%、123.4%。

图9:上半年股权投资市场基金类型分布

 数据来源:清科研究中心

二、国资LP仍为主要出资方,浙江基金募资规模超千亿

从LP结构来看,政府机构&政府出资平台&政府引导基金、产业资本、富有家族及个人是我国股权投资市场新募人民币基金的前三大出资方。据统计,三者的合计披露出资金额接近5,000亿元人民币,占比达到LP披露出资总金额的80.1%。当前险资与金融机构的出资活力有待进一步释放,上半年合计披露出资165笔,认缴出资总金额近500亿元人民币。从新募人民币基金的LP国资属性来看,以政府机构/政府出资平台、国企/央企、政府引导基金等为代表的国资背景LP依旧是我国募资市场的重要支撑,2023年上半年,国有控股和国有参股LP的合计披露出资金额占比达71.2%。

图10:上半年中国股权投资市场人民币基金LP国资属性分布

 数据来源:清科研究中心

从地域来看,上半年,江浙、山东、广东等地的新募基金数量依然保持领先,其中,浙江新募基金数量、规模均列全国首位,是我国唯一一个募资规模超过千亿的地区。据统计,2023年上半年浙江共有703只基金完成新一轮募集,同比上升9.3%;募资规模达1,175.01亿元人民币,同比提升12.6%。山东、江苏的新募基金数量均在460只以上,新募规模均超过700亿元人民币,保持在全国前列。

三、私募基金行业监管正迈向新阶段

近几年来,我国私募股权投资市场不断发展,政策完善成为股权市场通向成熟的必要条件。上半年,私募股权获市场监管层持续完善私募基金法规体系,多项条例法规成功落地,共同推进私募基金行业规范运作。我国私募基金行业监管正迈向一个新的阶段,行业的常态化出清以及优胜劣汰步伐均将提速,新入市场主体需面临更高标准的行业合规性要求。对此,投资机构还应当持续提升综合实力,紧抓自身优势,积极应对监管趋严、LP诉求增加、行业竞争加剧等多方面的挑战,及时把握市场机遇。

免责声明:

来源:产品研究中心

免责条款:本报告涉及的信息、数据均来源于公开资料,对这些信息的准确性和完整性不作任何保证。本报告中的信息、意见等均仅供投资者参考之用,不构成所述证券买卖的出价或征价。该信息、意见并未考虑到获取本报告人员的具体投资目的、财务状况以及特定需求,在任何时候均不构成对任何人的个人推荐。

$海银控股(HYW)$ $纳斯达克(.IXIC)$ $道琼斯(.DJI)$

免责声明:上述内容仅代表发帖人个人观点,不构成本平台的任何投资建议。

精彩评论

发表看法
1
1