【公司的力量】 万达院线(SZ:002739)
陆家嘴金融之家
2016-08-17
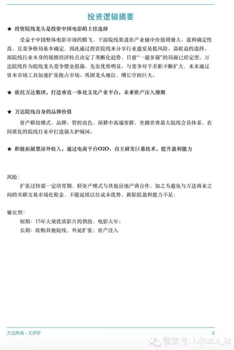
万达院线$(002739)$是主营影院投资建设、院线电影发行、影院电影放映及相关衍生业务(卖品销售、广告发布等)的公司,也是国产电影院线的龙头。 #A股那些事儿#
免责声明:上述内容仅代表发帖人个人观点,不构成本平台的任何投资建议。
分享至
微信
复制链接
精彩评论
我们需要你的真知灼见来填补这片空白
打开APP,发表看法
APP内打开
发表看法
25
1
{"i18n":{"language":"zh_CN"},"detailType":1,"isChannel":false,"data":{"magic":2,"id":24956,"tweetId":"24956","gmtCreate":1471404267130,"gmtModify":1704872597367,"author":{"id":34552322514512,"idStr":"34552322514512","authorId":34552322514512,"authorIdStr":"34552322514512","name":"陆家嘴金融之家","avatar":"https://static.laohu8.com/tiger_upload_file_1449305803.png","vip":1,"userType":1,"introduction":"","boolIsFan":false,"boolIsHead":false,"crmLevel":1,"crmLevelSwitch":0,"individualDisplayBadges":[],"fanSize":198,"starInvestorFlag":false},"themes":[],"images":[{"img":"https://static.laohu8.com/9c6501ceaba82c0a00ed2e57694aec0b"},{"img":"https://static.laohu8.com/ce876051b8aca5152b5b0e635e8d0603"},{"img":"https://static.laohu8.com/606b5191cfaed507d477e989d434aaf7"},{"img":"https://static.laohu8.com/6bf64011eb8317155a2e62e9830ce23a"},{"img":"https://static.laohu8.com/ede740fc47401f7f3b6cd1c48e0bbf50"},{"img":"https://static.laohu8.com/16dcb370a1d752315c4d9a1d65a13d06"},{"img":"https://static.laohu8.com/8a2042ceddcfe8e5ec8c3ef595d1bb89"},{"img":"https://static.laohu8.com/1a0b845656a0128044509f1d9a5c40c6"},{"img":"https://static.laohu8.com/ab7cec4c3be456db577f2d3ad3a74af5"},{"img":"https://static.laohu8.com/02e293aed68d0cfd295beb50cc57d6da"},{"img":"https://static.laohu8.com/cdb4087c8892e0fc85d76bf941f640df"},{"img":"https://static.laohu8.com/b34c01980384548cd23a69d6c76bcfa4"},{"img":"https://static.laohu8.com/6a75d392f536cd0cb6e504f393deba8a"},{"img":"https://static.laohu8.com/9c6501ceaba82c0a00ed2e57694aec0b"},{"img":"https://static.laohu8.com/7aa6aec191e6af6fa0147c99e2b43887"},{"img":"https://static.laohu8.com/ce1aa3802415474ff8138f95d5a947a9"},{"img":"https://static.laohu8.com/594cda4a74272e913280214fbfeeb1b4"},{"img":"https://static.laohu8.com/c1ff69dd3e6721532b8b80f25e2b07d7"},{"img":"https://static.laohu8.com/6fc3f817a25c7a4b1744ae4fb79d8af3"},{"img":"https://static.laohu8.com/51cbf587efb6464fd6312701ff24544f"}],"coverImages":[{"img":"https://static.laohu8.com/9c6501ceaba82c0a00ed2e57694aec0b"},{"img":"https://static.laohu8.com/ce876051b8aca5152b5b0e635e8d0603"},{"img":"https://static.laohu8.com/606b5191cfaed507d477e989d434aaf7"}],"title":"【公司的力量】 万达院线(SZ:002739)","extraTitle":"","html":"<html><head></head><body><p> </p> <p><img src=\"https://static.laohu8.com/6fc3f817a25c7a4b1744ae4fb79d8af3\"></p> <p>万达院线$(002739)$是主营影院投资建设、院线电影发行、影院电影放映及相关衍生业务(卖品销售、广告发布等)的公司,也是国产电影院线的龙头。 #A股那些事儿#</p> <p><img src=\"https://static.laohu8.com/6bf64011eb8317155a2e62e9830ce23a\"></p> <p><img src=\"https://static.laohu8.com/8a2042ceddcfe8e5ec8c3ef595d1bb89\"></p> <p><img src=\"https://static.laohu8.com/6a75d392f536cd0cb6e504f393deba8a\"></p> <p><img src=\"https://static.laohu8.com/51cbf587efb6464fd6312701ff24544f\"></p> <p><img src=\"https://static.laohu8.com/16dcb370a1d752315c4d9a1d65a13d06\"></p> <p><img src=\"https://static.laohu8.com/cdb4087c8892e0fc85d76bf941f640df\"></p> <p><img src=\"https://static.laohu8.com/594cda4a74272e913280214fbfeeb1b4\"></p> <p><img src=\"https://static.laohu8.com/ce876051b8aca5152b5b0e635e8d0603\"></p> <p> </p> <p><img src=\"https://static.laohu8.com/c1ff69dd3e6721532b8b80f25e2b07d7\"></p> <p><img src=\"https://static.laohu8.com/1a0b845656a0128044509f1d9a5c40c6\"></p> <p><img src=\"https://static.laohu8.com/9c6501ceaba82c0a00ed2e57694aec0b\"></p> <p><img src=\"https://static.laohu8.com/9c6501ceaba82c0a00ed2e57694aec0b\"></p> <p><img src=\"https://static.laohu8.com/ce1aa3802415474ff8138f95d5a947a9\"></p> <p><img src=\"https://static.laohu8.com/ab7cec4c3be456db577f2d3ad3a74af5\"></p> <p><img src=\"https://static.laohu8.com/b34c01980384548cd23a69d6c76bcfa4\"></p> <p><img src=\"https://static.laohu8.com/7aa6aec191e6af6fa0147c99e2b43887\"></p> <p><img src=\"https://static.laohu8.com/ede740fc47401f7f3b6cd1c48e0bbf50\"></p> <p><img src=\"https://static.laohu8.com/606b5191cfaed507d477e989d434aaf7\"></p> <p><img src=\"https://static.laohu8.com/02e293aed68d0cfd295beb50cc57d6da\"></p></body></html>","htmlText":"<html><head></head><body><p> </p> <p><img src=\"https://static.laohu8.com/6fc3f817a25c7a4b1744ae4fb79d8af3\"></p> <p>万达院线$(002739)$是主营影院投资建设、院线电影发行、影院电影放映及相关衍生业务(卖品销售、广告发布等)的公司,也是国产电影院线的龙头。 #A股那些事儿#</p> <p><img src=\"https://static.laohu8.com/6bf64011eb8317155a2e62e9830ce23a\"></p> <p><img src=\"https://static.laohu8.com/8a2042ceddcfe8e5ec8c3ef595d1bb89\"></p> <p><img src=\"https://static.laohu8.com/6a75d392f536cd0cb6e504f393deba8a\"></p> <p><img src=\"https://static.laohu8.com/51cbf587efb6464fd6312701ff24544f\"></p> <p><img src=\"https://static.laohu8.com/16dcb370a1d752315c4d9a1d65a13d06\"></p> <p><img src=\"https://static.laohu8.com/cdb4087c8892e0fc85d76bf941f640df\"></p> <p><img src=\"https://static.laohu8.com/594cda4a74272e913280214fbfeeb1b4\"></p> <p><img src=\"https://static.laohu8.com/ce876051b8aca5152b5b0e635e8d0603\"></p> <p> </p> <p><img src=\"https://static.laohu8.com/c1ff69dd3e6721532b8b80f25e2b07d7\"></p> <p><img src=\"https://static.laohu8.com/1a0b845656a0128044509f1d9a5c40c6\"></p> <p><img src=\"https://static.laohu8.com/9c6501ceaba82c0a00ed2e57694aec0b\"></p> <p><img src=\"https://static.laohu8.com/9c6501ceaba82c0a00ed2e57694aec0b\"></p> <p><img src=\"https://static.laohu8.com/ce1aa3802415474ff8138f95d5a947a9\"></p> <p><img src=\"https://static.laohu8.com/ab7cec4c3be456db577f2d3ad3a74af5\"></p> <p><img src=\"https://static.laohu8.com/b34c01980384548cd23a69d6c76bcfa4\"></p> <p><img src=\"https://static.laohu8.com/7aa6aec191e6af6fa0147c99e2b43887\"></p> <p><img src=\"https://static.laohu8.com/ede740fc47401f7f3b6cd1c48e0bbf50\"></p> <p><img src=\"https://static.laohu8.com/606b5191cfaed507d477e989d434aaf7\"></p> <p><img src=\"https://static.laohu8.com/02e293aed68d0cfd295beb50cc57d6da\"></p></body></html>","text":"万达院线$(002739)$是主营影院投资建设、院线电影发行、影院电影放映及相关衍生业务(卖品销售、广告发布等)的公司,也是国产电影院线的龙头。 #A股那些事儿#","highlighted":2,"essential":2,"paper":2,"likeSize":25,"commentSize":0,"repostSize":1,"favoriteSize":0,"link":"https://laohu8.com/post/24956","repostId":0,"isVote":1,"tweetType":1,"viewCount":5602,"commentLimit":10,"likeStatus":false,"favoriteStatus":false,"reportStatus":false,"symbols":["002739"],"verified":2,"subType":0,"readableState":1,"langContent":"CN","currentLanguage":"CN","warmUpFlag":false,"orderFlag":false,"shareable":true,"causeOfNotShareable":"","featuresForAnalytics":[],"commentAndTweetFlag":false,"andRepostAutoSelectedFlag":false,"upFlag":false,"length":140,"xxTargetLangEnum":"ZH_CN"},"commentList":[],"isCommentEnd":true,"isTiger":false,"isWeiXinMini":false,"url":"/m/post/24956"}
精彩评论