趣致集团再冲刺上市:赛富投资提前减持,殷珏辉为董事长兼CEO

贝多财经
2024-03-07

近日,趣致集团(Qunabox Group Limited)再次递交招股书,准备在港交所主板上市,海通证券为其独家保荐人。据贝多财经了解,趣致集团曾于2023年9月递表。相较此前招股书,趣致集团更新了截至2023年12月31日的财务数据等信息。

招股书显示,趣致集团于2023年实现了扭亏为盈,为其业务发展浇筑了的坚实基础。具体来看,趣致集团的2021年、2022年和2023年的营业收入分别为人民币5.02亿元、5.54亿元和10.07亿元,毛利分别为3.45亿元、3.35亿元和5.35亿元。

报告期内,趣致集团的净利润分别为-1.39亿元、-1.16亿元和1.37亿元元。按非国际财务报告准则计量,趣致集团的经调整净利润分别为0.52亿元、0.78亿元和2.01亿元,经调整EBITDA分别为1.07亿元、1.55亿元和2.80亿元。

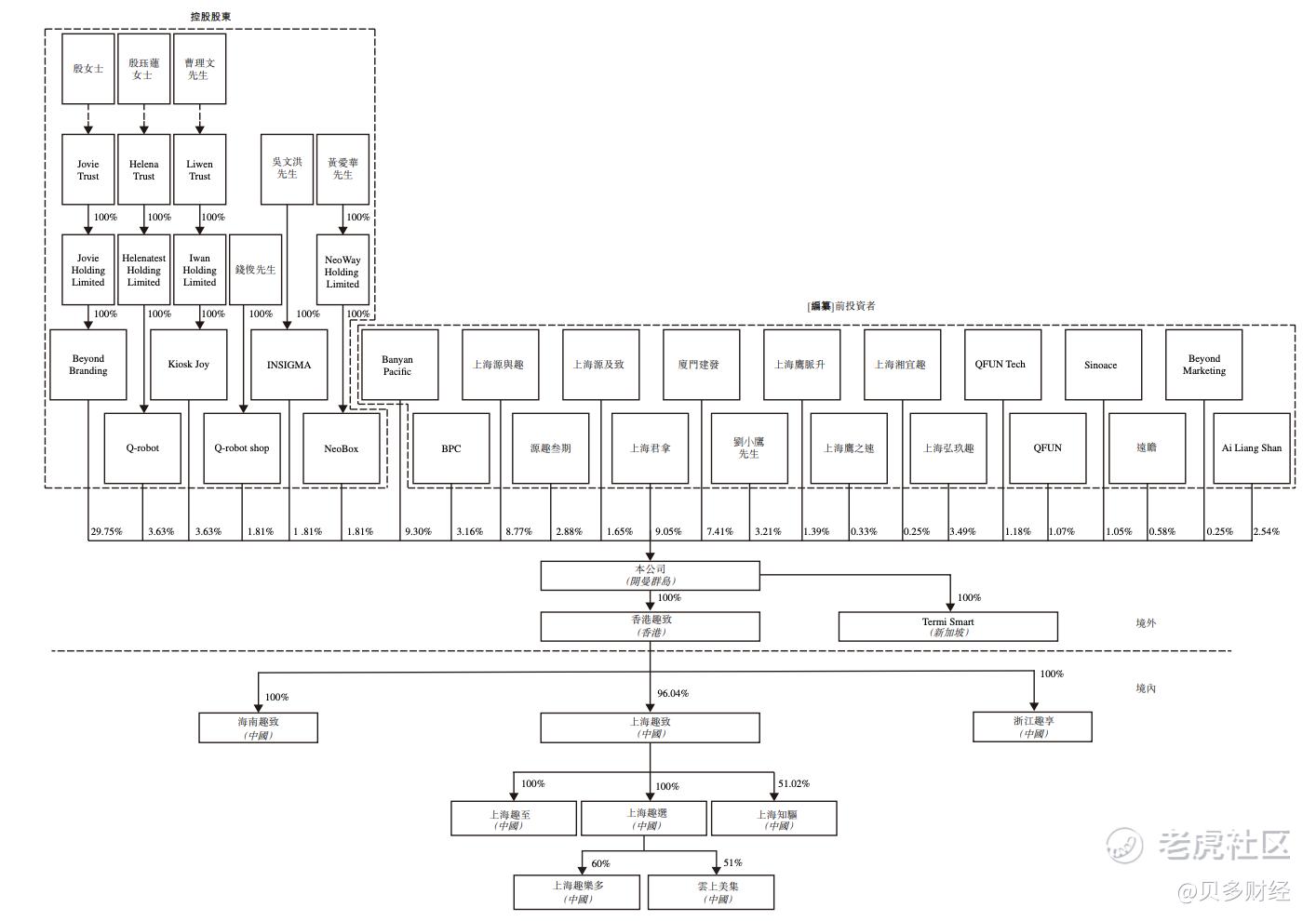
目前,趣致集团的主要经营主体为上海趣致网络科技有限公司。天眼查信息显示,该公司成立于2013年7月,注册资本为8695.56万元,法定代表人为殷珏辉,股东包括Qunabox Group Hongkong Limited、赛富创业投资和赛富股权投资。

趣致集团在招股书中表示,该公司是一家专注于快速消费品(「快消品」)户外营销的中国营销服务提供商。此前招股书则显示,趣致集团的定位为人工智能物联网(AIoT)营销解决方案提供商。

据招股书介绍,趣致集团开发的自动贩卖机配备各种模块,包括气味散发、动作识别及语音交互,实现高效互动的机器营销服务。根据灼识咨询资料,该公司为中国唯一一家提供此类服务的企业。

根据灼识咨询的资料,于2022年按收入计,趣致集团是中国第五大快消品户外营销解决方案提供商,市场份额约0.9%。而按2020年至2022年AIoT营销解决方案收入增长计,趣致集团在前十大市场参与者中排名第一,年复合增长率为18.6%。

截至2023年12月31日,趣致集团在全国22个城市运营7543台自动贩卖机。其中,绝大部分位于商业物业。目前,该公司的收入主要来自向品牌客户提供以机器派发为特色的营销服务。

2023年,趣致集团的年度活跃用户约1590万名。根据灼识咨询的资料,于往绩记录期间,趣致集团向472名品牌客户提供了约1400个SKU的快消品营销服务,覆盖饮料、食品、日用品等行业。

此前的2018年2月22日,趣致集团曾与申万宏源签订上市辅导协议。据贝多财经了解,申万宏源证券曾多次报送辅导工作进展报告。但在历经两年的辅导后,二者于2020年6月签订《终止协议》,一致同意终止辅导工作。

而在2020年6月24日,趣致集团与中金公司达成首次公开发行股票并在科创板上市之辅导协议,计划改道冲刺上交所。但2021年7月,因趣致集团拟调整上市计划,中金公司对趣致集团的辅导工作继而终止。

根据招股书披露,趣致集团的收入主要包括营销服务、商品销售等。报告期内,该公司来自营销服务的收入分别为3.77亿元、4.05亿元和8.08亿元,占总收入的比例分别为75.0%、73.1%和80.3%。

贝多财经了解到,商品销售收入对趣致集团的贡献也越来越重。报告期内,该公司的商品销售收入分别为1.05亿元、1.11亿元和1.44亿元,占其总收入的比例分别为20.9%、20.1%和14.3%。

值得一提的是,趣致集团的自动贩卖机的销售数据也在持续增长。报告期内,该公司每台自动贩卖机的平均收入分别为1.85万元、1.32万元和2.24万元,购买订单数量分别为1.32万单、1.69万单和1.67万单,每笔订单价格分别为8.5元、6.9元和9.8元。

成立至今,趣致集团获得了多轮融资,投资方包括赛富投资、君联资本等,其中赛富投资于2015年4月参与A轮、C轮加码,君联资本于2016年9月加入。就在2023年6月,趣致集团就获得了人民币6000万元(约836万美元)F轮融资,投后估值为5.71亿美元。

而2023年6月27日,赛富创投将上海趣致(即“趣致集团”)4.7108%的股权(相当于注册资本4,096,341元)转让予香港趣致,代价为7262万元;赛富投资将上海趣致0.4784%的股权转让予香港趣致,代价为737万元。

转让完成后,上海趣致由香港趣致持有96.0402%,赛富创投持有3.5948%及赛富投资持有0.3650%。就前述股权转让而言,赛富认股权证于2023年6月相应终止并注销,赛富创投及赛富投资仍为并将继续为上海趣致的少数股东。

不过,赛富投资及赛富创投并未直接在趣致集团持股,君联资本则通过上海君拿持股。IPO前,上海君拿对趣致集团的持股比例为9.05%,厦门建发持股7.41%,老鹰基金创始人刘小鹰持股3.21%,上海鹰之速、上海湘宜趣、上海鹰脉升分别持股0.33%、0.25%、 1.39%。

本次上市前,殷珏辉通过Jovie Trust及其控股公司Jovie Holding Limited及Beyond Branding可行使于趣致集团29.75%的投票权,殷珏辉的妹妹殷珏莲通过Helena Trust可行使Q-robot于该公司3.63%的投票权。

同时,曹理文通过Liwen Trust可行使Kiosk Joy趣致集团3.63%的投票权,吴文洪通过INSIGMA持股1.81%,黄爱华通过NeoBox持股1.81%,钱俊通过Q-robot shop持股1.81%。据招股书披露,前述一致行动人士有权在该公司股东大会上行使约42.45%投票权。

其中,殷珏辉为趣致集团执行董事、董事长兼首席执行官(CEO),殷珏莲为该公司首席财务官,曹理文为执行董事、销售副总裁。据贝多财经了解,趣致集团曾在2020年6月任命吴烨旻为公司财务总监。彼时,殷珏莲为该公司董事会秘书。

免责声明:上述内容仅代表发帖人个人观点,不构成本平台的任何投资建议。

精彩评论

我们需要你的真知灼见来填补这片空白
发表看法
1