2018四季报 谢幕 一

bianjianbao
2019-02-04

2018年的第四季度财报主角依然谢幕,准备写两篇文章总结纪念一下,第一篇系分析及操作回顾,第二篇系各热门股前生今世简要评价。另外也想着眼于策略的jinjing精进分析一下自己



第一篇,财报季个主角分析,上期已经分析过奈飞了,本期将amzn、tsla、巴巴、、aapl进行分析。baidu、facebook、微软。

还是先说感想。

1、还是要敢于反向思维,很多次我们的策略都是建立在大家的反向基础上的,这个从侧面你印证了市场上绝大多数人是亏钱的 ,是随波逐流的,没有分析判断的。

在奈飞中,我们着眼于高盛的策略报告及背后的操盘分析,得出结论其财报无论好坏都是一个相对平局的收尾,在特斯拉里,我们一样进行了这样的判断,而我们去翻阅了老虎的帖子里这样分析判断的少之又少。

2、还是要敢于坚持到底,说来真实比较不淡定,惨。因为自己的判断是建立在各类数据和市场分析基础上的,而市场变化却相对突然,加上市场变化或者说一个成型的策略一定是会有考验和经历小概率事件的时候,要敢于坚持,才能看到和得到概率的结果,而这个概率论之后的量化结果总体上也是能经得起推敲的。

3、有些操作不能操之过急,需要等待时点,有时候我们需要在开仓的时候等待,有时候我们需要在关仓的时候等待,比如在amzn里边我们原本计划在月30号收盘的时候在建立财报策略,但是因为aapl、苹果、amzn正好隔着一天,担心前面的策略失效后影响后面的资金开仓,所以就在周二,把aapl、tsla、amzn的财报策略全部下好,aapl、tsla在可控范围呢,而amzn却在周三周五经历了超级大涨,从我建仓的点位在1600点,涨到财报前一天的1747点,已经经历了大约8%的涨幅,明显我是坐不住了,建仓有点早了,导致在财报前一天需要结束此前的仓位,重新建仓,也直接导致了最后盈利的1200美金全部与前期建仓的亏损抵平,白忙乎一次,跟上次amzn财报是一样,从盈利1200美金最后在盈利200美金的时候结束交易,说到底我还是对amnz 的股性不太熟悉,或者说市场的关乎点和看法没有get到。


4、慌乱中需要冷静思考再决策。而不是首先要关仓还是交易什么的,在操作中,冷静剩余一切,你连冷静都做不到,连备用方案都没有想出来,怎么能进行交易或者说结束交易呢,有许多人说,你在市场中就存在亏钱的可能,那么其实,不全部对,尤其是对一些你已经进行错误决策或者有亏损的头寸时,贸然,盲目的决定退出并不是正确的方法,非常有可能在市场已经翻转过来照着我们的意思行使时候,我们退出了。止损了,市场满血复苏了,交易烂掉了。

正确的做法是:要有冷静的思路,确定最正确的仓位,然后可以先建立正确的仓位,然后平掉之前的错仓位,之后要看一下,你这两次仓位的区别,和最终最可能的总盈亏,如果发现最终盈亏基本持平,那么你就要重新思考加仓位了,因为市场可能证明你现在是正确的方向,那么你之前错误的仓位也会因为市场调整的转变向着你有利的方向发展而将浮亏逐步 填平,进而最终实现原油仓位的大盈利。

真的是应该将原来仓位接回来重新上阵的,因为你的新仓位的盈利空间一定是有限的,而你此前的亏损仓位因为你的亏损而上涨空间范围无限,比如一个组合i你建仓的成本是17或者18,那么你亏损到12的时候发觉需要调整了,那么你会怎么做,是卖掉它,重新建立一个16附近的仓位吗?答案是错误的,因为你的判断方向并没有大的变化,那么一旦市场转过来,那么你的亏损仓位会迅速盈利,且空间绝对大,你丢掉了一个超级大的赚钱机会。

在amzn 中我前三天就在组合成本18的位置建仓,因为股价随着苹果利好、ALIBABA财报靓丽和鲍威尔鲍叔的鸽派不加息而连长三天,在周四晚点时候我的组合价值已经吓到12,亏损较大,我当时的决策是,重新在16附近建立三个组合,然后把之前的仓位平掉。而这个平仓最后证明是一个非常愚蠢的决定,因为当时我平掉就感觉不对了,因为我估算了我的仓位,即使amzn价格涨到1790点我的仓位也不会继续亏了,我能承受到1790的价位,而我估计他就不会达到这个价位,即使是在1720附近收盘,他也就是4%的空间,最高摸到1790,1800需要巨大的利好的,而amzn显然没有这么多利好的,股价已经反弹了快10%了,数据不会超级好,盈利已经达到极限了,无从触发。所以最可能在1780之下震荡。即使超越了,那么我保留一个原来仓位也可以,至少可以从12涨到20 ,盈利1000.不好的是当时已经还有2分钟收盘了,没时间下单了,盘后只能是股票交易了。其实最后1小时从1747调到1717的时候我就感觉市场已经转向了,非常类似于今年夏天的fecebook的走势了,财报前其他公司的利好推动大涨,创新高,最后1小时下滑,公布财报后直接大跌20%。当然AMZN不会 那么惨。这也从侧面说明,我们倒时差,身体还是不那么自然。amzn的上限是从多个角度数据分析的结果。


5、一些已经错误的东西,我们不妨 退出来仔细思考一会,看看我的仓位风险还有多少,而市场是都已经转向,然后我们可以考虑重新在这个位置将仓位原封不动的补回来一些,这个防范方法可以减少损失,保留自己的判断。因为我们的判断来之不易。多是被证实行之有效。有大量分析数据和统计资料支持。

6、 过早的建仓,错误的平仓,没有接回来,之外还有些错误,人的精力总是有限的,我们不可能同时看住超过两只标的的价格变化。 一只最好,两只勉强可以,三只是一定不要的,这是一个血的教训。

7、长期leg 就是back month的头寸价差波动较小,相比较于财报影响,时间价值的损耗可能更大,我这次就建立了一个5月份的组合策略,跟在2月的几乎一样,可悲的是,2月的测=策略在财报后迅速归位了结。而这个5月的仓位竟然价差只变化了0.5,看到时我差点以为自己眼花了,纹丝不动不收影响啊。谨记,短期时间的影响对长期 头寸组合的影响可以忽略不计,时间价值可能更有意义。

因为中间还有一个财报季呢。显然后面那个y 影响更大


8、投资就是掏炼人性的地方,就是力求精进至间的过程,即减少误差,减少出手,平衡内心的历程。这此三个事件,前两个都是建仓后等待,然后了结,最大程度。只有amzn的操作比较失败,不仅前期加仓时间早,而且占用了前两个的仓位,导致前两个仓位有限。

另外一个利好的方式是操作减少,相比较以前的特斯拉我几乎天天转仓,改变,此次静待两天,非常好。市场没有脱离早前判定的290--300区间。

不好的地方是,如何 能够精进至简,我还在思索,我想:

在判断正确的地方可以加大仓位。加大组合数,敢于逆向思维。

9、当你身体不舒服,发痒时,可能不利的东西在慢慢靠近,可能是亏损,可能是得力不讨好,需要时刻谨记了,收缩了。因为可能市场的温度可能太高了,而我们自己在自己的世界里注视太久了,以至于竟然没有察觉到身体都已经燥热难当了,心里还是怡然自得,这就是不平衡了,危机四伏而未知!》简言之,我们需要给自己降温了。外界可能已经转变。



第一标的,aapl

1、先看市场分析



市场的一下整理资料,整体就是人们容易过度悲观苹果的业绩



2、看策略操作

自己计算的模型 跟实际有所出入。

记录


现在看来,180这个leg基本没有什么用处,毕竟本身价格就低,而且波动也不会那么大,所以是一个废的。关键还是分析。另leg

盈利400多,最后那个时间价值太高了,而且担心涨到165的话,我的盈利就更小了,可能只有300了。所以即使有大约300到400的时间价值也只能平掉了,因为毕竟这种强势的市场,身上力量很大的,叠加上AMZN大涨4%,这是暴涨的节奏,远走为宜,还是那句话,在市场里就可能等到亏损。


3、后续展望


苹果作为一只超级大盘股,涨跌非常有限,山下也就6-8个点的波动。且苹果的业绩增长真的还是可以的,看看四前的报道,当年的收入都不如现在的净利润多,苹果最坏的时期已经过去,而且库克有足够的能力调整价格,苹果的未来还是要看服务了,硬件只是一个基数了,未来的广告、流媒体、音乐,商店才是主流,已经转变为一家服务商了,不是IBM了。会逐步上升到前高点大约10%的位置。

市场情绪释放之后,市场发现没有想象中的那么差,指引还是那么强劲,管理层那么有信心,那么股票自然该回到它应该有的位置,追随标普500.buy long


第二标的 特斯拉

1、市场分析


2、操作策略


操作

3、盈亏分析及后市


因为还有 另一个仓位,导致这个仓位才盈利320块钱。

后市:特斯拉和马斯克好像学聪明了,也不再发一些莫名其妙的东西的,看来特斯拉的压力和真正考验真的来了,面对严峻的问题,开始理性认真很多了,到处都说我们有信心,没问题,不那么有血肉有真实的自信了。

财报不再随表,爱谁谁了,裁员比较认真,利好利空不再反驳了。


还有市场观点:沙特基金在风暴前退出,股票马上就会分出去散到大众手中,这是一个量。

从财报结果看,跟我们的判断没有区别。量产和债务也没有问题,特斯拉的财务需要更加的严谨了。

最大的问题还是盈利:这一定不会一个简单的容易的题,特斯拉不年轻了。估计会超出预期,但是会低于合理 水平,大约按季度稳定在1亿、2亿、3亿、3亿的level,大约年盈利10亿,貌似他的合理估值不该超过400亿,更不会高于480甚至450.


市场情绪:

特斯的大趋势是下降的,但是短期内,各类担忧貌似都无声的化解了,所以特斯拉并没有大跌,反而小幅攀升主因对他的一季度指引亏损有些过头,对3月份的还债有些过分了。另外3月份是modelY 的发布时间,特斯拉的车型需要加速上线了,投资者等不起了。所以整个未来可能都是小幅攀升的,然后在跌下来。长期区间,260~350,短期区间290~320或者315.

舆论的:

舆论的焦点忽然一下子就转移到他的盈利问题上了,真是一个可怕的问题,我们的研究刚刚出来,还没有 任何行动,特斯拉和马斯克就行动了,早早的预报了利空,我们刚刚研究到长期看空,成熟企业的盈利难题,投行机构的报告也随之出来,看来我们还需要走在市场、投行、公司的前面,而不是等需要研究的再行动了。另外你会发现,别人的水平也就 如此,就是建立在模型和数据和尽职调查之类的一些工具之上的。好像类似于投行、审计。


第三个标的 amzn

1、市场分析





2、操作策略】


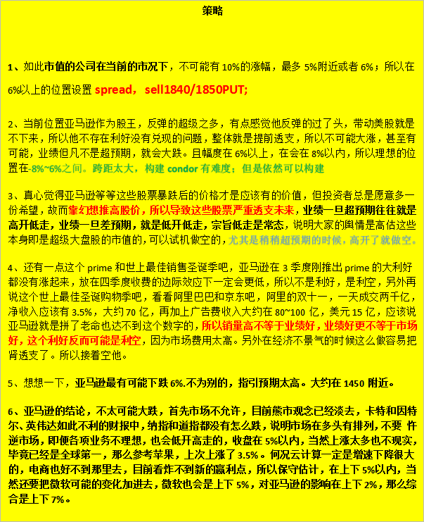
按照近两年的最大波动统计数据,amnz的最大上限在1828或者1845之间,最下限在1616附近,所以区间就明确了,1600~1800之间,所以那个1780附近的仓位就可以保留

这个是写在周二的时候,有些数据是以1593位基准设定的



这个是周四晚上补充的,市场变化太大了,不得不重新审视一下


3、实际操作


周二初始仓位,错误在于风险收益比太不成比例,谨慎。


周四大幅上涨后调仓,错误在于将前期仓位全部平掉,错过最赚钱机会,



最终周五平仓】 遗憾在于没多赚,spread非常好的价差没有多建仓,翻3倍。提前走人很明智。有盈利要兑现。尤其是spread。跟condor不一样。可以等待‘、、


最终盈亏持平,骚哦操作太多,之前太早太急,后续速度太快,没好好感受感受~~~@@@


后续看法,亚马逊已经走下破路了,非常像2018年2月的腾讯,英雄气短了,亚马逊的盈利大家老有幻想,想当然的以为它可以提高利润率,你以为他是苹果呢啊??

你让它提高试试,马上死翘翘。你以为 它不想提高啊,???

我断定,它的盈利水平现在就是极限。云计算才30%的营业利润率,你知道微软多少吗,62%,它拿什么水平跟人竞争,不就是规模和价格吗,微软的技术还是杠杠的,亚马逊噱头还是足了些,即使水平还是差了点。阿里的年利润都在150亿美金,亚马逊才100亿美金,怎么能差那么多,市场必然修正。

长期看衰,直到TTM40倍以下,他已经不是一家初创企业了,跟特斯拉一样,人道中年了,你还给她当小少女,一定会油田醒来,发现早就人老珠黄了。赶紧出手吧!!

短期,周一看谷歌的,后市看美联储的,就这了,d

免责声明:上述内容仅代表发帖人个人观点,不构成本平台的任何投资建议。

精彩评论

我们需要你的真知灼见来填补这片空白
发表看法
2