上市止步、罚单缠身,新帅李大龙能否带领广州银行翻盘?

博望财经
2025-01-21

文|小方

来源|博望财经

2025年1月17日,深交所发布公告指出,因广州银行、保荐人撤回发行上市申请,根据《深圳证券交易所股票发行上市审核规则(2024年修订)》第六十二条,深交所决定终止广州银行发行上市审核。

图片来源:深交所官网

广州银行的IPO折戟,或为其接下来的发展蒙上一层阴影。在寄望通过IPO“逆风翻盘”的这两年,广州银行实则罚单“缠身”、内控问题频出。

IPO“梦碎”的背后,到底揭示了广州银行哪些深层次的治理问题?在不良率抬头、资产质量面临挑战、内控不佳之下,新任董事长李大龙又能否带领广州银行“根除顽疾”、实现逆转?

这些问题或将成为广州银行2025年,乃至未来数年走向的关键。

01

IPO筹备落得“一场空”,有外因,更有内因

从十多年前立下的“小目标”,到如今一纸公告宣布了IPO的止步。广州银行的处境,某种意义上也是国内诸多城商行等地方大行面临的共同课题。

据《南方都市报》,2009年11月,完成资产重组后的广州市商业银行,正式更名为广州银行。时任董事长姚建军曾公开表示,“计划2010年上半年引入战略投资者”“力争在三年内完成上市”。

广州银行的IPO计划,一朝折戟背后,或是复杂多变的内外因使然。根据深交所的相关信息可知,广州银行的保荐机构为“国泰君安证券股份有限公司”。

图片来源:深交所官网

而影响其顺利IPO的一大外因,或是在保荐机构选择上的“一波三折”。最初,广州银行选择的审计机构为普华永道。

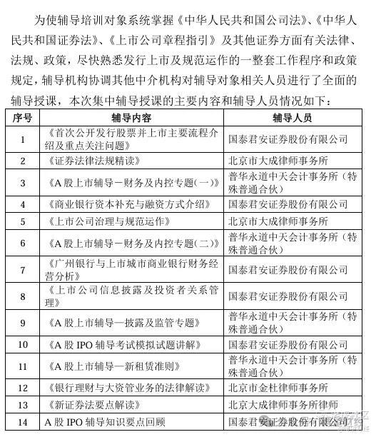
据2020年5月国泰君安证券股份有限公司发布的《关于广州银行股份有限公司首次公开发行股票之辅导工作总结报告》显示,“北京市大成律师事务所、北京市金杜律师事务所、普华永道中天会计师事务所(特殊普通合伙)为本次辅导的专业机构,配合国泰君安为广州银行提供专项辅导及日常辅导。”

其中,具体的辅导内容及机构名单如下:

图片来源:《关于广州银行股份有限公司首次公开发行股票之辅导工作总结报告》截图

不难看出,在财务及内控、披露及监管等方面的辅导机构,正是普华永道。后由于众所周知的原因,其在审期间将审计机构更换为天职国际。

然而,“屋漏偏逢连夜雨”,就在其IPO推进的关键时刻,天职国际于2024年8月被暂停证券业务资格6个月。

此后,广州银行IPO于2024年9月30日中止。尽管广州银行于2024年11月1日又更换了会计师,但最终仍然撤回了IPO申请。

频繁更换审计机构之外,2024年9月底,该行因“IPO申请文件中记录的财务资料已过有效期,需要补充提交”,审核状态变更为“中止”,直到此次按下IPO的“终止键”。

图片来源:深交所官网

为什么广州银行未及时提交新的财务资料,以至于最终IPO折戟?或许,内因多于外因。透过其2024年6月29日及此前提交的招股说明书,以及更多公开信息,或能一定程度上管窥广州银行的隐忧所在。

02

关注类贷款高于行业水平,不良率抬头,资产质量有待提高

翻开广州银行最新招股书,其多项指标数据直观说明了这家银行的处境。从其营收看,2021年度至2023年度,分别约为165.64亿元、171.53亿元和160.03亿元。

图片来源:广州银行招股书截图

同期净利润,则分别是41.01亿元、33.39亿元和30.17亿元。由此来看,其2021-2023年度营收、净利算不上“好看”,不仅营收波动,而且净利润持续下滑。

尽管其在招股书中称,“截至 2023 年 12 月 31 日,本行为广东省内资产规模最大的地方法人城市商业银行,同时本行的资产规模位列主板在审商业银行第 1 位。”

然而,其不良贷款率自2021年12月31日至2023年12月31日,分别是1.57%、2.16%、2.05%;不良资产率分别为1.07%、1.50%、1.40%。尽管不良贷款率在2023年度有所降低,但2024年度是何水平,尚不得而知。

图片来源:广州银行招股说明书截图

招股书中,广州银行表示,“本行贷款质量受经济周期、经济结构转型、行业政策调整、房地产行业整体流动性危机等一系列本行无法控制的外部因素影响,本行部分借款人受上述因素影响,可能面临经营、财务状况和资金流动性恶化的情形,导致其信用评级下降、履约能力降低或违约。”

该行进一步表示,若出现上述情形,将致使本行贷款组合质量下降、不良贷款率上升,并导致本行计提的减值准备增加,进而对本行财务状况和经营业绩造成不利。”

图片来源:广州银行招股说明书截图

由广州银行2023年3月30日更新的招股书数据可知,其2020年度-2022年度,“信用减值损失”分别为56.45亿元、76.53、92.84 亿元,某种程度上可称之为激增态势。

图片来源:广州银行股份有限公司2023年年度报告

而据《广州银行股份有限公司2023年年度报告》显示,截至2023年度,其关注类贷款占比4.51%,而据联合资信数据,截至2023年末,商业银行不良贷款率和关注类贷款占比分别为1.59%和2.20%。由此可见,广州银行的关注类贷款占比明显高于行业。

综上来看,广州银行的发展态势目前尚处在一个亟需回正的状态。尤其是在资产质量上,如何进行有效管理和提升,也是棘手问题所在。

03

频领罚单、内控亦是“烫手山芋”,新帅能否“力挽狂澜”?

作为广东地区规模最大的法人城商行,广州银行某种层面上可以看作是当地银行业的“风向标”,也可以将其当作管窥国内城商行发展的一面镜子。

对当下的广州银行而言,既然“卸”下了冲击IPO的“担子”,或需要拿出足够的时间和精力在银行治理上下功夫。

譬如,内控不佳,便是广州银行潜在的问题所在。如何通过改进内控管理和风控等来解决问题,一定程度上是广州银行治本而非治标的关键。

据《南都周刊》报道,2024年12月12日,国家金融监督管理总局韶关监管分局(简称韶关金融监管分局)发布消息称,广州银行关于刘焱拟任韶关分行行长行政许可申请事项,该分局于2024年11月18日出具《行政许可事项受理通知书》。因广州银行主动要求撤回申请,该分局依法终止对该行政许可事项的审查程序。

据广东金融监管局官网信息,刘焱曾任广州银行佛山分行副行长、江门分行副行长。2023年11月,因未按规定进行贷款风险分类,广州银行江门分行、时任广州银行江门分行副行长刘焱分别被罚款100万元、5万元。

如果是人员管理上的变化某种程度上可视为内控不佳的“晴雨表”,那么,“吃罚单”则进一步说明一家银行的合规性与内控失去问题。

就在2025年1月3日,广州银行再“领”罚单,原因是“贷款业务严重违反审慎经营规则,违规收费”,罚款220万。

图片来源:国家金融监督管理总局

包括这一罚单在内,广州银行于2024年已收到4份罚单,罚款金额超800万元。

而就在广州银行终止IPO的两个月前,据广州市人力资源和社会保障局于11月13日公开的一则市政府任免工作人员信息显示,任命李大龙为广州银行董事长,免去丘斌的广州银行董事长职务。

公开资料显示,李大龙曾在农业银行任职多年。在接任广州银行董事长之前,其为农业银行广东分行副行长。

那么,李大龙的接任是否会给广州银行带来“逆转颓势”的契机?

作为新任董事长,具有丰富银行管理经验的李大龙,其能否通过强化内控、提升风险管理和治理水平等,打出漂亮的“组合拳”来改善广州银行的现状,或是对其就任的一大考验。

结语:

IPO并非一定是“救命稻草”,反而往往是锦上添花。广州银行无缘IPO,虽引发热议,但对广州银行而言,也不失为一件好事。

毕竟,敲钟的那一刻便意味着一家企业(银行)要面临来自竞争和资本的双重考验。广州银行虽然止步IPO,但对其在充分的市场竞争中快速补齐短板、优化内控、提升治理水平,进而提高资产质量、降低不良率,或有更多的精力和“心力”去深耕细作、创新谋变。

当然,广州银行如今的处境亦非偶然,而是多重问题长时间累加的结果。无论是IPO的折戟、频收罚单,还是不良率和资产质量问题,广州银行或将面临一轮较大的考验。

目前唯一也是最大的变量,或就在新任董事长李大龙身上。其是否能在尽可能短的时间内,解决广州银行一系列棘手的问题,为银行发展扭转局势,重塑广州银行的市场竞争力,是李大龙及其领导班子接下来要做的重点“功课”。

免责声明:上述内容仅代表发帖人个人观点,不构成本平台的任何投资建议。

精彩评论

我们需要你的真知灼见来填补这片空白
发表看法