意面西部片
2020-12-02
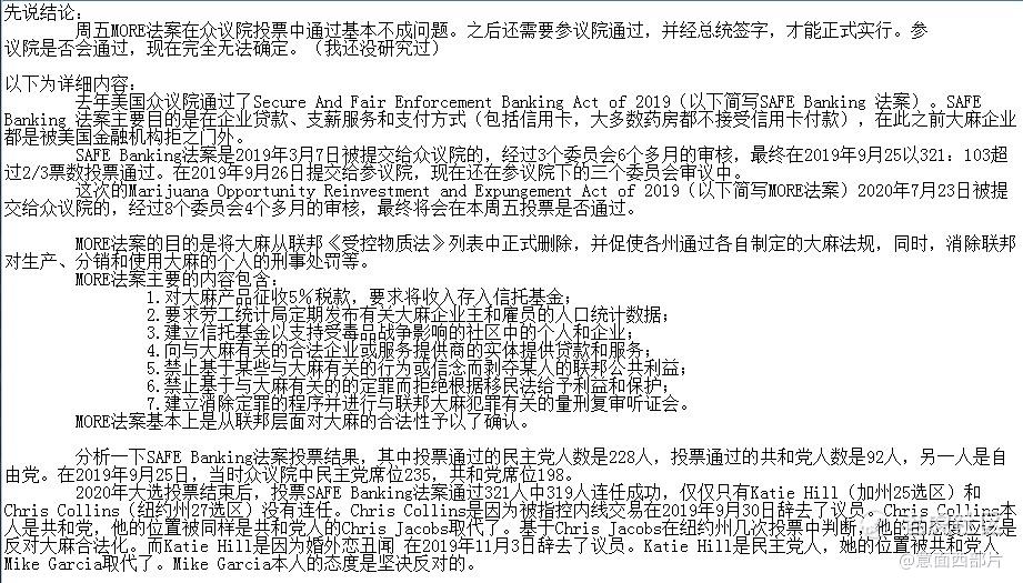
$奥罗拉大麻公司(ACB)$
桌面端居然不能复制,无语。
免责声明:上述内容仅代表发帖人个人观点,不构成本平台的任何投资建议。
分享至
微信
复制链接
精彩评论
风险收益比
2020-12-03
风险收益比
为啥不是1/2通过即通过呢?不是过半就行吗?
意面西部片
:
过半数就可以了
Freshpie
2020-12-02
Freshpie
参议院有些难,除非乔治亚州的两个席位都拿下,但目前就一个有希望
意面西部片
:
我明天会着重研究一下共和党的那些议员对大麻法案的态度,今天查了一下资料发现几个很有意思的点。
Jie_Hu
2020-12-02
Jie_Hu
众议院 东部时间下午一点 的meeting是什么目的
什么也没有了~
APP内打开
发表看法
5
9
{"i18n":{"language":"zh_CN"},"detailType":1,"isChannel":false,"data":{"magic":2,"id":398510938,"tweetId":"398510938","gmtCreate":1606919759624,"gmtModify":1703845381616,"author":{"id":3569399883194401,"idStr":"3569399883194401","authorId":3569399883194401,"authorIdStr":"3569399883194401","name":"意面西部片","avatar":"https://static.laohu8.com/default-avatar.jpg","vip":1,"userType":1,"introduction":"","boolIsFan":false,"boolIsHead":false,"crmLevel":6,"crmLevelSwitch":0,"individualDisplayBadges":[],"fanSize":43,"starInvestorFlag":false},"themes":[],"images":[{"img":"https://static.tigerbbs.com/0c7cf2a1be9fa9c9aab0450e8ee324a2","width":"921","height":"525"}],"coverImages":[{"img":"https://static.tigerbbs.com/0c7cf2a1be9fa9c9aab0450e8ee324a2","width":"921","height":"525"}],"extraTitle":"","html":"<html><head></head><body><p><a href=\"https://laohu8.com/S/ACB\">$奥罗拉大麻公司(ACB)$</a>桌面端居然不能复制,无语。</p><img src=\"https://static.tigerbbs.com/0c7cf2a1be9fa9c9aab0450e8ee324a2\" tg-width=\"921\" tg-height=\"525\"></body></html>","htmlText":"<html><head></head><body><p><a href=\"https://laohu8.com/S/ACB\">$奥罗拉大麻公司(ACB)$</a>桌面端居然不能复制,无语。</p><img src=\"https://static.tigerbbs.com/0c7cf2a1be9fa9c9aab0450e8ee324a2\" tg-width=\"921\" tg-height=\"525\"></body></html>","text":"$奥罗拉大麻公司(ACB)$桌面端居然不能复制,无语。","highlighted":1,"essential":1,"paper":1,"likeSize":9,"commentSize":5,"repostSize":0,"favoriteSize":0,"link":"https://laohu8.com/post/398510938","repostId":0,"isVote":1,"tweetType":1,"viewCount":1587,"commentLimit":10,"likeStatus":false,"favoriteStatus":false,"reportStatus":false,"symbols":["ACB"],"verified":2,"subType":0,"readableState":1,"langContent":"CN","currentLanguage":"CN","warmUpFlag":false,"orderFlag":false,"shareable":true,"causeOfNotShareable":"","featuresForAnalytics":[],"commentAndTweetFlag":false,"andRepostAutoSelectedFlag":false,"upFlag":false,"length":45,"xxTargetLangEnum":"ZH_CN"},"commentList":[{"id":3127800,"commentId":"3127800","gmtCreate":1606927643994,"gmtModify":1606927643994,"authorId":3532429398001710,"author":{"id":3532429398001710,"idStr":"3532429398001710","authorId":3532429398001710,"name":"风险收益比","avatar":"https://static.tigerbbs.com/743bf5bc78968188d956f6727f40fad5","vip":1,"crmLevel":2,"crmLevelSwitch":0,"individualDisplayBadges":[]},"repliedAuthorId":0,"objectId":398510938,"objectIdStr":"398510938","type":1,"supId":0,"supIdStr":"0","prevId":0,"prevIdStr":"0","content":"为啥不是1/2通过即通过呢?不是过半就行吗?","text":"为啥不是1/2通过即通过呢?不是过半就行吗?","html":"为啥不是1/2通过即通过呢?不是过半就行吗?","likeSize":0,"commentSize":1,"subComments":[{"id":3130777,"commentId":"3130777","gmtCreate":1606977661873,"gmtModify":1606977661873,"authorId":3569399883194401,"author":{"id":3569399883194401,"idStr":"3569399883194401","authorId":3569399883194401,"name":"意面西部片","avatar":"https://static.laohu8.com/default-avatar.jpg","vip":1,"crmLevel":6,"crmLevelSwitch":0,"individualDisplayBadges":[]},"repliedAuthorId":0,"objectId":398510938,"objectIdStr":"398510938","type":1,"supId":3127800,"supIdStr":"3127800","prevId":0,"prevIdStr":"0","content":"过半数就可以了","text":"过半数就可以了","html":"过半数就可以了","disclaimerType":0}],"verified":10,"allocateAmount":0,"commentType":"valid","coins":0,"score":0,"disclaimerType":0},{"id":3127316,"commentId":"3127316","gmtCreate":1606923116385,"gmtModify":1606923116385,"authorId":3565659373109967,"author":{"id":3565659373109967,"idStr":"3565659373109967","authorId":3565659373109967,"name":"Freshpie","avatar":"https://static.tigerbbs.com/93bb15c356d6801c4ea4e6717737541b","vip":1,"crmLevel":4,"crmLevelSwitch":0,"individualDisplayBadges":[]},"repliedAuthorId":0,"objectId":398510938,"objectIdStr":"398510938","type":1,"supId":0,"supIdStr":"0","prevId":0,"prevIdStr":"0","content":"参议院有些难,除非乔治亚州的两个席位都拿下,但目前就一个有希望","text":"参议院有些难,除非乔治亚州的两个席位都拿下,但目前就一个有希望","html":"参议院有些难,除非乔治亚州的两个席位都拿下,但目前就一个有希望","likeSize":0,"commentSize":1,"subComments":[{"id":3127332,"commentId":"3127332","gmtCreate":1606923222270,"gmtModify":1606959479877,"authorId":3569399883194401,"author":{"id":3569399883194401,"idStr":"3569399883194401","authorId":3569399883194401,"name":"意面西部片","avatar":"https://static.laohu8.com/default-avatar.jpg","vip":1,"crmLevel":6,"crmLevelSwitch":0,"individualDisplayBadges":[]},"repliedAuthorId":0,"objectId":398510938,"objectIdStr":"398510938","type":1,"supId":3127316,"supIdStr":"3127316","prevId":0,"prevIdStr":"0","content":"我明天会着重研究一下共和党的那些议员对大麻法案的态度,今天查了一下资料发现几个很有意思的点。","text":"我明天会着重研究一下共和党的那些议员对大麻法案的态度,今天查了一下资料发现几个很有意思的点。","html":"我明天会着重研究一下共和党的那些议员对大麻法案的态度,今天查了一下资料发现几个很有意思的点。","disclaimerType":0}],"verified":10,"allocateAmount":0,"commentType":"valid","coins":0,"score":0,"disclaimerType":0},{"id":3127364,"commentId":"3127364","gmtCreate":1606923471513,"gmtModify":1606923471513,"authorId":3547466867644166,"author":{"id":3547466867644166,"idStr":"3547466867644166","authorId":3547466867644166,"name":"Jie_Hu","avatar":"https://static.tigerbbs.com/7ceda3b81ada343f09184788ebc21e6c","vip":1,"hat":"https://static.tigerbbs.com/acebb9722806729a38c10fe7cde46b94","crmLevel":2,"crmLevelSwitch":1,"individualDisplayBadges":[]},"repliedAuthorId":0,"objectId":398510938,"objectIdStr":"398510938","type":1,"supId":0,"supIdStr":"0","prevId":0,"prevIdStr":"0","content":"众议院 东部时间下午一点 的meeting是什么目的","text":"众议院 东部时间下午一点 的meeting是什么目的","html":"众议院 东部时间下午一点 的meeting是什么目的","likeSize":0,"commentSize":0,"subComments":[],"verified":10,"allocateAmount":0,"commentType":"valid","coins":0,"score":0,"disclaimerType":0}],"isCommentEnd":false,"isTiger":false,"isWeiXinMini":false,"url":"/m/post/398510938"}
精彩评论