再收巨额罚单,业绩显疲态,折射浙商银行合规之殇与成长阵痛

贝多财经
02-17

撰稿|芋圆

来源|贝多财经

2025年刚开年就有数家银行被罚款过千万,其中,浙商银行股份有限公司(下称“浙商银行”,SH:601916、HK:02016)无论是罚单数量还是罚款金额都名列前茅,引发关注。

在此次浙商银行收到的罚单中,被罚最严重的当属该行的上海分行,一次性罚款即过千万元,并且该次亦非浙商银行上海分行首次接千万罚单,其严重的内控系统合规性管理问题已由来已久。

内控管理紊乱在浙商银行不只有上海分行一家,对浙商银行而言,这俨然已成为一个亟待解决的系统性难题,对该行业绩的影响也初现端倪。

一、再接千万罚单,2025开局不利

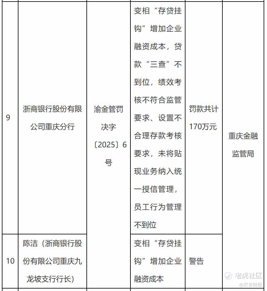
2025年1月27日,浙商银行迎来开年首次被罚,并且一次性连收两张罚单。

分别是,浙商银行重庆分行因贷款“三查”不到位;绩效考核不符合监管要求;未将贴现业务纳入统一授信管理;员工行为管理不到位等事由而被罚款共计170万元;时任浙商银行重庆九龙坡支行行长陈洁因变相“存贷挂钩”增加企业融资成本而被警告。

截自国家金融监督管理总局官网

浙商银行上海分行则因信贷业务不规范经营;资产池业务未纳入统一授信管理;贷款管理严重违反审慎经营规则;虚增存贷款;贸易融资业务严重违反审慎经营规则;员工异常行为管理不到位等事由而被责令改正,并处罚款1680万元,另有7名员工一起被罚。

分别是,时任浙商银行上海分行零售银行部总经理薛亮因虚增存贷款、信用卡业务不审慎而被警告并处罚款6万元;

时任该行上海分行人力资源部副总经理(主持工作)赵慧晶因员工异常行为管理不到位而被警告;

时任该行上海徐汇支行行长朱青、上海分行风险管理部总经理陈致阳、上海奉贤支行行长周进均因贷款管理严重违反审慎经营规则而被分别处以警告并罚款5万元;

历任该行上海分行授信审批部总经理、国际业务部总经理马俊峰因违规收取融资安排费或跨境服务费、通过拆分规避授信审批而被警告并处罚款6万元;

时任该行上海分行跨境金融部总经理胡嘉波因贷款管理严重违反审慎经营规则、违规开立保函而被警告并处罚款6万元。

截自国家金融监督管理总局官网

这次被罚并非浙商银行上海分行所接到的第一张千万级罚单,此前,2023年12月29日,该分行还曾因采用不正当手段吸收存款、发放贷款而被罚没合计1734.50万元。同时被罚的还有时任浙商银行上海分行行长顾清良,其被禁止从事银行业工作终身。

而顾清良本人因涉嫌犯受贿罪已于2020年9月29日被发布一审刑事判决书((2020)浙0212刑初279号),判决书显示顾清良累计收受款物折合人民币1242.34万元,被判处有期徒刑14年,并处罚金250万元。

2023年2月14日,宁波市鄞州区人民法院发布执行裁定书((2022)浙0212执5472号之一),内容显示,顾清良受贿罪一案划拨被执行人名下银行存款,本案执行到位116.87万元,查封被执行人与案外人共有的房产两套。因暂无其他可供执行财产,本案终结执行。

截自中国裁判文书网

二、内控危机频现,业绩疲态初现

顾清良并非浙商银行第一位受贿落马高管,在顾清良之前,有浙商银行原董事会秘书、董事会办公室主任张淑卿利用职务便利,以假借营销费用名义、使用虚假发票虚列开支等手段,骗取、侵吞公共财物共计1479万余元,被判处有期徒刑十二年,并处罚金人民币300万元。

在顾清良之后,有浙商银行原董事长沈仁康因涉嫌严重违纪违法于2023年2月6日接受浙江省纪委监委纪律审查和监察调查。此后,2023年和2024年,浙商银行均在董监高层做出较大规模人员调整。

2023年,包括新任董事长陆建强在内,浙商银行新选举3位董事,同时有4位董事辞职,其中1位尚在资格审核期间既已提出辞职。高管中,包括近期失联消息甚嚣尘上的原副行长、董事会秘书、公司秘书刘龙在内的4位高管离任,新晋6位高级管理人员。

2024年,浙商银行董事会成员再次出现调整,4位董事离任,新进5位董事,而在高级管理人员中,新聘任9位高管成员,1位辞职,即刚上任9天的新行长张荣森。

据2024年半年报,2024年8月9日,浙商银行聘任张荣森为新任行长,但8月19日,张荣森便因个人原因火速辞去行长职务。此后,行长一职由董事长陆建强代为履行,截至目前履职时长已接近6个月,即将到达履职期限上限,仍未有新行长人选的相关消息。

截自浙商银行2024年半年报

即便浙商银行在人员方面做出了较大规模调整,但该行的合规性问题依然较为严重,2024年,浙商银行受到来自国家金融监督管理总局罚单合计21张,罚款金额合计1364.5万元左右,并且与2025年一样,开年就出现大额罚单。

2024年1月8日,浙商银行泰州分行因项目贷款贷前调查、贷后管理不到位;流动资金贷款用作银票保证金,虚增存款等事由而被没收违法所得并处罚款合计302.5万元。同一天,浙商银行扬州分行因虚增存款;票据业务贸易背景不真实而被罚款250万元。

随着违规风险事件的不断发生,浙商银行的业绩也表现出被拖累的迹象。虽然,到2024年第三季度,浙商银行的营业收入和净利润依然保持双双上升,但营收增速则从2023年开始出现明显下滑。

2022年,浙商银行全年实现营业收入610.85亿元,同比上升12.14%;实现归母净利润16.18亿元,同比上升7.67%;2023年,该行实现营业收入637.04亿元,同比上升4.29%;实现归母净利润150.48亿元,同比上升10.50%。

2024年前三季度,浙商银行实现营业收入524.91亿元,同比增加5.64%;实现归母净利润129.05亿元,同比增幅为1.19%;其中该行在第三季度的利润开始出现下滑。2024年第三季度,浙商银行实现营业收入172.12亿元,同比上涨4.55%;实现归母净利润49.06亿元,同比下降2.08%。

截自浙商银行2024年三季度报告

而在资产质量方面,截至2024年三季度末,虽然浙商银行的不良贷款率进一步改善,降至1.43%,较2023年末下降0.01个百分点,但该行的不良贷款金额上升至259.63亿元,较2023年末增加13.67亿元,计提信用减值损失214.61亿元,较2023年末上涨7.45%。

种种迹象表明,浙商银行的资产质量还是承受着不小的压力。

免责声明:上述内容仅代表发帖人个人观点,不构成本平台的任何投资建议。

精彩评论

我们需要你的真知灼见来填补这片空白
发表看法