腾讯理财通上线Deepseek功能,问问理财通版Deepseek哪吒2票房是怎么分?

Conan的投资笔记
2025-02-21

投资类互联网产品一个核心发展趋势,就是给予更多个人投资者更多机构投资者会有的资讯和各种功能,即包括完整的数据库,分析功能等等。是让个人投资者可使用工具越来越强的过程。腾讯理财通作为腾讯官方理财平台最新接入了Deepseek。

腾讯理财通把行业专业的投研报告、财报以及他们自己的投研内容和分析能力加在常规版Deepseek的功能后,对个人投资者服务能力会比过去版本的理财通有更多的提升。


在理财通首页,就可以看到接入Deepseek的窗口,可以在这边进行向Deepseek提问。


一、Deepseek接入理财通后,投资者提问和了解投资问题更加方便。投资工具本质就是投资者花钱和花时间去买高质量的服务和信息及数据。


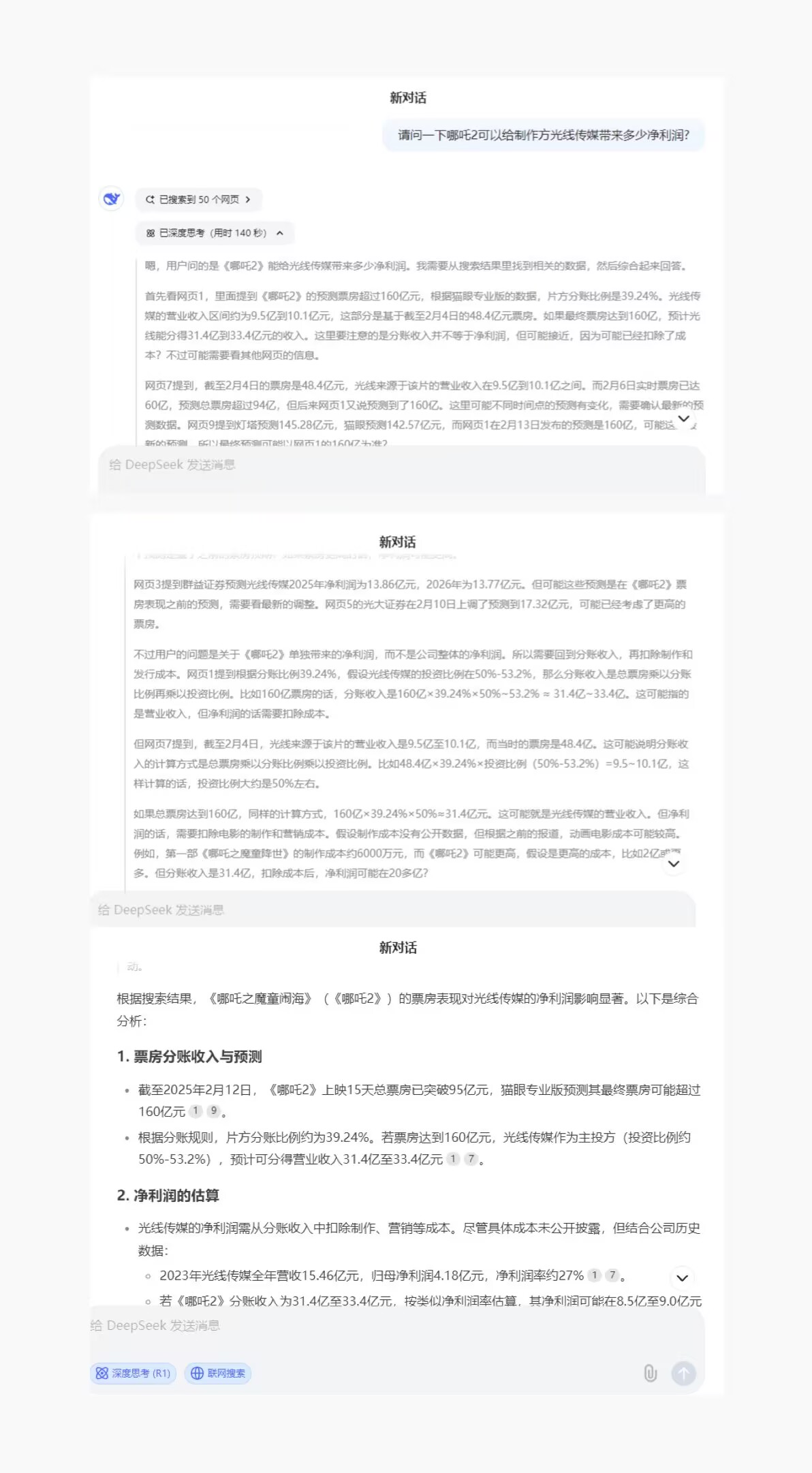
比如春节期间,动画电影哪吒2非常火爆,电影票房超过124亿,成为国内电影票房历史冠军,那这部电影可以给哪吒2的制片公司光线传媒带来多少利润。在理财通上直接提问Deepseek就可以得到一个比较全面回答(图1),其中还涉及到不同票房情况下,如何计算票房的收益。如果不是现在哪吒票房已经124亿,而是哪吒电影刚刚开始火爆时,甚至上映前,你提问就可以得到这样的建议,这给了投资者更多资讯和机会去买入理想的标的。

过去在传统的基金和机构投资者那里,这些有时是券商分析师,卖方分析师的有偿服务或者是要机构投资者放仓位在卖方或券商那边,用交易佣金去换取的研究服务。就包括对一些当前热点时间进行分析,和不同情况下对上市公司收入和利润,及发展影响的测算。但现在通过腾讯理财通,本身把他已经有的最新的、高质量的、甚至可能付费的报告放进Deepseek,直接变成了一个免费服务。


图1,腾讯理财提问Deepseek:动画电影哪吒2可以给光线传媒带来多少利润?以及提问Deepseek去巴菲特为什么会推荐指数基金定投这种方式。


二,同一个问题对比腾讯理财通版Deepseek的回答,和普通版Deepseek回答,哪个版本更好?我个人更喜欢理财通版本,理财通版本在总结方法,而普通版Deepseek更多是在举例别人的分析。

这里,我把同样的问题抛给了两个版本Deepseek,也就是有加载腾讯理财通数据和分析功能的Deepseek,和普通版Deepseek。提问还是问哪吒2这部动画电影可以给哪吒2的制片公司光线传媒带来多少利润?


普通版Deepseek回答哪吒2给光线传媒带来多少票房的问题,因为内容非常长,我就贴一部分了。

上边我贴上就是普通版Deepseek回复。对比两个版本,普通版Deepseek回复更类似于搜索大量券商新闻和报告,然后给你展示不同的券商分析师提供的哪吒2票房预测。在回复图里,你能看到Deepseek不停列举各个券商是怎么分析,分析多少。但因为不同券商预测都比较接近,所以你会发现很多距离是重复内容。而腾讯理财通版Deepseek是不太一样,他首先总结不同券商分析方式不同的这点,然后他进一步提炼了一下不同券商分析师的分析方法是什么,他列举是分析方法,然后给出不同分析方法下票房预测。所以理财通版Deepseek里,提到券商名字就更少,更多是在举例不同的方法。看到这,读者也可以用两版本Deepseek去搜索一些你感兴趣的投资者问题,看看两个版本差异。

我会更喜欢理财通版Deepseek,对他能提炼不同分析师的研究方法,做出总结会更感兴趣,而对相对来说,列举不同的分析师的预测结果,一一列举,重复内容会比较多,我兴趣会弱一些。


三,其次理财通的Deepseek分析时间是28秒,而普通版Deepseek分析时间是用来140秒。速度上理财通也更快一些。

如果是提问比较多,分析所需时间还是很重要的,特别是连续提问,比如我一天会向AI提大约30-100问题,如果分析时间长,有时我是会觉得等的有点长了。腾讯毕竟是大厂,做人工智能也很长时间,技术能力和数据积累也比较厚。对很多这样分析AI之前他们自己也有研究,对分析AI所需要的数据也有很长时间专门的积累。所以AI在这个过程对数据的提纯和选择分析模式,速度可能是会比常规的Deepseek会更快,质量也更好一些。这个以后很可能也是AI的一种趋势。就是基础标配大模型接入不同的数据库,会出现相应更加垂直版本的模型。有些公司的AI产品实际是,真正调用还是Deepseek,ChatGPT等等,但界面显示是自己的。其实也是类似做法,只不过理财通就直接把Deepseek摆出来了。


四,也包括一些投资策略问题,比如为什么巴菲特推荐指数基金定投这种方式,理财通上Deepseek也会给一些详细全面的回复。这个降低了很多投资者学习成本

投资者可以作为参考。我很多朋友问我投资理财一些建议,或者直接问买什么股票,买什么基金。我一般都是向我很多朋友推荐指数基金定投这种投资模式,我觉得对于老百姓来说,这是一种非常不错投资理财方式,按照过往中美市场历史数据,指数基金定投是可以跑赢最少70-80%主动管理型基金。而这种模式花费投资者时间非常少,又非常简便。因为是被动投资,也不需要去了解很多投资知识。非常高效了,如果我不是基金经理,也不是投资行业从业人员,我自己就会选择指数基金定投来处理我自己的投资。

像我的一个足球教练就问过,他怎么投资股票。我跟他说是指数基金定投,而且巴菲特也是推荐这种方式。结果是他就产生了更多问题,比如什么是指数基金,什么是主动管理型基金,巴菲特为什么推荐这种方式,你说的被动投资又是什么?这也投资知识传递和教育时,常出现一种情况,你回答一个问题,他会再出现3个相关问题,然后你回答3个相关问题,最后可能出来6个问题,人类社会本质举一反三说的就是这个情况。所以一个高性价比的回复工具,对于投资知识学习来说是至关重要的,他让一个人可以持续的自我进行学习。我和这个教练,可能交流了是1小时这个问题,其实这个时间如果他想知道一种投资方法,时间是够的,比如了解指数基金定投。但如果他想了解更多关于指数基金定投一些细节知识,这1小时就不够了。但他如果想进一步了解这些问题,他可以通过Deepseek去了解很多细节知识。

投资工具本质就是投资者花钱和花时间去买高质量的服务和信息及数据。Deepseek给的回复,不一定是完美的回复,但他绝对算是性价比最高,尤其是理财通这种加入了金融专业buff的DeepSeek从回复的内容来看,质量非常高了,我觉得已经不输给很多普通的投资分析师。投资者可以靠不断提问来了解一些非常复杂的概念和投资策略。这个给投资者节省了很多时间。


五,我自己就是通过Deepseek不断提问来学习。我觉得很多投资者可以在理财通版Deepseek上了解很多投资相关知识,比如哪吒2的现在124亿票房是怎么进行分配的?到底归谁?

其实投资知识我理解通过提问回复方式是一种非常好的学习模型,而不是传统就是网页展示一堆知识分类,然后一个人再从头去看,看一堆知识。这里边一个问题是,很多投资者他是先到现象,然后才会去希望了解相关投资知识。比如一个投资者春节看了哪吒2的电影,他觉得非常好看,然后又去二刷了。他如果也买股票,可能就会有问题,哪吒2这么好的公司电影,他的股票我能不能买呢?我如果能买,那谁是他的制片公司和受益方,到底收益多少。既然哪吒2票房这么火,买入电影院获利多,还是买入制片公司获利多?这些其实都可以和理财通版Deepseek去提问。


比如这个是Deepseek拆借哪吒票房的分成,可以看到除了5%国家电影事业专项资金和3.3税金后,院线能拿到大约是50-55%,发行方能拿到剩余的40%左右。而光线和哪吒2导演都有电影分成,其中还包括给导演的导演分成(按照Deepseek说法大约是片方利润的5-10%),还有包括哪吒2的衍生品收入,还有要扣税。其实我现在很多投资问题,都是直接问Deepseek了,我觉得很多回复真心是比券商报告是要更好的。人类真是迎来新时代了。


最后

理财通率先搭载了Deepseek,让自身产品是有了比较大提升。虽然AI可以改变很多行业,但对于投资知识和理财来说,我觉得一个高质量的提问回复工具是非常有效的,因为就这个行业来回来去产生疑问最多。


$恒生指数(HSI)$  ‌‌$腾讯控股(00700)$  ‌‌$光线传媒(300251)$  


End

期权交易:是投资,还是赌博?
根据每次公布的佩洛西持仓,可以看出她热爱期权,多次通过期权操作获得不菲收益;但也有不少人表示“期权就是赌博,并不符合投资价值”。【大家对期权有何看法呢?在你看来,期权是属于投资,还是赌博的范畴?】
免责声明:上述内容仅代表发帖人个人观点,不构成本平台的任何投资建议。

精彩评论

我们需要你的真知灼见来填补这片空白
发表看法
1