槿辰
2025-10-07
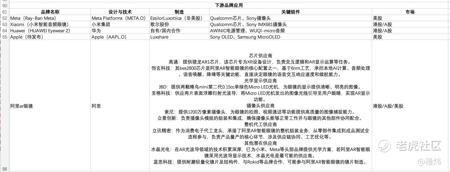
继续关注智能眼镜产业链
苹果计划于2026年推出智能眼镜
苹果公司计划于2026年年底推出智能眼镜,旨在抢占人工智能增强设备市场,但搁置了研发配备内置摄像头可分析周围环境的智能手表计划。该产品将与Meta的Ray-Ban智能眼镜展开竞争,苹果希望加入AI驱动设备的新兴趋势。
免责声明:上述内容仅代表发帖人个人观点,不构成本平台的任何投资建议。
分享至
微信
复制链接
精彩评论
我们需要你的真知灼见来填补这片空白
打开APP,发表看法
APP内打开
发表看法
1
{"i18n":{"language":"zh_CN"},"detailType":1,"isChannel":false,"data":{"magic":2,"id":486668346872528,"tweetId":"486668346872528","gmtCreate":1759844305715,"gmtModify":1759845496985,"author":{"id":4191375488332982,"idStr":"4191375488332982","authorId":4191375488332982,"authorIdStr":"4191375488332982","name":"槿辰","avatar":"https://static.tigerbbs.com/f2686db8908b883b18de2324f2874147","vip":1,"userType":1,"introduction":"","boolIsFan":false,"boolIsHead":false,"crmLevel":2,"crmLevelSwitch":0,"individualDisplayBadges":[],"wearingBadges":[],"fanSize":35,"starInvestorFlag":false},"themes":[{"themeId":"b2c2330234c149fe54a176cbefe5597c","categoryId":"2929bb7468f5415f853fd96fb35d7c3b","name":"苹果计划于2026年推出智能眼镜","type":2,"rnLink":"https://laohu8.com/RN?name=RNTheme&page=/theme/special/finance&rndata={\"themeId\":b2c2330234c149fe54a176cbefe5597c}&rnconfig={\"headerBarHidden\": true}","description":"苹果公司计划于2026年年底推出智能眼镜,旨在抢占人工智能增强设备市场,但搁置了研发配备内置摄像头可分析周围环境的智能手表计划。该产品将与Meta的Ray-Ban智能眼镜展开竞争,苹果希望加入AI驱动设备的新兴趋势。"}],"images":[{"img":"https://static.tigerbbs.com/96f7e884775a861ec2f49a8805227559","width":"1500","height":"574"},{"img":"https://static.tigerbbs.com/69a82f8cf264b68e4d2b6271b8ce6944","width":"2298","height":"340"},{"img":"https://static.tigerbbs.com/98b8a480abe77df557848565dad6d9c1","width":"1201","height":"835"}],"coverImages":[{"img":"https://static.tigerbbs.com/96f7e884775a861ec2f49a8805227559","width":"1500","height":"574"},{"img":"https://static.tigerbbs.com/69a82f8cf264b68e4d2b6271b8ce6944","width":"2298","height":"340"},{"img":"https://static.tigerbbs.com/98b8a480abe77df557848565dad6d9c1","width":"1201","height":"835"}],"title":"","html":"<html><head></head><body><p>继续关注智能眼镜产业链</p><img src=\"https://static.tigerbbs.com/96f7e884775a861ec2f49a8805227559\" tg-width=\"1500\" tg-height=\"574\"><img src=\"https://static.tigerbbs.com/69a82f8cf264b68e4d2b6271b8ce6944\" tg-width=\"2298\" tg-height=\"340\"><img src=\"https://static.tigerbbs.com/98b8a480abe77df557848565dad6d9c1\" tg-width=\"1201\" tg-height=\"835\"></body></html>","htmlText":"<html><head></head><body><p>继续关注智能眼镜产业链</p><img src=\"https://static.tigerbbs.com/96f7e884775a861ec2f49a8805227559\" tg-width=\"1500\" tg-height=\"574\"><img src=\"https://static.tigerbbs.com/69a82f8cf264b68e4d2b6271b8ce6944\" tg-width=\"2298\" tg-height=\"340\"><img src=\"https://static.tigerbbs.com/98b8a480abe77df557848565dad6d9c1\" tg-width=\"1201\" tg-height=\"835\"></body></html>","text":"继续关注智能眼镜产业链","highlighted":1,"essential":1,"paper":1,"likeSize":1,"commentSize":0,"repostSize":0,"favoriteSize":0,"link":"https://laohu8.com/post/486668346872528","repostId":0,"isVote":1,"tweetType":1,"viewCount":1764,"commentLimit":10,"likeStatus":false,"favoriteStatus":false,"reportStatus":false,"symbols":[],"verified":2,"subType":0,"readableState":1,"langContent":"CN","currentLanguage":"CN","warmUpFlag":false,"orderFlag":false,"shareable":true,"causeOfNotShareable":"","featuresForAnalytics":[],"commentAndTweetFlag":false,"andRepostAutoSelectedFlag":false,"upFlag":false,"length":22,"optionInvolvedFlag":false,"xxTargetLangEnum":"ZH_CN"},"commentList":[],"isCommentEnd":true,"isTiger":false,"isWeiXinMini":false,"url":"/m/post/486668346872528"}
精彩评论