600568,知名创投拟入股

中国基金报
2025-11-13

【导读】ST中珠10.38%股份将转让梅花投资,11月13日涨停并登上龙虎榜

中国基金报记者 闻言

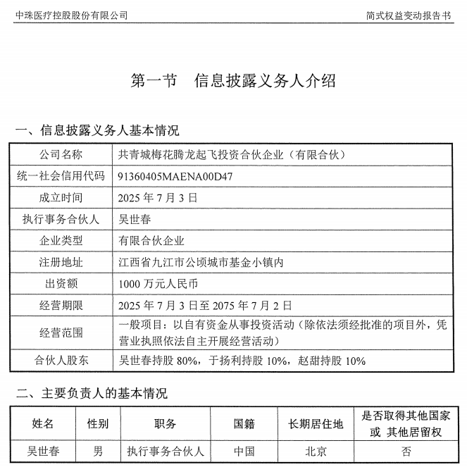
11月13日晚间,ST中珠发布公告称,共青城梅花腾龙起飞投资合伙企业(有限合伙)(以下简称梅花投资)拟以4.03亿元自有资金,受让公司10.38%的股份。

公开资料显示,梅花投资的执行事务合伙人吴世春,系国内创投圈知名人士,旗下梅花创投参投了理想汽车等企业。

截至11月13日收盘,ST中珠股价报2.18元/股,涨幅达4.81%,总市值为43.44亿元。

梅花投资将成第二大股东

交易进行期间ST中珠股价异动

公告显示,11月11日,ST中珠持股5%以上股东广州云鹰资本管理有限公司(以下简称云鹰资本)、郑子贤,分别与梅花投资签署了《关于中珠医疗控股股份有限公司之股份转让协议》。

根据协议,云鹰资本、郑子贤均计划以1.95元/股的价格,向梅花投资分别转让所持ST中珠5.36%、5.02%的股份,转让价款合计4.03亿元。

本次权益变动前,梅花投资未持有ST中珠的股份。本次权益变动后,梅花投资持有ST中珠10.38%的股份,云鹰资本、郑子贤不再持有ST中珠的股份。

若完成上述交易,梅花投资将成为ST中珠的第二大股东。截至2025年第三季度末,ST中珠的第一大股东是深圳市朗地科技发展有限公司,持股比例为19.08%。

《简式权益变动报告书》显示,除本次权益变动外,梅花投资在未来12个月内没有增加或减少ST中珠股份的具体计划,并且不谋求ST中珠的实控权。

探究上述交易的时间线,ST中珠在11月12日晚间收到云鹰资本、郑子贤送达的《关于权益变动的告知函》及《简式权益变动报告书》,11月13日收到梅花投资送达的《简式权益变动报告书》。

ST中珠在11月11日盘中出现股价异动,涨幅一度达4.64%,11月12日、11月13日均以涨停收盘。

11月13日,ST中珠登上龙虎榜,前五大买方、卖方席位均为券商营业部,包括东方财富证券股份有限公司昌都两江大道证券营业部、东方财富证券股份有限公司拉萨金融城南环路证券营业部等。

梅花投资称看好ST中珠发展前景

当前资金占用问题仍未解决

《简式权益变动报告书》显示,云鹰资本、郑子贤基于其自身资金需求,拟合计转让所持ST中珠10.38%的股份,而梅花投资拟受让ST中珠10.38%的股份,是认可ST中珠在未来的发展前景和投资价值。

ST中珠2001年5月18日在上交所主板上市,当前主要业务涉及医药制造、医疗服务、医疗器械及房地产等业务。

2022年至2024年,ST中珠的归母净利润、扣非后净利润均为负值。

来源:ST中珠2024年年报

2025年前三季度,ST中珠的归母净利润、扣非后净利润分别为-3378.54万元、-4402.39万元,同比分别增长63.44%、54.38%。

公告称,2025年前三季度,公司旗下北京忠诚肿瘤医院有限公司的管理费用同比减少、医疗器械板块控制了成本费用,以及地产板块税费支出同比减少。

自2021年5月18日至今,ST中珠持续被实施其他风险警示,主要涉及其原控股股东珠海中珠集团股份有限公司(以下简称中珠集团)及其关联方的资金占用等事项。

截至2024年年末,中珠集团及其关联方占用ST中珠资金余额达5.68亿元。2025年8月13日,广东省珠海市香洲区人民法院出具民事调解书,中珠集团承诺于2025年8月25日向ST中珠偿还部分款项,但目前ST中珠尚未收到相关还款。

公告称,公司除了继续与中珠集团保持沟通,积极督促中珠集团履行还款义务外,已向广东省珠海市香洲区人民法院提起强制执行申请,并通过司法途径追偿相关款项。

编辑:黄梅

校对:王玥

制作:小茉

审核:木鱼

注:本文封面图由AI生成

免责声明:上述内容仅代表发帖人个人观点,不构成本平台的任何投资建议。

精彩评论

我们需要你的真知灼见来填补这片空白
发表看法