L3路测,中国智能驾驶正式从“技术竞赛”切入“责任竞赛”

贝克街探案官
12-16

贝克街探案官

这一次,赢家一定不是跑得最快的,而是最敢承担后果的

作者车行运

2025年12月15日,重庆长安汽车股份有限公司和北汽蓝谷麦格纳汽车有限公司,正式获批搭载L3级有条件自动驾驶功能的智能网联汽车产品准入。

这两款车获批,意味着中国智能驾驶行业正式进入高阶智驾时代,标志着中国高阶自动驾驶在监管、技术和商业化层面同时取得了实质性突破。

其中长安牌SC7000AAARBEV型纯电动轿车,即长安汽车旗下深蓝汽车L06型纯电车,在获批路段内,可以实现在交通拥堵环境下高速公路和城市快速路单车道内的自动驾驶功能(最高车速50km/h)。据长安汽车介绍,深蓝汽车L06之所以能实现L3级智驾,依托的是公司“天枢智能”自研技术体系。

图源:长安汽车公众号

极狐牌BJ7001A61NBEV型纯电动轿车,即北汽集团旗下极狐阿尔法S(L3版),在获批路段内,可实现高速公路和城市快速路单车道内的自动驾驶功能(最高车速80km/h)。据公开资料可知,极狐阿尔法S(L3版)采用的智驾系统是**ADS。

图源:北汽集团公众号

从两款获批车型最高车速均不过百来看,肯定也用不到友商们宣传的“X秒级”百公里加速,消费者对这次路测的关注点,肯定也不是车内是否有“冰箱”“彩电”“大沙发”等配套设施,而是车企如何确保行车安全以及一旦出现问题,如何分责

当权责清晰,相信大多数消费者还是愿意接受新鲜事物,享受科技进步带来的便利,毕竟当今社会已经很难见到“牛车”“马车”在柏油路上等红灯,更不见“赶大车”作为谋生的职业,取而代之的是私家车和司机。

01 什么是L3智驾,为什么推广难?

此次获批有条件准入的L3级智能驾驶,属于智能驾驶分级中的高阶智驾。

按照分级,L0级智驾需要驾驶员全程操作,只有碰撞提示等应急辅助功能;L1级为部分驾驶辅助,如定速巡航功能或控制方向,须驾驶员全程监控操作;L2级是组合驾驶辅助,系统可以同时控制车速和转向,如自适应巡航和车道保持,驾驶员需全程监控,并随时准备接管车辆控制权,这也是目前市场面主流智驾车型的最高级驾驶辅助。

L3级是有条件自动驾驶,系统在特定场景(如高速公路)下可完全接管驾驶,但需驾驶员在系统请求时及时响应,即还是由驾驶员主要负责车辆行驶安全,责任主体只是部分转移至车企,目前仅限试点车型深蓝L06和极狐阿尔法S(L3版)。

L4级是高度自动驾驶,在限定区域内无需人工干预,目前并未大规模商用,尚处测试阶段,如全自动矿卡等;L5级是完全自动驾驶,系统对应所有道路和天气条件,无需驾驶员参与,目前尚处研发中。

图源:**官网·智能矿山无人驾驶介绍,L4级别典型应用场景及车型

在此之前,L3级以上智能驾驶迟迟无法推广,以至于目前L3仍处试点阶段,一是因为此前技术不成熟,二是权责划分不明,需要相关文件跟进匹配。此次两款获批车型均属于典型L3,系统在限定场景下接管动态驾驶任务,但仍需人类在必要时接管,法律责任边界清晰,有助于降低社会风险和监管不确定性。

更重要的是,本次准入采用“产品准入+使用主体+运行区域”三位一体的管理模式,为后续车企复制路径提供了清晰范式。随着试点经验积累和法规逐步完善,L3功能有望从局部示范走向更广泛放开,2026年有望成为中国L3级智驾量产落地的关键节点

02 高阶智驾系统还需不需要“鲶鱼”

国产车企或智驾系统提供商,想要把握住2026年这一中国智驾发展关键节点,除了提升其技术外,更重要的一点就是研发要快。

横向对比欧美市场,海外高阶智驾市场也迎来变局,参考新能源车发展初期,特斯拉成为行业鲶鱼刺激国产车厂技术迭代,如果海外高阶智驾系统发展速度比国内快,落地周期更短,则明显不利于中国智驾系统抢占市场。

美国Unsupervised FSD验证Robotaxi终局路径,几乎与中国L3准入同步,特斯拉在德克萨斯州奥斯汀首次实现完全无驾驶员、无乘客、无安全员的Model Y Robotaxi在公共道路上运行,车辆搭载Unsupervised FSD软件,全程未出现人为干预。测试期间,多辆不同车牌车辆被用户连续目击,相关视频迅速传播,马斯克亦公开确认“无乘员测试正在进行”。

图源:西南证券

从结果上看,特斯拉第一辆全无人运营车,意味着特斯拉Robotaxi正式跨越“安全员在车内”这一关键门槛,验证了其技术路线在真实城市环境中的可行性。

从产业角度看,美国在法律与责任边界尚未完全统一的情况下,选择以L4/Robotaxi商业化试运营作为突破口,而中国则是L4/Robotaxi商业化试运营和L3合规准入并行,同时加速全球自动驾驶从“工程问题”向“商业问题”转化。

值得一提的是,中国Robotaxi行业也有一个老玩家不可忽视,就是百度旗下的萝卜快跑(百度Apollo)。

如今百度Apollo迭代至第六代车型,搭载了全球首个支持L4级应用的自动驾驶大模型Apollo ADFM,以及ADAS半固态激光雷达,旨在通过多传感器融合和多重安全冗余设计提升可靠性。

第五代车型“Apollo Moon”计算单车价格,该车型基于北汽极狐阿尔法T改造,配备2颗激光雷达(1颗车顶机械式激光雷达和1颗前保险杠的前向安全冗余激光雷达)、13个摄像头和5个毫米波雷达,算力达800TOPS,单车成本约48万元

据公开资料,百度Apollo经过长期试验后,今年在武汉投入500辆自动驾驶汽车,其中全无人自动驾驶车辆超过300辆。据百度萝卜快跑2025年二季报,周订单达16.9万单(日均2.4万单),同比增长148%,创两年来最大增速;累计安全行驶1.7亿公里,并在武汉实现单车盈亏平衡

从市场培育角度来看,属于L4级的百度Apollo先于L3级别面向市场并应用,有利于L3级智驾系统缩短落地时间,同时获批的两款L3级车型单价,远低于百度Apollo第五代车的48万元,市场开拓周期有望小于百度Apollo,进一步提升中国L3级智驾渗透率。

随着Robotaxi的持续放量验证,以及中国L3车型的制度化落地,高阶自动驾驶的产业拐点正在加速到来,并将深刻影响整车估值体系与竞争格局。

就近年来发展结果而言,中国L3智驾系统目前已由全栈自研的车企主导,在政策支持、技术突破与成本下降共同推动高阶智驾从高端车型向大众市场普及,所以当前中国高阶智驾市场已经不需要在引入行业鲶鱼来激励中国车企进行技术迭代。

03 L3级以上智驾竞争格局及终局

进入L3级智驾阶段,提速快、内饰奢华不再是新能源车主要竞争力,车辆安全性成为这场竞争中的唯一决胜因素。能在智驾系统路径规划、避障、AEB紧急制动等方面率先做到行业头部位置的车企,才能成为最后的赢家。

虽然自2023年开始,理想、小鹏、奇瑞、广汽、小米、比亚迪等多家车企均表示已经布局L3级别智驾系统,但目前能将L3智驾系统落地的,只有北汽和长安,前者依托**ADS系统,后者则是自研的“天枢智能”,市场也愈发关注具备全栈自研能力与生态整合力的龙头企业。

4月22日,**正式发布乾昆智驾ADS4,最高可支持高速L3商用,采用面向未来自动驾驶时代的世界引擎+世界行为模型架构(WEWA架构),端到端时延可降低50%,通行效率提升20%,重刹率降低30%。世界行为模型是业内首个智驾原生基模型,具有全模态感知能力。

ADS4合作车型22款覆盖15万元以上中高端市场,“硬件预埋+OTA升级”模式降低车企研发成本,若阿尔法S在L3级测试中效果较好,**ADS其他合作车型有望迅速落地,结合**ADS4基础版仅1万元,**有望进一步挤压外资并重塑梯队,特斯拉FSD在华份额或进一步萎缩。

图源:西南证券

长安“天枢智能”技术体系,依托CA-PDS《长安整车开发体系》,融合功能安全、预期功能安全、网络安全、数据安全等四大安全建立自动驾驶系统专用集成设计开发体系,涵盖五个层级七个过程八大领域,为自动驾驶系统可靠性、可维护性和安全性提供坚实的技术基础。

安全监测方面,长安安全监测平台三级双向互通,稳定运行18个月,数据准确率100%,建设3级数据监控预警,预警发布成功率100%,同时依托13个制度规范,通过7x24小时云端网络安全及车辆实时运行数据的风险分析预警及监控,全时在线守护上路运行。

由长安安全监测系统不难发现,L3级智驾需要7x24小时的云端监控,这和Robotaxi的主要区别,就是后者需至少按1:3的人车比配备远程安全员。

因此L3级智驾竞争的终局,就是Robotaxi,即百度Apollo所处赛道。目前该赛道由三个参与方组成,分别为技术提供方,平台运营方,整车提供方。其中国内技术和平台掌握方是百度小马智行滴滴;纯技术派是Momenta,元戎启行;整车强势方是广汽/上汽积极入股平台端、技术端。

美国技术主导是Waymo、Cruise等自研全栈技术,特斯拉较为特殊,全环节参与;整车代工是捷豹、克莱斯勒提供定制化车辆(无技术主导权);平台导流是Uber/Lyft纯运营方,无技术能力。

目前Waymo第五代系统通过多模态模型(EMMA)将交叉路口失误率压至0.03%,连续45天无干预运行,国内车企有消息称极端场景如夜间低光照、突发障碍物等处理能力不足,但在**ADS智驾的发布会上,**发布的各类极限闪躲视频间接证明了其ADS极端场景处理能力。

以Waymo公开资料来看,该公司宣布全无人驾驶车辆累计行驶5670万英里(约9124.98万公里)后,实现11类场景安全性超越人类。至于Waymo和特斯拉、**之间孰优孰劣,还需后续试运行结果提供充足论据。

04 结语

相较于仍处高价周期的L4级智驾,当前高速NOA功能已成为主流车型标配,价格下探至15万元以下,伴随NOA预埋装配率稳步提高,中国L2级智能驾驶渗透率已经达到50%,只待条件成熟,L3级将迅速接替L2级成为主流智驾。

值得注意的是,技术差异使得后入车企难以树立高阶的品牌形象,而具备先发优势的自研主机厂,则有机会升维至具身智能科技公司,打开估值空间。因为从行业角度来看,智能驾驶汽车其实是具身智能的分支,其技术架构与机器人等一脉相承,在硬件传感器与零部件、软件算法技术方面均有极大共通性。

L2级智驾时代,智驾平权带来市场格局的加速分化,智能驾驶升级需要大量资源的长期投入,两者共同催化下已经筛选出少数自研车企成为智能驾驶领域高端与前沿的代表。

进入L3级智驾时代,2025年4月16日,工信部装备工业一司组织召开智能网联汽车产品准入及软件在线升级管理工作推进会中,明确要求各车企必须承担起生产一致性和质量安全的主体责任,并严格执行产品准入和软件在线升级的备案制度,要明确系统功能边界和安全响应措施,不得进行夸大和虚假宣传,严格履行告知义务。

此次会议对智能驾驶的规范要求细化到具体的执行细节,智能驾驶进入强监管时代的同时,也正式驶入快车道。后续友商们宣传时,或将“冰箱、彩电、大沙发”替换成“我负责”

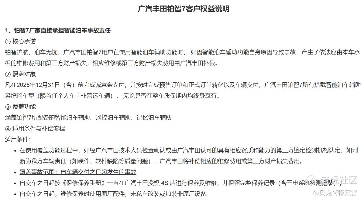
现阶段,比亚迪和广汽丰田在未获L3级智驾有条件试验的情况下,率先在对外宣传中明确表示对车辆智驾系统部分操作完全担责,相信这种负责任的态度,或将让潜在消费者更加放心的选择其发布车型,并值得友商学习跟进。

© THE END

素材皆来自官方公开资料

本文不构成任何投资建议。

免责声明:上述内容仅代表发帖人个人观点,不构成本平台的任何投资建议。

精彩评论

我们需要你的真知灼见来填补这片空白
发表看法