佳饰家冲刺深交所:上半年营收8亿,净利6538万 应收账款价值5亿

雷递
12-29 14:57

雷递网 雷建平 12月29日

江苏佳饰家新材料集团股份有限公司(简称:“佳饰家集团”)日前日前递交招股书,准备在深交所主板上市。

佳饰家计划募资7.7亿,其中,6.69亿用于智能绿色工厂建设项目,7147万元用于研发中心及信息化建设项目,3000万元用于补充流动资金。

上半年营收8.4亿,净利6538万

佳饰家主要专注于纸基新材料——浸渍纸及相关产品的研发、生产和销售。公司以氨基树脂等高分子改性树脂溶液对印刷装饰纸进行改性处理,为客户提供耐磨损、耐污渍、耐冲击、耐老化、耐高温、耐灼烧、耐潮湿、易清洁并兼具设计之美的浸渍纸相关产品。

浸渍纸经下游热压贴面工艺贴合于木质材料等基材表面后,即可形成人造板产品。通过浸渍纸,人造板能够实现快速、质优、价良的大批量工业化表面处理,其外观表面物理及化学性能、美观度均由浸渍纸所决定,整体力学性能也因浸渍纸的增强作用而改善。

浸渍纸可赋予人造板产品“以纸代木、塑、石、金(属)、皮(革)”等效果,满足多样化装饰需求。

此外,随着近年来社会需求的变化及生产技术的进步,公司亦推出了具备净醛、耐酸碱腐蚀、抗菌、防火阻燃、抗病毒、抗静电等功能的功能性浸渍纸,以及将功能性浸渍纸与纸基基材、其他有机基材(如涤纶等化纤材料)、无机基材(如水泥、石英、玻璃纤维等材料)融合而成的具有较高阻燃、抗拉伸、抗弯折、抗磨损等级或兼具复合功能(如同时具备较高耐火等级及抗菌防霉功能等)的功能性人造板产品。

依托功能性人造板产品,佳饰家的产业链逐渐向下延伸,这使得佳饰家下游终端应用领域除传统的建筑物装饰装修和家居产品制造外,还不断扩展到医院、实验室等特殊需求场景,以及机场、商场、学校、酒店、办公楼等公共建筑领域。

此外,佳饰家也在拓展汽车、高铁、轮船等交通工具用内饰材料、户外用材料、轻量化材料、建筑外立面层积材料、装配式建筑及装配式装修材料、专用设备部件等新兴应用场景。

招股书显示,佳饰家2022年、2023年、2024年营收分别为14.24亿、15.9亿、16亿;净利分别为1.4亿、1.47亿、1.33亿;扣非后净利分别为1.38亿、1.41亿、1.35亿元。

佳饰家2025年上半年营收为8.43亿,净利为6538万元,扣非后净利为6193.5万元。

报告期各期末,公司应收账款账面净值分别为2.95亿、3.05亿、3.62亿及5亿元,占流动资产的比重分别为36.21%、30.68%、33.99%及 42.01%。

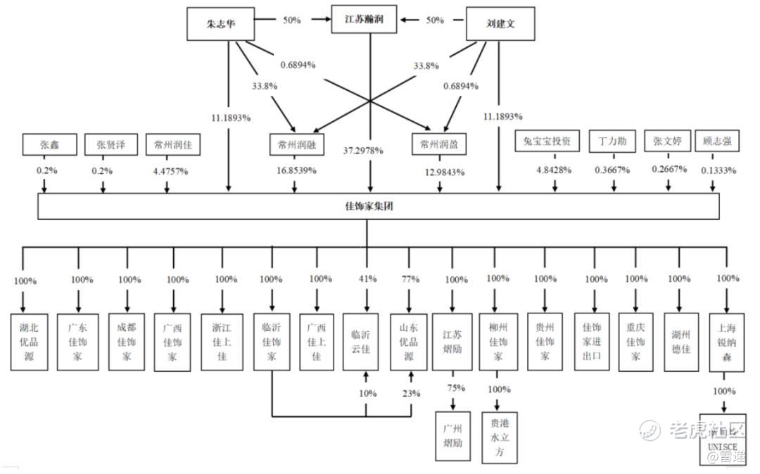
刘建文与朱志华控制89.5%股权

IPO前,佳饰家实际控制人刘建文直接及间接持有35.62%的股份,并自公司设立至今先后担任监事、董事长职务;实际控制人朱志华直接及间接持有佳饰家35.62%的股份,并自公司设立至今先后担任执行董事兼经理、董事兼总经理职务,且刘建文与朱志华已签订《一致行动协议》,二人合计持有并实际能够控制佳饰家89.51%的股份。

刘建文,1980年出生,2002年5月至2005年2月,担任江苏永成木业有限公司技术员;2005年3月至2010年1月,担任常州市通林装饰材料厂技术总监;2010年6月至2017年3月,创立并经营武进区横林四通装饰材料厂(2017年3月注销);2010年2月至2020年10月,担任佳饰家有限监事、技术负责人;2015年3月至2017年7月,担任成都佳饰家新材料科技有限公司(已于2017年7月19日注销)监事;2015年3月至2019年12月,担任临沂佳饰家执行董事、总经理;2016年3月至2018年1月,担任江苏云生活环保材料有限公司监事;2017年8月至今,担任江苏瀚润执行董事;2018年1月至今,担任江苏佳饰家进出口有限公司执行董事兼总经理;

2019年5月至今,担任湖北优品源新材料科技有限公司执行董事、经理;2021年2月至今,担任广东佳饰家新材料有限公司执行董事;2025年7月至今担任上海锐纳森董事;2025年8月至今担任新加坡子公司UNISCE董事;2020年11月至今,担任佳饰家董事长。

朱志华,1972年出生,1998年6月至1999年10月,任常州市武进亚明工矿灯具有限公司钣金技术员;1999年11月至2009年11月,任江苏永成木业有限公司车间主任、厂长;2010年6月至2017年3月,创立并经营武进区横林四通装饰材料厂(已于2017年3月注销);2010年2月至2020年10月,先后任佳饰家有限执行董事兼经理;2015年5月至2018年1月,担任江苏中欧生态环境科技有限公司监事;

朱志华2015年10月至2020年4月,担任常州市孙东装饰材料有限公司(已于2020年4月23日注销)执行董事兼总经理;2016年3月至2019年1月,担任柳州佳饰家执行董事;2016年4月至2017年10月,担任昆明佳彩装饰材料有限公司监事;2017年8月至今,担任江苏瀚润监事;2017年10月至2018年9月,担任成都佳饰家执行董事兼经理;

朱志华2018年1月至今,担任佳饰家进出口监事;2020年6月至2025年6月,担任山东优品源执行董事、经理;2021年5月至2023年11月,任广东佳饰家经理;2024年9月至今,担任湖州德佳董事、经理;2020年11月至今,任佳饰家董事兼总经理。

IPO前,江苏瀚润持股为37.3%,常州润融持股为16.85%,常州润盈持股为12.98%,刘建文、朱志华分别持股为11.19%,兔宝宝投资持股为4.84%,常州润佳持股为4.48%,丁力勘持股为0.37%,张文婷持股为0.27%,张贤泽、张鑫分别持股为0.2%,顾志强持股为0.13%。

IPO后,江苏瀚润持股为27.92%,常州润融持股为12.62%,常州润盈持股为9.72%,刘建文、朱志华分别持股为8.38%,兔宝宝投资持股为3.63%,常州润佳持股为3.35%,丁力勘持股为0.27%,张文婷持股为0.2%,张贤泽、张鑫分别持股为0.15%,顾志强持股为0.1%。

—————————————

雷递由媒体人雷建平创办,若转载请写明来源。

免责声明:上述内容仅代表发帖人个人观点,不构成本平台的任何投资建议。

精彩评论

我们需要你的真知灼见来填补这片空白
发表看法