prosper
01-15
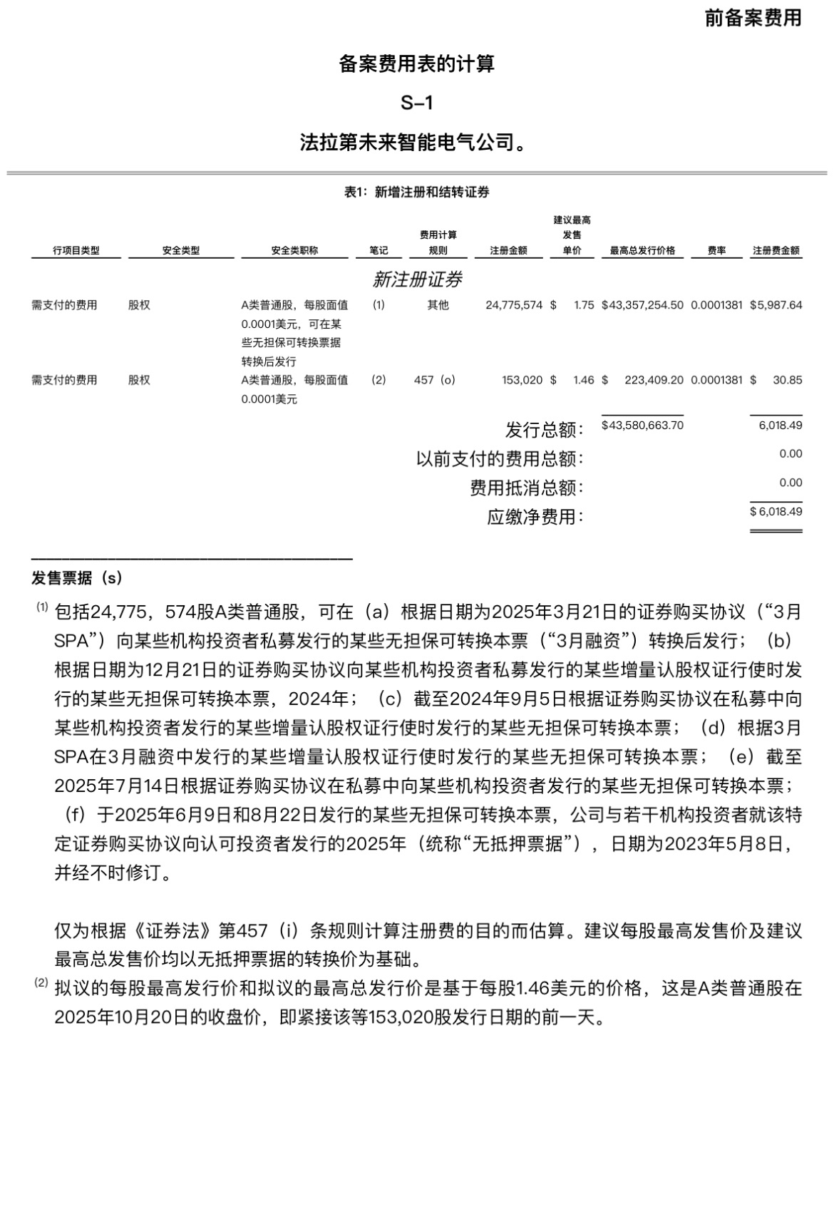
$Faraday Future Intelligent Electric Inc(FFAI)$
新增注册和结转证券
免责声明:上述内容仅代表发帖人个人观点,不构成本平台的任何投资建议。
分享至
微信
复制链接
精彩评论
饿虎
03-22
饿虎
再来一茬韭菜,贾老板真是好人呐!
silen
01-16
silen
啥意思
prosper
:
偷偷增发的股份
什么也没有了~
APP内打开
发表看法
3
3
{"i18n":{"language":"zh_CN"},"detailType":1,"isChannel":false,"data":{"magic":2,"id":522238250652312,"tweetId":"522238250652312","gmtCreate":1768489568636,"gmtModify":1768489573752,"author":{"id":4126449418816782,"idStr":"4126449418816782","authorId":4126449418816782,"authorIdStr":"4126449418816782","name":"prosper","avatar":"https://static.tigerbbs.com/e719705ae9b2b721fb49fd5e007f0954","vip":1,"userType":1,"introduction":"","boolIsFan":false,"boolIsHead":false,"crmLevel":2,"crmLevelSwitch":0,"currentWearingBadge":{"badgeId":"35ec162348d5460f88c959321e554969-1","templateUuid":"35ec162348d5460f88c959321e554969","name":"精英交易员","description":"证券或期货账户累计交易次数达到30次","bigImgUrl":"https://static.tigerbbs.com/ab0f87127c854ce3191a752d57b46edc","smallImgUrl":"https://static.tigerbbs.com/c9835ce48b8c8743566d344ac7a7ba8c","grayImgUrl":"https://static.tigerbbs.com/76754b53ce7a90019f132c1d2fbc698f","redirectLinkEnabled":0,"hasAllocated":1,"isWearing":1,"stampPosition":0,"hasStamp":0,"allocationCount":1,"allocatedDate":"2024.08.20","exceedPercentage":"60.24%","individualDisplayEnabled":0},"individualDisplayBadges":[],"fanSize":9,"starInvestorFlag":false},"themes":[],"images":[{"img":"https://static.tigerbbs.com/8f5e3d564573048324aaa8d832f3b26d","width":"1170","height":"1710"}],"coverImages":[{"img":"https://static.tigerbbs.com/8f5e3d564573048324aaa8d832f3b26d","width":"1170","height":"1710"}],"title":"","html":"<html><head></head><body><p><a href=\"https://laohu8.com/S/FFAI\">$Faraday Future Intelligent Electric Inc(FFAI)$</a> </p>\n<p>新增注册和结转证券</p><img src=\"https://static.tigerbbs.com/8f5e3d564573048324aaa8d832f3b26d\" tg-width=\"1170\" tg-height=\"1710\"></body></html>","htmlText":"<html><head></head><body><p><a href=\"https://laohu8.com/S/FFAI\">$Faraday Future Intelligent Electric Inc(FFAI)$</a> </p>\n<p>新增注册和结转证券</p><img src=\"https://static.tigerbbs.com/8f5e3d564573048324aaa8d832f3b26d\" tg-width=\"1170\" tg-height=\"1710\"></body></html>","text":"$Faraday Future Intelligent Electric Inc(FFAI)$ 新增注册和结转证券","highlighted":1,"essential":1,"paper":1,"likeSize":3,"commentSize":3,"repostSize":0,"favoriteSize":0,"link":"https://laohu8.com/post/522238250652312","repostId":0,"isVote":1,"tweetType":1,"viewCount":3330,"commentLimit":10,"likeStatus":false,"favoriteStatus":false,"reportStatus":false,"symbols":["FFAI"],"verified":2,"subType":0,"readableState":1,"langContent":"CN","currentLanguage":"CN","warmUpFlag":false,"orderFlag":false,"shareable":true,"causeOfNotShareable":"","featuresForAnalytics":[],"commentAndTweetFlag":false,"andRepostAutoSelectedFlag":false,"upFlag":false,"length":61,"optionInvolvedFlag":false,"xxTargetLangEnum":"ZH_CN"},"commentList":[{"id":545502524072680,"commentId":"545502524072680","gmtCreate":1774188685130,"gmtModify":1774188690222,"authorId":3547720669746519,"author":{"id":3547720669746519,"idStr":"3547720669746519","authorId":3547720669746519,"name":"饿虎","avatar":"https://static.tigerbbs.com/845e42dd95119c661b7e0a1fd1bb7135","vip":1,"crmLevel":2,"crmLevelSwitch":0,"individualDisplayBadges":[]},"repliedAuthorId":0,"objectId":522238250652312,"objectIdStr":"522238250652312","type":1,"supId":0,"supIdStr":"0","prevId":0,"prevIdStr":"0","content":"再来一茬韭菜,贾老板真是好人呐!","text":"再来一茬韭菜,贾老板真是好人呐!","html":"再来一茬韭菜,贾老板真是好人呐!","likeSize":0,"commentSize":0,"subComments":[],"verified":10,"allocateAmount":0,"commentType":"valid","coins":0,"score":0,"disclaimerType":0},{"id":522095186884064,"commentId":"522095186884064","gmtCreate":1768500688555,"gmtModify":1768500693815,"authorId":303227894704374,"author":{"id":303227894704374,"idStr":"303227894704374","authorId":303227894704374,"name":"silen","avatar":"https://static.tigerbbs.com/43064d94e2b859d1c1867e6a8b44823c","vip":1,"crmLevel":2,"crmLevelSwitch":0,"individualDisplayBadges":[]},"repliedAuthorId":0,"objectId":522238250652312,"objectIdStr":"522238250652312","type":1,"supId":0,"supIdStr":"0","prevId":0,"prevIdStr":"0","content":"啥意思","text":"啥意思","html":"啥意思","likeSize":0,"commentSize":1,"subComments":[{"id":523019069559056,"commentId":"523019069559056","gmtCreate":1768713683090,"gmtModify":1768713686845,"authorId":4126449418816782,"author":{"id":4126449418816782,"idStr":"4126449418816782","authorId":4126449418816782,"name":"prosper","avatar":"https://static.tigerbbs.com/e719705ae9b2b721fb49fd5e007f0954","vip":1,"currentWearingBadge":{"badgeId":"35ec162348d5460f88c959321e554969-1","templateUuid":"35ec162348d5460f88c959321e554969","name":"精英交易员","description":"证券或期货账户累计交易次数达到30次","bigImgUrl":"https://static.tigerbbs.com/ab0f87127c854ce3191a752d57b46edc","smallImgUrl":"https://static.tigerbbs.com/c9835ce48b8c8743566d344ac7a7ba8c","grayImgUrl":"https://static.tigerbbs.com/76754b53ce7a90019f132c1d2fbc698f","redirectLinkEnabled":0,"hasAllocated":1,"isWearing":1,"stampPosition":0,"hasStamp":0,"allocationCount":1,"allocatedDate":"2024.08.20","exceedPercentage":"60.24%","individualDisplayEnabled":0,"individualDisplaySort":0,"categoryType":1100},"crmLevel":2,"crmLevelSwitch":0,"individualDisplayBadges":[]},"repliedAuthorId":0,"objectId":522238250652312,"objectIdStr":"522238250652312","type":1,"supId":522095186884064,"supIdStr":"522095186884064","prevId":0,"prevIdStr":"0","content":"偷偷增发的股份","text":"偷偷增发的股份","html":"偷偷增发的股份","disclaimerType":0}],"verified":10,"allocateAmount":0,"commentType":"invalid","coins":0,"score":0,"disclaimerType":0}],"isCommentEnd":false,"isTiger":false,"isWeiXinMini":false,"url":"/m/post/522238250652312"}
精彩评论