申港证券IPO辅导近4年频挨罚,瑞达期货却想豪掷近6亿入局

星岛财经
01-21 14:37

《星岛》记者 齐鑫 上海报道

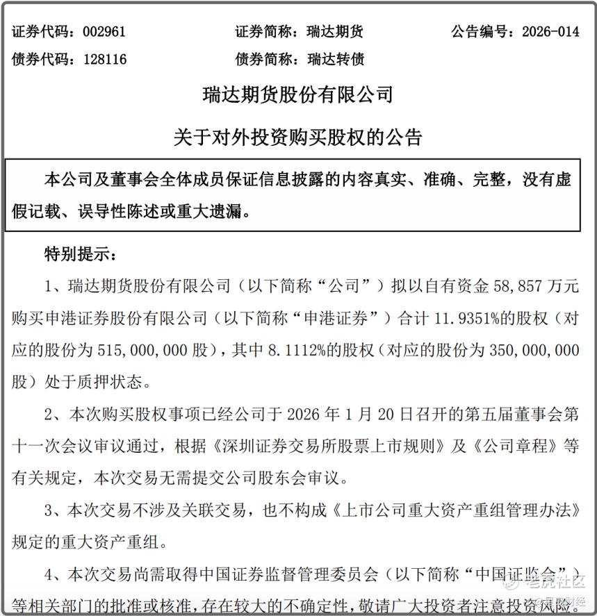
1月21日,瑞达期货股份有限公司(下称“瑞达期货”)发布公告称,公司拟以自有资金约5.89亿元购买申港证券股份有限公司(下称“申港证券”)合计11.9351%的股权,其中8.1112%的股权处于质押状态。

图片1

▲瑞达期货公告截图

相关公告一经发布,引发行业关注。不过被瑞达期货看中的申港证券启动IPO辅导已近4年,至今仍不知道自己何时能敲开资本市场大门。

日前,中国证监会官网更新的《关于申港证券首次公开发行股票并上市辅导工作进展情况报告(第十六期)》(下称《报告》)显示,华泰联合证券有限责任公司(下称“华泰联合证券”)为其辅导机构。《报告》显示,华泰联合证券按照辅导计划,联合国浩律师(上海)事务所、毕马威华振会计师事务所(特殊普通合伙),根据有关法规要求和上市辅导协议的约定,按照辅导计划有针对性地开展了辅导工作。

在前期的辅导工作中,申港证券已根据上市公司监管要求,建立起较为规范和完整的内控制度和管理体系,并且能够在日常经营过程中严格遵守。辅导小组持续关注申港证券业务发展情况及市场变化趋势,协助公司持续论证和完善符合公司业务实际情况和未来战略规划的募投项目具体内容及方案,并会同律师持续完善关联方清单,确保申港证券关联方划分符合相关法律法规的要求。

目前,华泰联合证券及其他中介机构未发现申港证券存在其他需要关注的主要问题。华泰联合证券称将积极督促公司治理及内控制度的制定和执行,辅导公司围绕上述事项持续进行规范,持续完善辅导对象的治理结构和内控制度。

瑞达期货拟购买申港证券股权

公开资料显示,申港证券由3家香港持牌金融机构、11家国内机构投资者发起设立,2016年3月14日获中国证监会批复设立,是国内首家根据CEPA协议(《关于建立更紧密经贸关系的安排》)设立的合资全牌照证券公司,注册资本43.15亿元。

当年10月,申港证券正式开业,总部位于上海。其2024年年报显示,申港证券设有23家分支机构,其中分公司17家,证券营业部6家,公司及子公司员工超1200人。

官网显示,申港证券董事会成员共12人,公司总裁兼董事周浩,董事长邵亚良,副总裁、合规总监、首席风险官刘俊红。2024年,公司董事、监事、高级管理人员薪酬合计2401.24万元。

图片2

▲申港证券2024年年报截图

据其2024年年报,截至报告期末,公司股东总数15家,其中茂宸集团控股有限公司和裕承环球市场有限公司(下称“裕承环球”)分别持股12.1669%,持股前5名股东合计持股比例为63.7312%。

图片3

▲申港证券2024年年报截图

此番,瑞达期货拟以自有资金5.89亿元购买申港证券合计11.9351%股权(对应的股份为 5.15亿股)的交易分为两部分:其一向申港证券股东裕承环球购买其持有的申港证券 8.1112%股权(对应的股份为3.5亿股,该部分股份处于质押状态);其二向 JT Capital Management Limited(嘉泰新兴资本管理有限公司,下称“嘉泰资本”)购买其持有的申港证券3.8239%股权(对应的股份为1.65亿股)。

瑞达期货称,本次交易不构成关联交易,也不构成《上市公司重大资产重组管理办法》规定的重大资产重组,无需提交股东会审议。

同时,瑞达期货表示,本次交易的目的,是为实现成为具有国际竞争力的衍生品投行的发展战略,公司积极寻找管理规范、优势互补且经营良好的证券公司,通过股权收购的方式,有效整合证券公司与期货公司的业务资源,充分发挥协同效应,满足不同类别客户多元化的需求,为客户提供全方位的风险管理、财富管理等综合金融服务,进一步提高公司的综合竞争力。

事实上,申港证券的上市之路已走过近4年。2022年2月,申港证券首次公开发行股票并上市辅导备案报告公布,在成立6年后开启了IPO征程,但至今尚未有更多实质性进展公布。

图片4

▲《关于申港证券首次公开发行股票并上市辅导备案报告》截图

近年来,申港证券业绩稳健。2022—2024年公司营业收入分别为14亿元、16.44亿元、19.19亿元;归母净利润分别为3.15亿元、3.33亿元、3.71亿元。然而,其中,投资银行业务手续费净收入却在大幅下滑,2022年、2023年该项分别为4.9亿元、4.59亿元,及至2024年却降至2.99亿元,同比减少34.83%。

图片5

图片6

▲申港证券2023年、2024年年报截图

屡遭监管部门点名

《星岛》注意到,近年来,申港证券多次被监管部门点名。

据上交所官网披露,去年12月,李强、叶华作为申港证券指定的株洲科能新材料股份有限公司首次公开发行股票并在科创板上市项目的保荐代表人,未充分关注发行人研发投入核算、研发人员认定以及内部控制执行不到位等异常情况,导致相关信息披露不准确,履行保荐职责不到位。上交所决定对二人予以监管警示。

▲《关于对保荐代表人李强、叶华予以监管警示的决定》截图

2025年5月,深交所官网发布的《关于对申港证券给予通报批评处分的决定》显示,2024年11月11日—15日,深交所联合上海证监局对申港证券客户交易行为管理、投资者适当性管理和投资者教育工作等情况进行了现场检查。

经查发现,申港证券公司内部制度中未明确客户交易行为管理牵头部门,未对重点分支机构管理做出相关规定,与2023年深交所开展非现场检查期间其填报的情况不符;分支机构客户交易行为管理考核约束力度不足;重点监控证券名单不够完整准确,重点监控账户名单调整不及时;对频繁触发预警的客户管控不到位,未按深交所要求及时对相关客户提示风险,未及时向客户传达本所相关函件;未按深交所投教工作要求宣传相关业务规则。

深交所表示,曾在2022年对申港证券采取口头警示措施、2024年采取约见谈话措施,但其客户交易行为管理情况未见明显改善。鉴于上述违规事实及情节,决定对申港证券给予通报批评的处分,对上述违规行为及深交所给予的处分将记入诚信档案。

图片8

▲深交所官网截图

此外,2025年2月,中国证券业协会官网发布的《关于对申港证券采取自律管理措施的决定》,称其委托、聘用第三方制度未全面覆盖公司相关业务,多笔财务凭证发票开具时间早于事前审批时间,采购第三方服务未对是否存在潜在利益冲突进行审慎核查和有效防范,某IPO项目组成员利益冲突审查不及时,部分投行项目聘用第三方机构未见遴选流程相关材料,个别分支机构营销活动方案未进行合规审核,上述情形不符合协会《证券经营机构及其工作人员廉洁从业实施细则》(2023年修订)的相关规定。

对此,中国证券业协会决定对申港证券采取警示的自律管理措施,并按规定记入协会执业声誉信息库。

图片9

▲中国证券业协会官网截图

同一时间,中国证监会官网披露,申港证券陕西分公司在办理新三板开户业务时未勤勉尽责、审慎核查投资者提供的相关材料,违反了《证券期货投资者适当性管理办法》(证监会令第202号)第三条规定。陕西证监局决定对其采取出具警示函的行政监管措施,并记入证券期货市场诚信档案。

图片10

▲中国证监会官网截图

由此可见,或许申港证券的IPO征程依旧漫长。

实际上,这也就不难理解,华泰联合证券在日前发布的《报告》中称,下一阶段,其派出的辅导工作小组成员将按照辅导计划有关规定和辅导协议约定,持续对其进行规范运作辅导,持续提高其对财务会计规范性以及内部控制制度的重视程度,按照计划推进辅导工作。同时,辅导小组亦将持续密切关注申港证券的经营情况、资本市场监管动态及行业监管动态,继续推进全面尽调工作,细化和完善相关核查。

免责声明:上述内容仅代表发帖人个人观点,不构成本平台的任何投资建议。

精彩评论

我们需要你的真知灼见来填补这片空白
发表看法