今天学习Notion AI
Notion AI超级强大,可以帮助你做的事情可以看下图:
图片
我让Notion AI帮我写了一篇博文
图片
我让Notion帮我写了一个小故事:Lost in Space,我只是写了一个开头一句话。
图片
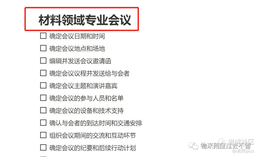
Notion 能做的工作还有很多很多,比如会议议程:
图片
一些事务性的工作很快就有AI帮你解决了。
今天学习Notion AI
Notion AI超级强大,可以帮助你做的事情可以看下图:
图片
我让Notion AI帮我写了一篇博文
图片
我让Notion帮我写了一个小故事:Lost in Space,我只是写了一个开头一句话。
图片
Notion 能做的工作还有很多很多,比如会议议程:
图片
一些事务性的工作很快就有AI帮你解决了。
精彩评论