800V快充迎来1-100放量机会,5家产业链龙头分析

岩松观点
2024-05-24

每一波新科技浪潮都会有两次投资机会,第一次是从0到1的主题概念机会;第二次是从1到100的景气投资机会。

0到1的机会,本质上是炒概念。这个阶段以技术突破为主,公司说短期内大多数都没法贡献业绩,相反,想要抓住机会就要加大研发,最终能实现突破的也只是少数玩家,想要从中准确预判最终赢家的概率并不比中彩票高。

从1到100的机会,是以渗透率快速提高为核心带动产业景气的成长机会。这个阶段产业规模快速扩张,需求爆发,产能产量持续提高的同时,驱动产业内核心公司业绩持续上升。历史上的很多大牛股都是在这个阶段出现的,也是投资者应该重点研究的阶段。

一、800V快充:有望迎来1-100放量

在新能源车的技术发展中,提升续航里程和加快补能效率是两大重点方向。现在纯电车600-700km续航已能应付绝大多数出行场景,中高端车型续航能达到700公里甚至超过1000公里,“里程焦虑”开始变为“补能焦虑”。

对于一款 700 km 续航的电车而言,800V 平台可实现充电 15 分钟续航近 400km 。比如,极氮007就可实现充电15分钟增加500km以上续航。800V平台提升快充性能的同时,采用容量更小的电池包页能提升续航。

目前,800V超级快充技术上已经成熟,并逐渐成为车企新车型的关键词。2024年4月北京车展上,广汽埃安昊铂AH8、小米SU7、问界M5/M7/M8、智界S7改款、零跑C16、极氪MIX/CX1E、上汽智己L6等车型纷纷布局800V高压快充方案,车型价格带集中在20-35万元区间。

机构预测,2025年国内搭载800V架构的新能源汽车将达百万辆,3年复合增长率270%,全球搭载800V架构的新能源汽车突破两百万辆,3年复合增长率189%。根据《中国高压快充产业发展报告》预测,2026年年底国内800V车型销量渗透率达50%。

超级快充趋势已经确立,未来1-2年将是800V车型量产阶段,渗透率快速提高将带动产业景气持续上升,算是一个从1到100的机会。

图片

二、800V平台带动产业链升级

800V高压平台指整车高压电气系统电压范围在550-930V区间的系统。目前主流新能源汽车的电气架构主要采用 400V 平台,工作电压在 230V-450V 之间,要升级为800V 电压平台的话,整车电子电器承压水平就要从 400V 提升至 800V。从电动汽车的核心三电部件:电池、电控、电机,包括空调和其他功率器件,电子零部件,以及充电桩及充电站设施都要升级。

图片

1.电池:

现在车主对800V快充考虑最多的问题是安不安全,会不会伤害锂电池。

锂离子电池在充电时,Li+从正极脱嵌并嵌入负极,但电压太大时,Li+过快从正极脱嵌,导致无法嵌入负极的Li+只能在负极表面得电子,从而形成银白色的金属锂单质,发生“析锂”现象。析锂不仅使电池性能下降,循环寿命大幅缩短,还有可能引起燃烧、爆炸。

目前,降低锂电池高压下析锂方法主要有两个,一种是通过石墨改性,另一种则是采用非碳基负极材料。

石墨改性主要有三种方法,包括氧化改性、包覆改性和刻蚀改性,原理都是提供石墨的稳定性和提高锂离子嵌入与脱出位点的性能。硅基材料的嵌锂电位比石墨更高,所以析锂风险较小。

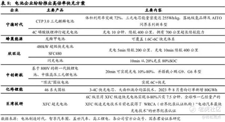
目前快充电池以三元体系为主,头部厂商可量产 6C 三元动力电池。宁德时代 2023 年陆续发布 CTP3.0三元麒麟电池、4C 磷酸铁锂神行超充电池,均支持 4C 超快充;蜂巢能源、欣旺达、中创新航等电池厂商陆续发布高倍率电池方案,4C 电池成为 800V 车型主流电池。

图片

2.电控:

主流的Si-IGBT在450V平台下的耐压值一般为650V,汽车电气架构升级到800V,考虑开关电压开关过载等因素,耐压等级需达1200V,而SiC具有实现高功率密度与优化系统总成本的优点,天然适合高压平台,但目前在产能、成本上尚处劣势。

据 Yole 统计,2022 年导电型碳化硅器件市场规模 17.94 亿美元,预计2028 年将达到 89 亿美元,年复合增长率达 32%;其中,新能源汽车导电型碳化硅器件市场规模达 12.56 亿美元,占总市场 70%。

随着 800V 高压平台放量,主驱逆变器、DC/DC 、OBC、直流充电桩等部件将是未来SiC 器件规模应用的主要场景。

衬底在 SiC 占器件成本超过 45%,最具价值量的环节之一,但大部分市场份额却被海外巨头占据。据《2024 年版新一代功率器件&相关市场现状和展望》报告测算,天岳先进导电型碳化硅衬底材料市场占有率排名全球第二,仅次于 Wolfspeed。

SiC外延在SiC器件中占据了25%以上的成本。Wolfspeed与昭和电工占据全球超过90%市场份额;国内龙头企业为东莞天域、翰天天成,目前距离国际水平仍有差距。

器件环节同样被海外巨头占据。根据 Yole2021 年数据统计,意法半导体、英飞凌、Wolfspeed、罗姆、安森美、三菱电机占据 SiC 功率器件 99%市场份额。单意法半导体一家就占据全球 41%的市场份额。

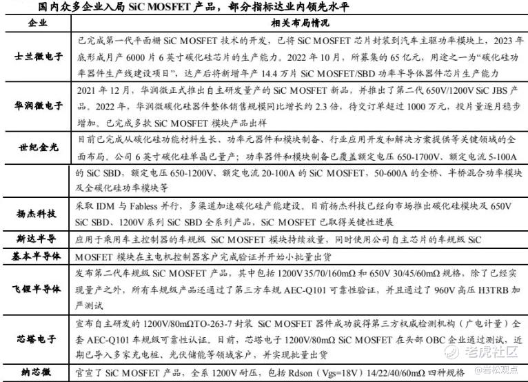
2023 年国内众多企业开始入局车规级 SiC MOSFET 产品,代表企业包括:士兰微、华润微、扬杰科技、斯达半导、纳芯微等。

图片

3.电机:陶瓷球国产替代

在新能源汽车中,驱动电机的两端各有一个轴承,电机轴两端有轴电压,若轴电压过高,容易击穿油膜形成回路,进而轴电流出现导致轴承腐蚀。从400V提高到800V,电机转速也在提升,带来的电腐蚀与温升问题也会影响轴承性能。陶瓷球绝缘、热稳定性能的优势明显,是替代钢轴承的理想材料,特斯拉是最早开始采用陶瓷球轴承的车企。

陶瓷球产业链主要包括粉体、陶瓷球、陶瓷球轴承环节,以日本、欧美企业为主导。国内企业主要从海外进口粉体,而且高端氮化硅陶瓷球90%依赖进口。

粉体一体化企业,具备从氮化硅粉体制备到陶瓷球制造的一体化生产能力,代表企业为日本东芝、美国诺顿(Norton),国产厂商为中材高新、国瓷材料等。

4.其他环节

在新能源汽车中,具有高电压的部件除了电池、电机,还包括高压配电箱(PDU)、电动压缩机、DC/DC、OBC、PTC、高压线束等。车载充电器OBC是一种将交流电转化为直流电的装置;而DC/DC是一种将高压直流电转化为低压直流电的装置。随着 800V 车型持续上量,与之适配的需求也会持续增加。

新能源乘用车 OBC 与 DC/DC 市场主要为两大阵营:一类是以比亚迪、特斯拉为代表的主机厂;一类是以威迈斯、英博尔、信锐科技为代表的第三方供应商。

根据 NE研究院统计的 2022 年国内市场 OBC 装机量来看,市占率前五位分别是弗迪动力(28.66%)、威迈斯(20.44%)、特斯拉(8.61%)、英博尔(8.56%)和富特科技(8.47%)。其中,威迈斯的 800V 车载继承电源产品已获得理想、小鹏、零跑等客户的定点订单;欣锐科技已成为比亚迪、小鹏、极氪供应商。

图片

液冷超充补齐高压快充最后一环

800V高压快充车型充电功率可达到600kW以上,充电电流高达600A,充电过程发热更明显,对散热要求提升,催化液冷需求。

大功率液冷充电枪是在充电线缆中放置液冷管道,让冷却液带走线缆的发热量,不仅可以减小线缆线芯截面积,而且充电电流更大,充电过程温升更低。目前液冷超充桩建设由车企、能源公司等对投资回报期容忍度较高的企业主导。

其中,华为计划2024年底布局超过10万根液冷终端,要是能完全落地,华为液冷超充桩市占率或超50%,将带动华为液冷超充配套产业链。

液冷是一个比较大的话题,单独写都能写几篇文章,有机会在展开聊。

三、个股基本面如何

下面仅列举产业链重点公司,从公司风险、经营和估值角度看看基本面情况。

1.硅宝科技

公司历史业绩稳定持续增长。

图片

从风险角度看,经营活动现金流三年总和:49%,数据优秀,商誉值1.79,可以忽略,大股东没有质押;高管大股东也没有减持。公司风险指标整体良好,无大风险。

图片

从经营层面看,营业收入三年平均增长速度:18%,扣非净利润三年平均增长速度:14%,成长性还行。

图片

再看估值,滚动市盈率为17倍,当前市盈率处于历史平均:低位区。

图片

小结:

公司是国内有机硅新材料下游龙头企业,目前60%业绩是建筑类产品。

电池负极材料业务方面,公司1000吨/年硅碳负极材料中试线顺利投产,产品在19家动力电池厂及圆柱电池客户、7家3C电池厂客户送样测评,目前根据客户需求进行批量供货。公司市值比较小,一旦锂电池材料业务放量,对业绩的弹性也会比较大。

2.均胜电子:

公司在互动平台表示,2022年以来,公司在800V等高压快充领域已累计新获全球性订单约220亿元,覆盖国内和海外市场,客户涵盖多家全球知名整车品牌及国内自主品牌和新势力。但公司历史业绩表现一般。

图片

从风险角度看,经营活动现金流三年总和:14%,数据较差;高管大股东没有减持;但商誉值40.5%,大股东质押比例达61%,占比都不小;需要留意相应的潜质风险。

图片

从经营层面看,营业收入三年平均增长速度:5.51%,扣非净利润三年平均增长速度:-390%。主要是2021年大幅亏损拖累。

图片

再看估值,滚动市盈率为20.9倍,当前市盈率处于历史平均:低位区。

图片

小结:

公司汽车被动安全全球市占率排名第二,为行业龙头,。公司BMS及800V高压平台量产经验丰富,覆盖保时捷、宝马等国际大客户,并进入华为鸿蒙座舱核心供应链。市场预计公司2024年利润在14亿左右,目前220亿市值对应不足16倍市盈率。但要注意的是公司商誉和大股东质押的潜质风险。

3.国瓷材料:

公司;偶然在2016到2018年快速增长,之后的增长基本停滞。

图片

从风险角度看,经营活动现金流三年总和:50%,数据优秀。商誉值29%,还能接受;大股东没有质押;高管大股东减持-2.47%,卖的有点多。除开大股东减持的比例比较大,其他的倒是没有大风险点。

图片

从经营层面看,营业收入三年平均增长速度:14.5%,扣非净利润三年平均增长速度:7.13%,成长性还行。

图片

再看估值,滚动市盈率为34倍,当前市盈率处于历史平均:低位区。

图片

小结:

公司为多元化的新材料平台型企业,实现了从材料到制品的全链条贯通。而且公司是国内为数不多能够生产高端陶瓷球厂家,陶瓷球一期项目已顺利建成投产,二期项目正在建设中。随着陶瓷球渗透率进提升,公司将受益国产替代。机构普遍预测公司2024年利润在7亿左右,目前190亿市值对应27倍市盈率,估值适中。

4.天岳先进:

公司是22年上市的次新股,上市两年都是亏损的。

图片

从风险角度看,经营活动现金流三年总和:-0.01%,数据很差,无商誉值、无大股东质押;高管大股东减持-1.7%。公司风险指标整体良好,无大风险。

图片

从经营层面看,营业收入三年平均增长速度:66.9%,扣非净利润三年平均增长速度:-668%,营收规模快速增长,但利润比较差。

图片

图片

估值上,亏损企业的市盈率没有参考意义,一般参考PS估值。

小结:

23年公司在全球导电性碳化硅衬底市占率跃居全球前三,全球前十大功率半导体企业超过50%已成为公司客户。主要是看好碳化硅在新能源场景的加速渗透,及公司作为国产衬底龙头的稀缺性。但要注意的是,公司目前基本面还是比较差的。

5.威迈斯

近两年业绩快速增长,但公司是去年上市的,可参考性比较低。

图片

从风险角度看,经营活动现金流三年总和:27%,数据一般,商誉值0.15%,基本可以忽略;大股东没有质押;高管大股东也没有减持。公司风险指标整体良好,无大风险。

图片

从经营层面看,营业收入三年平均增长速度:115%,扣非净利润三年平均增长速度:423%,成长性良好。

图片

再看估值,当前滚动市盈率为27倍,当前市盈率处于历史平均:低位区。

图片

小结:

公司主要产品包括车载电源的车载充电机、车载DC/DC变换器、车载电源集成产品,电驱系统的电机控制器、电驱总成,以及液冷充电桩模块等。根据NETimes数据,公司连年位居车载电源第三方供应商市场份额第一,2023年市占率为33%。

机构普遍预测公司24年利润在6亿左右,目前120亿市值对应20倍市盈率左右,估值比较低。

免责声明:上述内容仅代表发帖人个人观点,不构成本平台的任何投资建议。

精彩评论

我们需要你的真知灼见来填补这片空白
发表看法