“固收+”崛起:一场投资者信任的转移之战

阿尔法DeepFund
07-09
导语:“固收+”不是简单的“债打底、股增厚”,而是基于对资产间相关性及性价比的动态判断,以实现风险与收益平衡的更优解。

种种迹象表明,”固收+”基金正受到越来越多投资者的喜爱。

来自华西证券的研报数据显示,截至今年一季度末,“固收+”基金总规模上升至13807.34亿元,规模环比增加1560.29亿元,在广义债基中的占比环比上升2个百分点,这是“固收+”基金规模占比自2022年一季度以来首次显著回升。

这一趋势,在互联网平台上体现得尤为明显。

据某平台统计数据显示,以债券为底仓、含少部分权益资产的“固收+”基金热度持续攀升,今年前4个月该类基金的用户规模同比增幅达88%。

“固收+”基金受到热捧的背后,与投资者在震荡市中对稳健收益的强烈需求有关。

近年来,A股市场波动加剧,银行理财打破刚兑,存款利率持续下行,传统低风险投资工具的吸引力逐渐减弱。与此同时,权益市场的高波动性也让部分风险偏好较低的投资者望而却步。

于是,相对稳健的”固收+”基金,成为了不少投资者资产配置的首选。

01 范式革命

“固收+”基金并非新鲜事物,其最早可追溯到2002年。

早期”固收+”基金以一级债基为主,一级债基不再参与新股申购后,二级债基逐渐崛起。

2015、2017年历经两次股市的大幅回撤,令投资者寻求股债平衡策略以降低波动,彼时“固收+”基金规模先涨后跌,但仍是只有约4000亿规模的小众基金品类。(截至2017年末,“固收+”基金规模合计3996亿元。统计方法如注。)

2018年资管新规颁布后,资管产品刚兑的时代一去不返,银行保本理财退出历史舞台。配合2019年开始的A股三年“慢牛”行情,大量资金涌入”固收+”产品,总规模从2018年的4043亿飙升至2021年的1.3万亿。(截至2021年末,“固收+”基金规模合计12993亿元。统计方法如注。)

数据来源Wind。注:固收+产品筛选条件:囊括偏债混合型基金、灵活配置型基金、二级债基、一级债基、可转债基金;设置近3期年报及半年报以及最新一期季报平均10%<(权益仓位+可转债仓位)<30%的筛选条件。

规模来自基金定期报告,选择在2015年1月1日-2024年12月31日间成立的符合上述标准的基金产品。

虽然在上一轮周期中,“固收+”基金的规模实现了翻倍增长,并在2022年之前为投资人带来了较为可观的投资回报,但追溯其收益来源,仍然是由权益“牛市”带来的,并没有很好地发挥资产配置理念。

不少产品甚至顺应市场涨跌去放大权益仓位,从而也放大了组合风险,没有坚守绝对收益思路的”固收+”本职,在2022年、2023年令不少投资人期望落空。

这背后暴露出策略定位不清晰、产品设计不适配等问题。

2022、2023年“股债双杀”,负债端面临巨大赎回压力,”固收+”基金的规模由前期2.5万亿缩水至2023年底的1.7万亿。

近几年”固收+”基金在低谷中重整,一批真正践行“资产配置、风险控制、科学管理”理念的专业团队借助平台运作模式,真正想投资人之所想、应投资人之所需,打造了一批追求舒适持有体验的”固收+”产品,交银施罗德基金便是其中的一员。

事实上,“舒适的持有体验”一直是交银施罗德基金想要带给投资者的,也希望通过此路径,实现资产管理和财富管理的双向奔赴。

在交银施罗德基金看来,“客户体验和获得感”是产品设计的出发点,尤其在波动和不确定性的环境中,需要实现回撤控得住、收益向上等。这样才能做出客户长期拿得住、持有体验佳的”固收+”基金。

对此,交银施罗德基金有着自己的解决方案。

据了解,交银施罗德基金建立了公司级规范化的管理流程,要求产品自成立之初就要设定好回撤目标,从而制定仓位配比及配置方向,以达到底层资产分散度与客户风险属性适配。通过全方位、跨部门资源协同,以公司平台赋能投研,实现收益增强目标。在业绩的可持续性方面,公司倡导团队作战机制,充分发挥优秀基金经理投研智慧的同时,对基金经理个人投资行为进行规范约束。

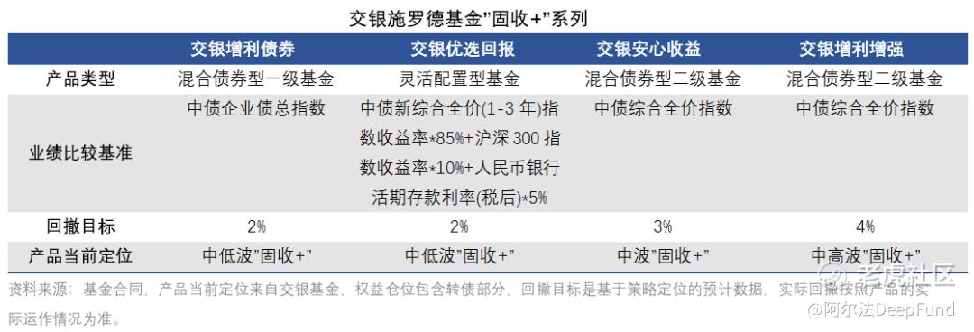
在这样一套整体流程下,交银施罗德基金成功构建了覆盖全风险谱系的“固收+”产品矩阵。该系列产品精准匹配不同投资者的风险偏好,包括中低波的交银增利债券和交银优选回报、中等波动的交银安心收益,以及中高波动的交银增利增强。通过科学的产品分层设计,公司切实将"绝对收益"的投资理念转化为可实现的解决方案。

02 新范式

在交银施罗德基金的策略框架中,”固收+”不是简单的“债打底、股增厚”,而是基于对资产间相关性及性价比的动态判断,以实现风险与收益平衡的更优解。

公司设立了专人负责资产配置策略,来确保资产联动机制的顺畅运行,更大程度地利用债券、股票、转债专业投研团队的投研成果。

债券投资方面,将宏观利率与信用研究有机结合,以信用票息打底,通过利率久期波段增厚收益。

交银信评研究团队建立了全方位多维度的信用研究体系,严控信用风险,并通过政策热点研究、区域/行业研究、公告舆情监测、企业调研等方式捕捉信用利差交易机会;宏观团队通过把握周期趋势,跟踪边际变化,为团队制定利率久期中枢提供决策依据。

股票投资方面,交银股票投资团队则根据经济增长特点,捕捉景气度行业,以确定股票行业配置方向及个股精选。

团队依据经济增长的来源、经济发展的不同阶段、企业主导的增长来源和方式,将股票投资划分为四种状态即0增长、稳态增长、周期增长、赛道增长,分别适配不同的估值方法及投资策略。比如,0增长行业即对应用“股债性价比”方法进行投资,适用红利投资策略,而50%增速以上的行业则适用以FMvD未来市值贴现模型为估值方法的赛道投资策略。落实到选股层面,则注重深度研究,通过自下而上的追踪和验证,覆盖市场主流行业和标的。

不同于债券和股票投资,转债是一种攻守兼备的资产,既能通过配置胜率高、赔率好的底仓型品种为组合提供较为稳定的收益,又能通过抓取行业β投资高弹性品种为组合增厚收益。所以,投资转债市场的基金经理往往都有着复合型知识结构及动态平衡能力,交银施罗德基金的魏玉敏便是这样的一位。

公开资料显示,魏玉敏于2016年便加入交银施罗德基金,曾担任多只产品的基金经理。

自入行时起,她便深耕债券研究工作,曾担任卖方新财富团队的核心成员。

丰富的卖方和买方工作经历,让她对债券和权益资产均有丰富经验,尤其对转债的历史投资胜率较高。

她在管的交银可转债,近5年年化收益率7.02%,在同类基金中排名5/32;近1年回报率16.78%,位列同类产品前1/3(第11/38)(数据来源:银河证券,数据截至2025.6.30,交银可转债属银河三级分类可转换债券型基金(A类))。

而在固收+产品领域,魏玉敏在管的两只代表产品交银增利债券、交银增利增强在过去几年表现出色,除了股债双杀的2022年收益录负,近5年均为正收益,真正践行了“力求为投资者获取绝对收益”的理念。

交银增利债券自魏玉敏2018年8月29日管理起,年度收益率超越业绩比较基准的占比为100%,七年中六年实现3.5%以上的年度回报,净值屡破前期高点,其回撤控制十分符合中低波“固收+”的定位。

03 功守道

成绩的背后,凝聚着团队成员的智慧与协作。

交银施罗德”固收+”团队汇聚了多位专业人才:除团队负责人魏玉敏外,还包括转债基金经理王丽婧、权益基金经理孙婕衎、债券基金经理助理高王峰,以及负责转债、权益、量化等领域的专业研究员。

此外,团队还依托公司强大的投研平台,整合宏观策略、权益研究、债券研究及混合资产等多领域资源,形成高效协同的投资体系。

这一创新协作模式,已在近年投资实践中展现出一定成效。

04 尾声

过往不少公募基金投资者洞察报告都讨论了投资者盈利水平与持仓时间呈正相关的关系,交易越频繁,平均收益率越低。

近些年在公募基金实操上,也加大了对持有期基金的发行力度。

基金设置最短持有期一方面有助于淡化短期市场波动对投资者的影响,强制拉长持有时间,可尽量避免投资者跟风“追涨杀跌”,有助于投资者以相对更高的概率获得合理收益;另一方面,对于基金经理而言,可有效降低流动性管理压力。

交银施罗德基金也基于此理念,推出了全新持有期产品——交银施罗德180天持有期债券。该产品依旧定位追求绝对收益的”固收+”基金,通过将不低于80%仓位配置在纯债资产以获取票息收益,将不超过20%仓位配置在转债资产实现收益增强。

锚定低波定位,为投资者在资本市场的复杂环境中,全心全力守护财富。

免责声明:上述内容仅代表发帖人个人观点,不构成本平台的任何投资建议。

精彩评论

我们需要你的真知灼见来填补这片空白
发表看法