突发丨伦敦金触及4200美元新高,CPI 数据坐实利好,矿产 + 零售黄金股双线受益

臻研厂
10-15

[强] 伦敦金触及4210美元,牛市已狂飙 130%

资料来源:招股说明书

10 月 15 日,伦敦金现价格触及4210美元/盎司的历史峰值,较 2023 年牛市启动时累计涨幅超过130%。同时,这波涨势已形成 “现货领涨、期货跟涨” 的共振格局,COMEX 黄金期货年内涨幅已达 51%,创下 1979 年以来最佳年度表现。

金价疯涨的背后,是三大核心动力的支撑:

  • 货币政策转向:美联储 9 月重启降息,市场预期 10 月将再次降息,CME 利率期货显示 12 月降息概率已升至 77%;

  • 避险资金涌入:美国政府停摆叠加关税政策不确定性,推动资金加速流入黄金市场;

  • 央行战略增持:中国央行已连续 11 个月增持黄金,截至 9 月末储备达 7406 万盎司,全球央行购金潮持续升温。

[强] CPI 数据实锤传导效应:金饰价格单月暴涨 6.5%

资料来源:招股说明书

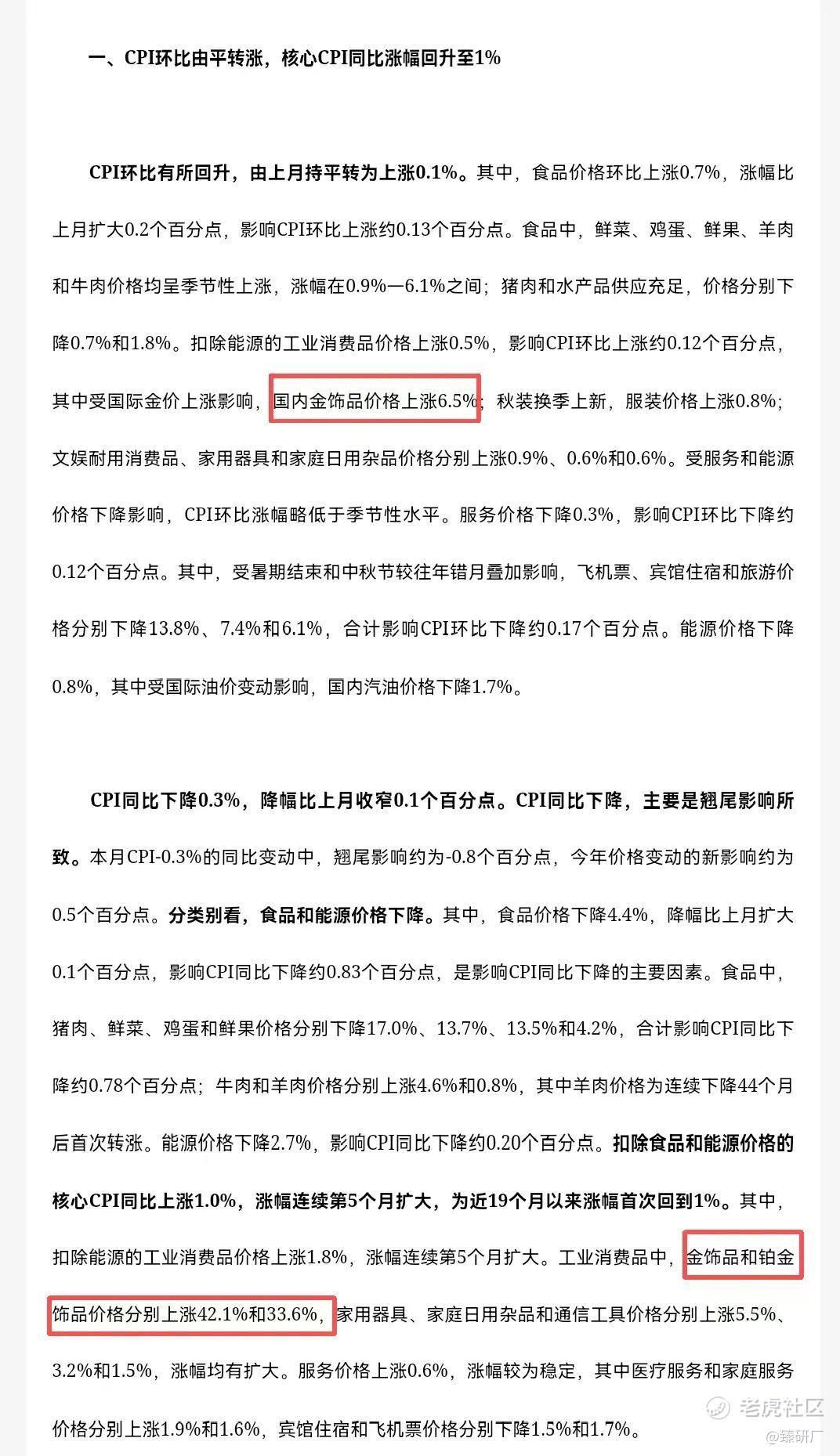
10 月 15 日国家统计局发布的 9 月 CPI 数据,进一步印证了金价上涨对国内市场的传导效应。数据显示,受国际金价上涨带动,国内金饰品价格环比暴涨 6.5%,同比涨幅更是高达 42.1%,在所有工业消费品中表现最为抢眼。

这一涨幅并非孤立现象。从终端市场看,从9月14日到10月14日,仅一个月的时间,周大福、周生生金价涨幅超130元/克;周六福年初足金价格在700元/克左右,现在已经涨了两三百元。业内人士指出,金饰价格与国际金价的联动周期已从以往的 1-2 周缩短至 3-5 天,涨价传导效率显著提升。

值得注意的是,核心 CPI 同比回升至 1% 的信号,意味着消费市场对金价上涨的接受度正在提高,这为黄金消费和投资需求提供了支撑。

[强] 消费 + 金价双利好共振,黄金股业绩驱动股价,迎来戴维斯双击

金价与消费端的共振,正直接转化为黄金股的业绩红利,以下两类企业值得重点关注:

  • 矿产资源型企业

    2025年以来,主要黄金企业业绩普遍亮眼。山东黄金2025年前三季度归母净利润达38亿至41亿元,同比暴增83.9%到98.5%,年初至今港股市值已上涨近220%;紫金黄金国际2025年上半年净利润达5.25亿美元,同比增长125.1%,市场预计其前三季度业绩将继续保持高增长态势,自9月30日上市以来股价较发行价已翻倍。此外,恒生指数公司官方发布公告,紫金黄金国际符合恒生综合指数的快速纳入规则要求,将于10月15日收市后被纳入恒生综合指数及其相关分类指数,并于10月16日起生效,也预计同步于明天获纳入港股通。作为具备业绩支撑的黄金资源标的,紫金黄金国际有望成为内地资金的重点配置对象,股价后续上涨空间也将进一步打开。

  • 品牌零售型企业

    对于周六福等品牌零售企业而言,金饰价格上涨与消费需求回暖形成双重利好,将直接受益于 “价涨 + 量稳” 的组合:价格端,金饰提价将直接增厚毛利率;需求端,婚庆旺季叠加投资需求,四季度黄金消费有望再创新高。

    高盛等机构预测,在央行购金需求和地缘风险支撑下,金价有望维持高位运行,已将2026年12月的黄金价格预期从每盎司4300美元上调至每盎司4900美元,从而推动黄金股业绩与估值同步提升。

-END-

作者丨Jackie

设计丨Tian

@Seven8 @爱发红包的虎妞 @小虎征文 @话题虎

$周六福(06168)$ $紫金黄金国际(02259)$ $紫金矿业(02899)$ $山东黄金(01787)$ $周大生(002867)$

免责声明:上述内容仅代表发帖人个人观点,不构成本平台的任何投资建议。

精彩评论

我们需要你的真知灼见来填补这片空白
发表看法