新密市财源投资集团有限公司挪用债券募集资金偿还债务,涉及金额4.96亿元

坤舆商业观察
10-16

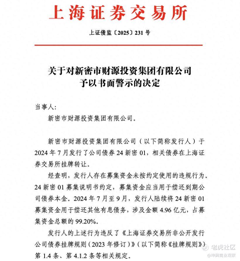
9月18日,上海证券交易所发布《关于对新密市财源投资集团有限公司予以书面警示的决定》。经查明,新密市财源投资集团有限公司(以下简称“新密财源”)存在募集资金未按约定使用的违规行为。

2024年7月,新密财源发行了公司债券24新密01,相关债券在上海证券交易所挂牌转让。24新密01募集说明书约定,募集资金应当用于偿还到期公司债券本金。2024年7月至9月,发行人陆续将24新密01募集资金用于偿还其他有息债务,涉及金额4.96亿元,占募集资金总额的99.2%。

上述行为违反了《上海证券交易所非公开发行公司债券挂牌规则(2023年修订)》(以下简称《挂牌规则》)第1.4条、第4.1.2条等相关规定。根据相关规定,债券业务中心对新密财源予以书面警示。

据公开信息,新密财源成立于2011年10月27日,经营范围包括郑州新密市基础设施建设、城市污水处理等业务。截至2024年7月,新密财源注册资本为10亿元,实缴资本为10亿元。控股股东为新密市国有资产经营有限公司,实际控制人为新密市人民政府。

公开数据显示,新密财源2025年上半年营收3.33亿元,同比下降33.93%;利润总额2574.52万元,净利润 2083.62万元,同比下降54.24%;总资产222.54亿元,总负债125.66亿元,资产负债率56.47%;净资产96.88亿元;每股净资产9.5847元;经营现金流量净额1.08亿元;一年内到期非流动负债62.62亿元;流动比率267.32%。

此前,新密财源被纳入上交所公布的《2025年7月信用信息未披露名单》之中。2024年11月11日,河南证监局发布《关于对新密市财源投资集团有限公司及郑浩鹏、冯炳亚采取出具警示函措施的决定》,经查,新密财源部分债券募集资金未用于约定用途,河南证监局决定对其采取出具警示函的监管措施, 并记入证券期货市场诚信档案。

(来源:上交所官网信息、企业预警通、河南证监局官网信息)

免责声明:上述内容仅代表发帖人个人观点,不构成本平台的任何投资建议。

精彩评论

我们需要你的真知灼见来填补这片空白
发表看法