海尔云贷“云易花”又因隐私违规被通报 个人信息授权机构达58家

新经济观察团
10-17

作者 |观察团

来源 | 新经济观察团

近日,重庆市通信管理局官方网站发布了《关于川渝两地侵害用户权益App名单的通报(2025年第九期)》,称重庆市通信管理局和四川省通信管理局组织第三方检测机构对川渝两地主流应用商店移动互联网应用程序(App)进行了检查。截至公告发布前,仍有7款App/小程序未按要求完成整改。

重庆市通信管理局要求,上述App/小程序应在2025年10月13日前完成整改落实工作,逾期不整改的,将依法依规进行处置。

新经济观察团发现,重庆海尔小额贷款有限公司(以下简称“海尔云贷”)旗下的云易花APP因“超范围收集个人信息”,被列入通报名单之首。

实际上,在个人信息保护方面,海尔云贷并非首次违规被点名。早在2023年4月,海尔云贷旗下的云易花APP就因为违规收集个人信息,被列入名单中。根据通报,包括云易花APP在内的18款APP(小程序)应在2023年5月6日前完成整改落实工作,逾期不整改的,将依法依规进行处置。

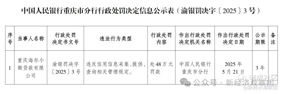
除此之外,海尔云贷银信息违规被监管处罚。2025年5月,央行重庆市分行官网披露的一则行政处罚公告显示,海尔云贷遭遇“双罚”,公司及负责人合计被罚55.1万元。

其中,海尔云贷因违反信用信息采集、提供、查询相关管理规定,被处48万元罚款;时任公司数字科技部大数据总监张某对上述违法行为负有责任,被处7.1万元罚款。

01

个人信息授权列表高达58家机构

海尔云贷官网显示,公司成立于2014年3月,注册资本金19亿元人民币,是首批获准在全国范围内经营的互联网小额贷款公司之一,旗下有“万链普惠贷”和“万链云分期”两个主要业务,分别面向小微企业和个人,涉及汽车、教育、医美、通讯等多个场景。

新经济观察团在小米应用商店发现,云易花APP是海尔云贷旗下的医美消费分期平台,年化综合利率8%—24%。

笔者查看了云易花APP《隐私政策》中嵌入的《征信授权书》,发现海尔云贷不仅要求用户授权大量个人信息,甚至包括“可能对本人产生负面影响的不良信息”,而且可将采集的信息或信息处理结果提供给用户授权的第三方使用。用户需要保证,不会因为上述机构或单位向海尔云贷提供有关信息或确认事项而向海尔云贷、上述机构或单位以任何形式提出权利主张。

在这份授权书的名单中,海尔云贷列出了8类共58家家共享信息的机构名称、共享信息类型和共享信息的目的。

云易花《征信授权》截图

其中,征信机构包括央行征信中心、百行征信、朴道征信、百融云创、北京鼎泰智源科技、同盾网络、杭州微风企业科技、浙江有数数科、北京银融致信、中青信用、上海数据等等公司。

第三方风控机构包含深圳前海征信中心、壹账通、北京优分数据、北京羽乐创新、北京腾云天下、天创信用、融慧金科、福建极推科技等;共享内容包括姓名、身份证号码、电话;第三方支付机构包括中金支付、富邦华一银行。中关村银行、易宝支付等;通知服务机构包括北京亿美软通科技、上海大汉三通通信;技术服务机构包括成都大数汇聚科技;法律服务机构包括8家律师事务所;资产处置、催收机构包括7家律所和催收机构;金融机构则包括小米消金、宁波金江互联网小额贷款有限公司(隶属宁波金控,下称“金江小贷”)、中关村银行、江西海纳融资担保有限公司(隶属海尔金控)。

用户需要同意海尔云贷可以根据实际需要新增第三方机构,新机构也能同等获得共享信息。

此外,《征信授权书》内,还嵌套了中关村银行的《个人征信与数据信息处理授权书》和《电子签名数字证书注册和使用服务告知函》,以及金江小贷的《征信授权书》《个人信息授权书》、小米消金的《个人征信授权书》《个人信息授权书》等大量协议,而在小米消金的相关协议里,还明确提到在与合作方共同提供贷款的情况下,会将用户信息提供给共同出资方。用户在注册时若不仔细查看,很容易一键授权,造成个人信息层层流转,存在一定的信息泄露风险。

而海尔云贷多次被处罚和通报的经历也表明,其在个人信息保护方面仍需查缺补漏。根据《征信业务管理办法》第七条,采集个人信用信息,应当采取合法、正当的方式,遵循最小、必要的原则,不得过度采集。

而在黑猫投诉平台,“海尔云贷”的投诉信息有697条,涉及与医美机构、教育机构以及贷款平台合作乱象的投诉,包括犀学教育、闪银、米么金服、么么钱包、重庆时光整形医院、虎硕教育、广州师教云课堂教育,包括诱导贷款、违规放贷、乱收费等,甚至有消费者投诉称向在校生违规放贷情况。

02

小贷业务毛利三年走低,不良率2.56%

根据工商资料,海尔云贷法定代表人为王艳波,唯一股东为重庆海尔云链科技有限公司(下称“海尔云链”),后者又是海尔集团(青岛)金盈控股有限公司,即海尔金控全资子公司。

海尔云贷董事长和实控人为张磊,他同时担任海尔金控、海尔融资租赁股份有限公司、海尔金融保理(重庆)有限公司、上海睿海创世商业保理有限公司、青岛场外市场清算中心有限公司等金融类公司的董事长、总经理或法定代表人等职务。

此外,海尔云贷还对外投资成立了陕西海富融资租赁有限公司,持股60%。

据今年9月份公布的《海尔集团(青岛)金盈控股有限公司2025年度第五期中期票据募集说明书》,海尔金控的以其二级子公司重庆海尔小额贷款有限公司为主体开展小额贷款业务,打造“海尔云链科技”生态品牌,主要运营主体为一级子公司海尔云链。

2022-2024年末及2025年3月末,海尔小额贷款业务不良率为 3.57%、3.20%、2.30%和2.56%。

2022-2024年末及2025年3月末,海尔金控小额贷款板块营业收入分别为8.25亿元、8.62亿元、7.58亿元和1.67亿元,营业毛利润分别为4.63亿元、4.26亿元、3.53亿元和0.67亿元。可以看出2022-2024年三年间,海尔金控小贷板块的毛利润在不断下滑

上述报告中提及,截至2024年末海尔云链总资产为 37.14 亿元,总负债为 20.08 亿元,净资产为17.05亿元;2024 年度实现营业总收入为 7.78 亿元,净利润为0.52 亿元。

截止2025 年 3 月末,海尔金控小贷业务个人客户贷款余额 20.41 亿元,企业客户贷款余额 2.50 亿元。

免责声明:上述内容仅代表发帖人个人观点,不构成本平台的任何投资建议。

精彩评论

我们需要你的真知灼见来填补这片空白
发表看法