宇树科技再改名,王兴兴的野心彻底暴露

新行情
10-23 14:18

宇树科技决定更名

宇树科技传来大动作。

近日,宇树科技IPO辅导机构中信证券提交了“辅导工作进展情况报告(第一期)”。

报告在谈及“目前仍存在的主要问题及解决方案”时透露,辅导工作小组会同宇树科技管理层结合行业发展趋势、自身竞争优势、未来发展规划,协助公司管理层对计划募集资金投资项目进行论证分析,确保募集资金投资项目符合公司未来发展战略。

报告同时透露,宇树科技2025年第五次临时股东会审议通过了《关于公司更名的议案》,决定公司更名为“宇树科技股份有限公司”(之前为“杭州宇树科技股份有限公司”),目前正在办理相关工商登记变更程序。

值得注意的是,宇树科技从“杭州宇树科技股份有限公司”更名为“宇树科技股份有限公司”,去掉了地域标识,这或许是公司发展到一定阶段,意图突破地域限制、建立全国性乃至全球性品牌的重要信号。

回顾宇树科技的上市筹备历程,这已经不是第一次改名了。

今年5月,据媒体消息,宇树科技向合作伙伴发布通知,宣布因公司发展需求,将原“杭州宇树科技有限公司”名称变更为“杭州宇树科技股份有限公司”。

当时这一变动便引发市场猜测,认为公司或在为启动上市流程铺路。

随后,宇树科技的上市进程迎来关键节点。

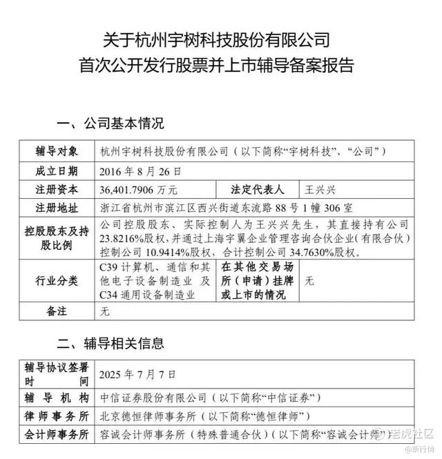
7月18日,证监会网站正式披露《关于杭州宇树科技股份有限公司首次公开发行股票并上市辅导备案报告》,这标志着宇树科技已正式开启上市辅导工作。

图源:证监会网站

据备案报告显示,此次上市辅导由中信证券担任辅导机构,双方签署辅导协议的时间为2025年7月7日。

同时,报告还公布了宇树科技的核心基础信息:公司成立于2016年8月26日,最新注册资本为3.64亿元,法定代表人为王兴兴;行业分类横跨C39计算机、通信和其他电子设备制造业与C34通用设备制造业两大领域;股权结构方面,王兴兴作为公司控股股东、实际控制人,直接持有23.8216%的股权,同时通过上海宇翼企业管理咨询合伙企业(有限合伙)间接控制公司10.9414%的股权,合计控制比例达到 34.7630%,股权控制稳定性明确。

而后,今年9月初,宇树科技在社交媒体上发帖称,预计将在2025年10月至12月期间向证券交易所提交上市申请文件,届时公司的相关运营数据将正式披露。

图源:财联社

再到如今,宇树科技再度改名,显然,宇树科技的上市辅导工作正在按计划进行,一旦上市成功,有望成为A股人形机器人第一股。

宇树科技发布H2仿生机器人

宇树科技的动作,不止更名。

在全力推进IPO进程的关键节点,宇树科技于近日正式发布了新一代仿生人形机器人Unitree H2。

这款定位为“为安全和友好地服务大家而生”的仿生机器人,精准复刻了成年人的身形比例,身高达到180cm,体重控制在70kg,在视觉呈现与实际应用场景中更具适配性。

图源:微博

从官方发布的宣传视频可见其卓越的运动性能:无论是基础的行走动作,还是对协调性要求较高的舞蹈编排,都能流畅完成;即便面对打拳、侧踢等需要精准发力与动态平衡控制的高难度动作,也能展现出稳定的执行能力,这背后凸显的是宇树科技在运动控制算法与机械结构协同优化上的技术突破。

图源:微博

此外,相较于前代产品Unitree H1,H2最引人瞩目的革新在于首次搭载了仿生人脸系统,通过3D打印技术与柔性材料的融合应用,打破了前代产品“无五官”的设计局限,不仅让机器人外观更贴近人类形态,更为未来情感交互功能的开发奠定了基础,标志着其在拟人化发展道路上迈出了关键一步。

图源:微博

不过,宇树科技也保持了客观审慎的态度,特别作出重要备注:当前全球仿生人形机器人领域仍处于早期探索阶段,技术成熟度与应用场景的适配性尚在持续完善中。

因此,公司郑重提示个人用户,在决定采购前务必充分了解产品的现有局限性,理性评估实际使用需求,这一提示既体现了企业对用户的负责态度,也反映出行业发展的客观现状。

总的来说,宇树科技的发展可以说是如日中天,自2016年成立以来,公司已成功完成10轮融资,投资方阵容十分豪华,估值超100亿元,显然,资本对于宇树科技上市还是十分看好的,而宇树科技未来将如何发展,让我们拭目以待。

人形机器人何去何从

在科技的日新月异之下,人形机器人正在高速发展——

如今,全球各国均将人形机器人纳入战略产业布局,我国的《人形机器人创新发展指导意见》更是明确2025年实现关键技术突破与批量生产、2027年构建国际竞争力产业生态的阶段性目标,同时通过建立行业大模型训练数据库、推动云端与边缘端智能协同等举措,加速技术商业化进程。

此外,资本市场对人形机器人赛道的热情持续高涨。

数据显示,2025年至今,我国人形机器人领域投融资金额已超364.36亿元,远超2024年全年总和。

优必选、宇树科技等企业的量产计划进一步点燃资本信心,其中宇树科技推进IPO辅导的进程,标志着国产机器人企业资本化加速,有望带动产业链上下游协同发展。

除专业投资机构外,美团、京东、宁德时代、**等产业巨头通过战略投资或自主研发布局赛道,在能源系统、AI决策、硬件驱动等关键领域形成技术合力,推动产业链从零散布局走向协同创新的成熟生态。

基于此,随着技术成熟与成本下探,人形机器人已在工业、服务等领域实现了商业化落地,发展前景大有可为。

但值得注意的是,尽管人形机器人赛道前景广阔,但当前仍面临高性能部件成本高、高质量数据获取困难、安全伦理规范缺失等现实挑战。

基于此,特斯拉的Optimus机器人量产计划被曝已经搁浅——

10月8日,硅谷知名付费科技媒体The Information发布文章透露:由于技术问题,特斯拉已放弃了今年生产数千台Optimus机器人的计划。

图源:微博

这一决定源于工程团队在机器人手部和前臂设计上遭遇的严重技术难题,导致无法实现类人灵活操作。

而在此前6月,来自中国供应链信息显示,特斯拉开始暂停采购Optimus的零部件,正在集中调整人形机器人Optimus软硬件技术细节。

可见,人形机器人的发展还有着较大的瓶颈。

不过,随着技术的持续迭代与产业链的不断完善,这些瓶颈问题或许有望逐步得到破解。

展望未来,对于企业而言,核心技术研发能力与场景落地效率将成为构建竞争壁垒的关键;对于整个产业来说,唯有推进开放协同的生态建设,加强国际间的技术交流与行业标准共建,才能推动人形机器人赛道实现更高质量的发展,共同书写人形机器人的全新篇章。

作者 | 李新

免责声明:上述内容仅代表发帖人个人观点,不构成本平台的任何投资建议。

精彩评论

我们需要你的真知灼见来填补这片空白
发表看法