“游戏茅”突遭重创:三七互娱被罚3255万!违法内幕首度曝光!

互联网那些事
11-04 17:57

一手打造《斗罗大陆:魂师对决》、《荣耀大天使》、《求生边缘》等多个爆款游戏的三七互娱,近来却因一桩“实施长达6年、共有4次违法事实”的被罚事件浮出水面,成为热议焦点,“游戏茅”业绩一路狂飙背后,面临的信任崩塌风险,该如何化解?

01,董事长李卫伟等核心层“全军覆没”

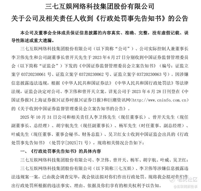
10月31日,三七互娱一纸公告引爆舆论,其称:10月31日公司和相关责任人李卫伟(现任董事长)等收到中国证监会出具的《行政处罚事先告知书》”经查明,涉嫌违法的事实如下:

(一)2014年至2020年年报披露的股东持股情况存在虚假记载;

(二)2018年年度报告未披露收购江苏极光股权事项为关联交易,存在重大遗漏;

  1. 三七互娱2020年间接收购广州三七股权事项为关联交易,2020年12月7日披露的临时公告虚假记载、2020年年度报告存在重大遗漏;

  2. 2018年至2021年年报未披露与海南力源等公司(由李卫伟、曾开天实控)发生的关联交易,存在重大遗漏。

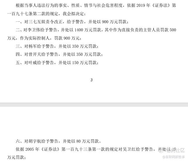
证监会依据当事人违法行为的事实、性质、情节与社会危害程度,依法依规对三七互娱网络科技集团股份有限公司、李卫伟先生(现任董事长)、曾开天先生(现任副董事长、总经理)、胡宇航先生(现任副董事长)、杨军先生(时任董事、副总经理)、叶威先生(现任董事、董事会秘书、财务总监)、吴卫红女士分别处以责令整改、警告以及罚款等处罚:

一、对三七互娱责令改正,给予警告,并处以900万元罚款;

二、对李卫伟给予警告,并处以1400万元罚款,其中作为直接负责的主管人员罚款500万元,作为实际控制人,罚款900万元;

三、对杨军给予警告,并处以350万元罚款;

四、对曾开天给予警告,并处以350万元罚款;

五、对叶威给予警告,并处以150万元罚款;

六、对胡宇航给予警告,并处以80万元罚款。

依据2005年《证券法》第一百九十三条第一款的规定对吴卫红给予警告,并处以25万元罚款。

无独有偶,就在上年末,因收购盛大,继而收获《传奇》、《龙之谷》、《彩虹岛》等热门游戏IP一路成为行业巨头的世纪华通也因为涉财务造假、虚增利润等违法事实而遭到证监会重罚:

“世纪华通、公司董事长王佶、前实控人王苗通以及多名财务负责人合计被罚款1400万元,并给予警告。”

彼时的三七互娱被视为世纪华通的重要竞争对手,造假事件曝光之后,世纪华通一度置身舆论的黑天鹅困境,但谁曾想,才过去没到1年时间,三七互娱也因违法遭到了证监会的重罚,当真是风水轮流转啊 !

据《电鳗快报》报道,业内人士指出,作为轻资产、高估值的典型代表,游戏公司历来是财务操纵的高发区。此次事件或将成为行业发展的分水岭:当监管利剑斩断"流水线式造假"的灰色产业链,企业不得不重新思考增长逻辑。

真正的行业领军者应当明白,比起修饰财报数据,打磨产品品质、构建健康业态才是持久之道。在玩家与投资者的双重审视下,合规经营终将成为最具竞争力的"隐藏皮肤"。

事件曝光后,三七互娱对外宣称:根据《行政处罚事先告知书》认定的情况,公司审慎判断不触及《深圳证券交易所股票上市规则(2025年修订)》所述的重大违法类强制退市情形,无需申请实施退市风险警示;亦不触及《深圳证券交易所股票上市规则(2025年修订)》规定的其他风险警示情形。

截至本公告披露日,公司生产经营一切正常,上述事项不会对公司生产经营产生重大影响。

公司就本次事项向广大投资者致以诚挚的歉意。公司及相关责任人引以为戒、深刻反思并总结经验教训,严格落实监管要求,强化守法合规意识,提高规范运作水平,切实维护公司及全体股东合法利益。

值提一提的是,处罚公告当日,三七互娱收20.77元/股,跌0.81%,总市值459亿元,截至11月3日收盘,三七互娱却创造了一字涨停的纪录,坊间不乏利空出尽的声音,当然,股友群体中也不乏些许的“自救”质疑声。

02,三七互娱的“拿手戏”

据三七互娱财报数据显示,2025年前三季度,公司实现收入124.61亿元,同比下滑6.59%,实现归母净利润23.45亿元,同比增长23.57%,其中,第三季度营收39.75亿元,同比下降3.23%;归母净利润9.44亿元,同比增长49.24%。

单从盈利能力指标而言,三七互娱毫无疑问是行业第一梯队,甚至因为轻资产运营模式,它的“负担”远远没有重资产耕耘的腾讯和网易等巨头重,因而其在研发投入上的压力会小很多,并且项目周期会更短,最终毛利率会更高。

2025年前三季度,三七互娱研发投入5.12亿元,同比增长8.62%,但占公司同期营收的比例也才4.5%左右,而参考往年数据,腾讯和网易的研发投入皆轻松突破百亿级别(2023年腾讯约640亿,网易约165亿),占公司营收比例皆达到了10%以上。

若不跟腾讯和网易对比,只看A股上市公司,目前戴帽的世纪华通(ST华通)仍然是一座难以逾越的“高山”,据Wind统计数据显示,2025年前三季度,世纪华通营收272.23亿,同比增长75.31%,净利润43.57,同比增长 141.65%。

从具体的SLG作品来看,世纪华通系的《Whiteout Survival》表现堪称卓越,拥有全球下载量突破2亿,连续15个月“霸榜”中国手游出海收入榜榜首的纪录,《Kingshot》成功复刻爆款路径,稳居全球多个地区iOS游戏免费榜前列,并跻身数十个地区iOS游戏畅销榜前10。

而巨人网络凭《超自然行动组》在热衷游戏的Z世代和阿尔法世代中迅速累积了优异的口碑,圈,三七互娱的《Puzzles & Survival》表现同样不俗,但与世纪华通的海外营收规模还存在量级的差距。

当然,在国内市场,三七互娱仍无愧A股“游戏一哥”的名号,其凭借《叫我大掌柜》《云上城之歌》等大热的口碑力作,在游戏业务营收上,略胜世纪华通一筹。

轻资产运营的代价就是公司没有自研引擎等硬核技术底座这样的护城河,难以构建游戏霸主级别的原创IP消费心智,以及过分依赖买量和渠道分成等营运模式,或存在不可忽视的周期性风险。

三七互娱团队也一早意识到自研技术的重要性,在AI大模型方向,公司自研了“小七”,并通过了国家级备案,且已经利用智能体平台实现了对美术设计、投放与客服运营等环节的赋能。

……

然,合规、守法经营从来不是儿戏!而是一家企业赖以生存发展的最大前提,在此基础上创造的丰硕业绩,才具备正当性,一如腾讯马化腾所言,走得稳,远比跑得快重要。

与世纪华通的未来交锋中,三七互娱能否提升借AI大幅提升竞争力,从而实现合规前提下的海外市场的破局?

只能骑驴看唱本,走着瞧了!

参考资料:

信息披露违法违规 三七互娱及相关责任人拟被证监会罚款3255万元-央广网

三七互娱:公司及相关责任人收到证监会行政处罚事先告知书-每日经济新闻

三七互娱6 年 4 大违法:董事长李卫伟等6 人被证监会罚款 3255 万-国际投行报告

三七互娱及多位高管被罚超3000万 游戏巨头的“财技”与监管“利刃”-电鳗快报

多次隐藏关联交易收罚单 三七互娱信披“黑洞”曝光-财中社

A股游戏公司三季报大赛:世纪华通稳居榜首,游族网络净利大增13倍,汤姆猫“失色”盈转亏-华夏时报

免责声明:上述内容仅代表发帖人个人观点,不构成本平台的任何投资建议。

精彩评论

我们需要你的真知灼见来填补这片空白
发表看法