刘强东将再拿下一家上市公司

新行情
11-18

“锲而不舍,金石可镂。”

任何伟大的商业征程,从来都离不开日复一日的深耕与百折不挠的坚守。

在资本市场的浪潮中,那些敢于多次冲刺、勇于突破的企业,往往更能彰显其内在的实力与坚定的信念。

京东工业港股将启动IPO预路演

刘强东商业版图进程再落一子。

近日,有市场消息称,京东旗下京东工业计划于本月启动香港IPO预路演,并于12月正式挂牌上市,拟集资5至6亿美元。

此前,公司已获中国证监会境外上市备案。前不久,中国证监会国际合作司发布关于JINGDONG Industrials, Inc.(京东工业股份有限公司)境外发行上市备案通知书。其中,京东工业拟发行不超过253,309,800股普通股,并在香港联合交易所上市。

图源:电商派

值得关注的是,此次IPO的保荐阵容堪称豪华,瑞银、美银、高盛及海通国际共同担任联席保荐人,强大的专业团队加持,为京东工业的上市之路注入了更多信心与保障。

回顾京东工业的上市征程,其每一步都透着执着与坚持。

事实上,这已经是京东工业向港交所发起的第三次上市冲刺——早在2023年3月和2024年9月,公司就曾先后两次提交上市申请,而在今年3月底,京东工业已完成招股书的更新,当时便由美银、高盛和海通国际担任联席保荐人,为此次正式冲刺奠定了坚实基础。

三次闯关的背后,既是企业对资本市场价值的认可,更是其自身实力不断积淀后的底气彰显。

据悉,京东工业原属于京东的企业业务,2017年7月,其成为了独立的业务单元,自此开启了专注深耕的发展之路。

自独立伊始,京东工业便锚定MRO采购服务的供应链技术与服务赛道,多年来心无旁骛地打磨产品、优化服务、拓展市场。

如今,这份长期主义的坚守已然开花结果:根据灼识咨询提供的资料,按2024年的交易额计算,京东工业已稳稳占据我国MRO采购服务市场的头把交椅,规模约为第二名的三倍之多,成为该领域无可争议的领军者;与此同时,它也是我国工业供应链技术与服务市场的最大服务提供商,以约4.1%的市场份额领跑行业,用实打实的业绩证明了其在细分领域的核心竞争力。

图源:京东工业招股书

当然了,亮眼的市场地位,离不开持续增长的经营数据作为支撑。招股书信息显示,京东工业在近几年的发展态势良好,其在2022年至2024年的营收分别为141.35亿元、173.36亿元、203.98亿元,年复合增长率达到20.1%。

图源:电商派

而京东工业的良好发展势头,无疑为其上市征程增添了关键砝码。

若此次上市成功,京东工业将成为继京东集团、达达集团、京东健康、京东物流以及德邦股份后,刘强东收获的第六个上市公司。

这不仅将进一步丰富京东的资本矩阵,让其商业版图在资本市场获得更全面的布局,更将为京东工业后续的技术研发、市场扩张、业务创新提供充足的资金支持,为整个京东生态的商业发展和资本运作打开更大的想象空间。

刘强东的商业版图

经过十余年的精心布局与深耕,刘强东已成功打造出覆盖多元领域的上市集群,这些平台如同一个个坚实的支柱,共同构筑起其商业版图的资本根基,且各平台之间既能够独立运营、专注自身领域发展,又能形成协同互补的效应,最大化发挥整体价值——

先看京东集团,作为整个商业版图的核心母体,早在2014年便登陆纳斯达克,开启了资本化运作的序幕,2020年又在港交所完成二次上市,进一步拓宽了融资渠道与投资者基础。以综合电商为核心业务,同时辐射物流、金融科技等基础服务领域,为其他业务板块的发展提供了强大的资源与流量支持。

图源:百度

而京东健康于2020年12月在港交所成功上市,它凭借对医疗健康领域的深耕,构建了覆盖1.5亿用户的在线医疗健康生态,从问诊、购药到健康管理,形成了完整的服务链条,成为消费医疗领域的标杆企业,也丰富了刘强东商业版图的业务维度。

图源:百度

京东物流则是在2021年5月正式挂牌港股,以其强大的自营仓储网络为核心竞争力,在一体化供应链物流服务领域占据领先地位,为京东集团及其他合作伙伴提供高效的物流履约支持,是整个商业版图中不可或缺的基础设施。

图源:百度

达达集团曾于2020年6月在纳斯达克上市,不过在2025年1月完成私有化,成为京东的全资子公司。其专注于即时配送领域,凭借高效的配送网络,完善了京东“最后一公里”的服务闭环,让消费者能够更快速地收到商品,提升了用户体验,也与京东物流形成了有效的业务协同。

图源:百度

德邦股份早在2018年就于上交所上市,2022年被京东物流收购66.49%股权,成为京东物流体系的重要组成部分。德邦股份在大件快递与零担物流领域具有深厚的积累,其加入填补了京东在大件物流领域的短板,为京东拓展大件商品物流业务提供了有力支撑。

图源:百度

京东工业作为刘强东商业版图中的第六极,聚焦于工业供应链技术与服务这一细分领域,其业务与京东物流、京东科技在供应链服务、技术支持等方面存在诸多协同点,上市后将进一步完善整个商业版图的产业布局,为资本矩阵注入新的活力。

图源:百度

不难看出,刘强东的商业版图并非简单的业务叠加,而是一个相互关联、相互赋能的有机整体。每个平台都有其独特的定位与优势,同时又能通过协同效应放大整体价值,看来,京东的业务核心仍是供应链,令人期待其未来发展。

京东稳步前行

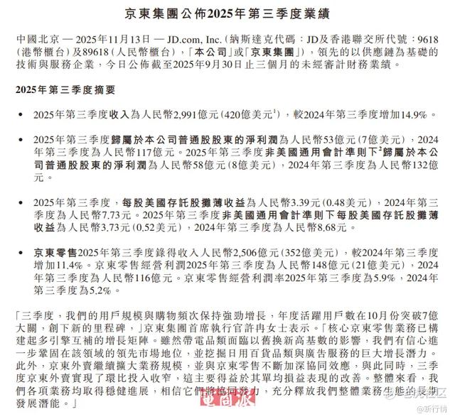
不久前,京东发布了2025年第三季度财报。财报显示,京东第三季度收入2991亿元,同比增长14.9%。

图源:京东2025年第三季度财报

利润方面,归属于公司普通股股东的净利润为53亿元,去年同期为117亿元;每股美国存托股摊薄收益为3.39元,去年同期为7.73元。

如果以非美国通用会计准则计算,京东第三季度归属于公司普通股股东的净利润为58亿元,去年同期为132亿元;每股美国存托股摊薄收益为3.73元,去年同期为8.68元。

尽管净利润同比有所波动,但从整体来看,京东第三季度的亮眼成绩,仍是其各项业务全面开花的有力证明——无论是京东零售的稳健增长、京东物流的外部客户拓展,还是京东健康的服务场景延伸,都在为集团营收贡献力量。

然而,京东强劲的发展势头并未止步于第三季度的财报中,在刚刚落下帷幕的双十一大促活动中,作为消费市场的年度大考,京东再次交出了一份令人瞩目的满意答卷,用市场表现印证了其在零售领域的核心竞争力。

数据显示,过去一个月,京东APP活跃用户数同比增长24.7%,持续保持行业第一。

图源:微博

而用户的活跃,也给京东的双十一带来了新突破。据京东官方消息,截至2025年11月11日23:59,京东双十一成交额再创新高,下单用户数增长40%,订单量增长近60%。

图源:京东

此外,星图数据显示,今年双11,全网电商销售总额约为16950亿元,同比增长14.2%。其中,综合电商销售总额16191亿元,同比增长12.3%。天猫居于第一,京东第二,抖音第三。

图源:星图数据

整体来看,在消费市场的年度大考中,京东再次以亮眼的成绩证明了其作为行业领军者的深厚底蕴与强劲韧性。

不过,如何将强大的物流网络与即时零售的浪潮相结合,打通线上线下的全链路服务,满足消费者在不同场景下的多元化需求,将是京东必须要持续探索的关键命题。也唯有如此,京东才能在变局之中开新局,稳固自己的市场地位。

作者 | 李新

免责声明:上述内容仅代表发帖人个人观点,不构成本平台的任何投资建议。

精彩评论

我们需要你的真知灼见来填补这片空白
发表看法