华夏幸福硬上“预重整”,没跟平安商量遭炮轰

达摩财经
11-20 23:09

出品|达摩财经

昔日“地产航母”华夏幸福开启预重整,却遭到董事公开炮轰。

11月20日,华夏幸福(600340.SH)股价大跌9.01%至3.13元/股,总市值跌至123亿元。此前一日,华夏幸福董事的一封声明,让公司成为市场关注的焦点。

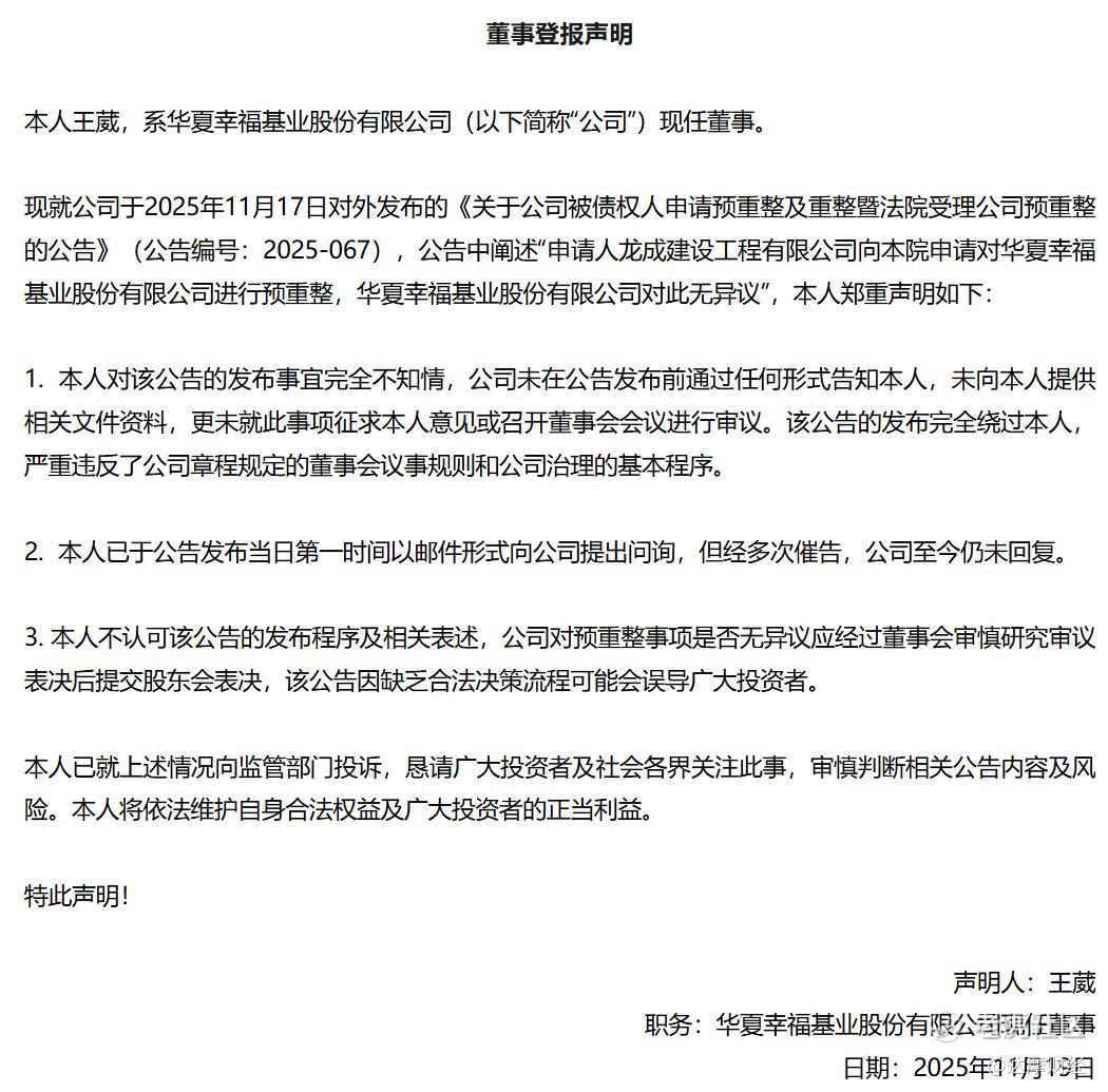
华夏幸福董事王葳发布登报声明称,对公司预重整相关公告的发布“完全不知情”,且该公告“严重违反了公司章程规定的董事会议事规则和公司治理的基本程序”。王葳表示,本人不认可该公告的发布程序以及相关表述,并已就上述情况向监管部门投诉。

今年58岁的王葳是华夏幸福第一大股东平安的代表,目前担任平安人寿投资管理团队风险专家,2023年时获任华夏幸福董事。

王葳此次声明针对的是华夏幸福上周末发布的一篇公告。公告显示,华夏幸福欠付债权人龙成建设工程有限公司(下称“龙成建设”)工程款余额417.16万元,该公司反复催告之下,华夏幸福也未能清偿债务。

龙成建设因此向廊坊中院申请对华夏幸福进行重整,同时申请启动预重整程序。对于预重整,华夏幸福表示无异议,廊坊中院最终决定对华夏幸福进行预重整。

但在王葳看来,华夏幸福此次同意预重整,违反了董事会议事规则和公司治理的基本程序,这一事项并未经董事会审议,也未经股东会表决。华夏幸福公司章程显示,公司重大事项应当由董事会集体决策。

值得注意的是,对于曾经的“千亿房企”华夏幸福而言,虽然目前公司处于“暴雷”状态,但截至9月底,公司货币资金还有24亿元,远高于对龙成建设400余万元的欠款。加之此前华夏幸福一直在推进债务重组,2192亿元的金融债务中,目前已有近九成实现重组。在此背景下,华夏幸福为何要同意进行预重整,引发市场广泛关注。

据财新报道,华夏幸福此前的债务重组已经沦为“空头支票”,原承诺2023年年底向债权人兑付约30%的现金,实际清偿不到5%。早在今年6月,华夏幸福就计划进入司法破产重整,并向有关部门进行了事前申请。

华夏幸福是国内知名房企,由河北商人王文学创立。华夏幸福以“产业新城运营商”起家,受益于京津一体化政策,华夏幸福于2015年前后快速发展,跻身千亿房企行列,王文学也成为河北首富。后来,受环京限购等因素影响,华夏幸福销售滑坡,但未能完全扭转现金流失衡的局面,最终于2021年初宣告“暴雷”。

作为最早一批出险的房企,华夏幸福早已推出了债务重组方案,但在债务重组过程中,因股权激励、资产处置等问题,华夏幸福与大股东、债权人平安系逐渐产生了分歧,平安系董事多次在董事会上投出反对票。

值得注意的是,根据华夏幸福控股股东华夏控股与平安系的协议,上市公司拥有6名非独董,其中华夏控股可提名4位,平安系可提名2位。但2023年董事会改选时,平安系仅提名了王葳一位董事,并一直任职至今。

早有分歧

作为国内知名资本集团,平安系对地产布局颇多,此前有统计称,碧桂园、旭辉、融创、朗诗、绿地等20余家头部房企背后均有平安的影子,华夏幸福也不例外。

早在2016年,平安信托就斥资4.9亿元,投资华夏幸福的子公司怀来京御。2018年及2019年,平安资管、平安人寿又先后斥资近180亿元入股该公司,持股比例达25.25%。

2021年华夏幸福暴雷后,华夏控股所持部分股权被“强平”,导致平安系成了华夏幸福的第一大股东。但中国平安未寻求实控华夏幸福,华夏控股仍是公司控股股东,王文学仍为实际控制人,公司管理层亦为其旧部。

对于平安系而言,华夏幸福暴雷让其损失巨大,2021年时公司曾表示,对华夏幸福的风险敞口高达约540亿元,其中股权投资180亿元、表内债券投资360亿元,当年年末,中国平安因此计提减值约432亿元。

暴雷后的华夏幸福开启漫漫化债路,但在实际实施过程中,华夏幸福与大股东、债权人平安系屡现分歧。

2022年,华夏幸福旗下资产平台幸福精选、幸福优选建立,公司宣布将用两个平台不超过30%的股权实施股权激励。对此,出身平安系的董事孟森对该议案投出反对票,原因为“股权激励方案的合理性不足”。

今年以来,华夏幸福提出的“置换带”交易也引起了平安系反对。“置换带”是指通过出售资产来置换债务,由收购方有条件承接相应的金融债务。公告显示,华夏幸福计划以2元的象征性价格将其下属公司廊坊泰信和廊坊安尚100%的股权转让给廊坊市资产运营管理有限公司,以置换华夏幸福对廊坊银行的约225.75亿元债务。

值得注意的是,华夏幸福曾是廊坊银行重要股东,廊坊银行2023年年报显示,该行对华夏幸福的授信敞口仅为10.70亿元。到今年,华夏幸福对廊坊银行的债务增至超200亿元,其中差距如何产生曾引发市场关注。

在4月的董事会上,王葳曾对此议案投出反对票,称该方案条款存在进一步优化空间,并且建议与金融债权人全面且充分沟通,优化及提升金融机构对置换带的参与度,从而促进化债的实施进度。但该议案仍在董事会上高票通过,并在股东大会上,以55.34%的赞成票通过。

此后,王葳又在8月和10月的董事会中,对公司半年报、三季报相关议案投出反对票,并表示,置换带处理不审慎,提示公司根据业务进展及时完善、更新减值测试方法,确保资产价值在财报中得到真实、公允的反映。

化债艰难

2021年,华夏幸福暴雷,当年2月,公司成立金融债委会,由工行河北分行、平安资管共同担任债委会主席单位。当年9月,华夏幸福公布债务重组计划,通过“卖、带、展、兑、抵、接”等六种方式清偿2192亿元金融债务。不过,因推动阻力较大,债务重组协议签订缓慢,公司于次年推出《补充方案》,追加了债转股安排。

从账面上看,华夏幸福的化债效果尚可。至今年10月底,华夏幸福2192亿元金融债务中,已有1926.69亿元通过签约等方式实现债务重组,未能如期偿还债务金额合计245.69亿元。

但由于地产行业持续转冷,华夏幸福业绩下滑。2020年至2024年间,公司营收从1012.09亿元降至237.65亿元,累计亏损超480亿元。今年前三季度,公司营收为38.82亿元,同比下滑72.09%;归母净亏损98.29亿元,同比扩大338.67%。

长期的亏损让华夏幸福现金流情况恶化。前三季度,公司经营活动产生的现金流量净额为-37.24亿元,截至9月底,公司的货币资金余额为24.24亿元,较年初减少了近34亿元。

在此背景下,华夏幸福想要靠自己的力量化债已较为艰难。对于公司而言,推进破产重整或能降低偿债压力。

免责声明:上述内容仅代表发帖人个人观点,不构成本平台的任何投资建议。

精彩评论

我们需要你的真知灼见来填补这片空白
发表看法