从2007到2025,北美“非公路车之王”康迪科技的产品之路

王小琉
2025-12-03

从2007年正式登陆纳斯达克到2025年转型升级。康迪科技作为非公路车领域的领先企业,近年来紧抓消费升级机遇,推出兼具户外休闲娱乐与短途交通代步功能的电动车产品。并随着AI技术越来越多地渗透到社会生活的方方面面,未来康迪也将智能化理念融入产品之中,争取更加易于操作、安全性能更高、增加人机交互功能等方面进行改造和升级,满足消费者的多样化需求。

回顾康迪科技的发展史,可以发现其在非公路车领域的产品演进,就是一部中国制造业出海的微观史。它清晰地展示了一家中国公司如何凭借对特定市场的深刻理解、灵活的技术应用和坚定的本土化策略,在一个细分领域构建起全球竞争力的全过程。

此外,其产品迭代与资本市场的表现紧密交织,共同勾勒出公司的发展轨迹。

以下,我们梳理了其主营业务发展的关键阶段与特征:

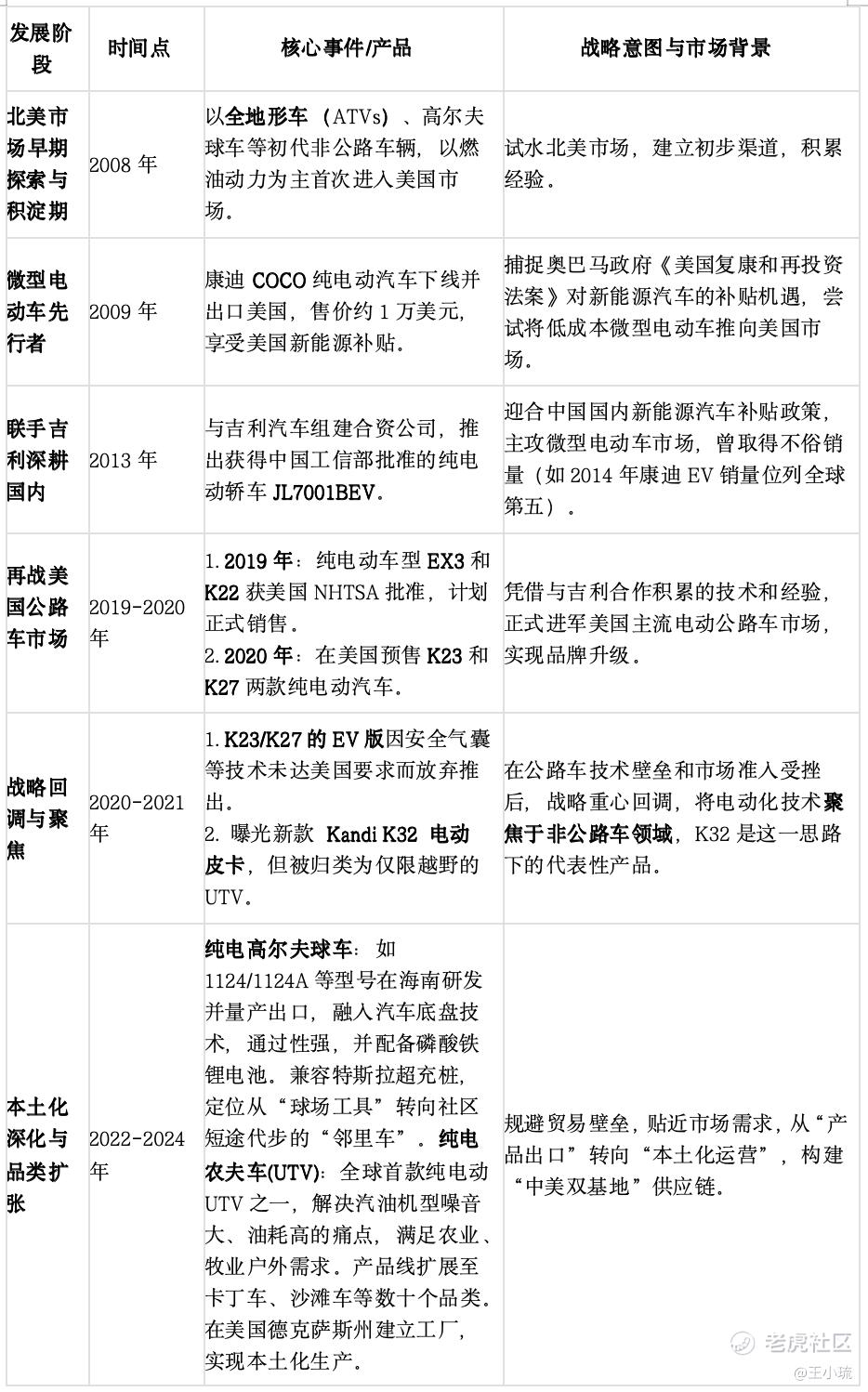
康迪科技发展历程

发展逻辑与深远影响

回顾2007至2025年,康迪科技的发展路径并非一条直线,而是一个在不断试错中寻找自身生态位的过程。

其核心逻辑可以概括为:凭借在非公路车领域的制造基础,抓住中美两国的政策机遇,尝试向技术门槛更高的电动公路车领域突破;在遭遇现实挑战后,最终选择将电动化技术与自身最擅长的非公路车市场相结合,走出一条差异化的道路。

与资本市场紧密结合

康迪科技的资本市场表现与其产品战略转型紧密呼应,经历了从高光到阵痛,再到价值重估期待的过程。

早期高光与转型阵痛:公司于2007年在美国纳斯达克上市,早年与吉利合作进军微型电动车领域时,股价一度达到21.6美元的高点。然而,随着合资业务出现战略分歧及公司遭遇做空等挑战,康迪在2020年前后经历了一段困难时期,最终在2021年决定退出纯电公路车业务,全面转向非公路车。这一战略调整初期伴随着业绩阵痛,2024年公司财报显示亏损5095万美元;

转型见效与价值重估的期待:随着非公路车战略成功,该业务收入占比从2022年的约60%飙升至2024年的91.37%,成为公司稳定的现金流来源。尽管营收规模因战略调整(如果断砍掉低毛利产品线)在2025年上半年出现同比下降,但公司展现出强大的内在调整能力,毛利率逆势提升至45.2%的高位。更重要的是,公司积累了可观的现金储备,这为它应对风险、投资未来提供了战略空间。

2025年,康迪科技宣布与宁德时代在换电设备、与云深处科技在具身智能机器人领域达成合作,推动资本市场关注度显著提升。

有分析指出,一旦新业务营收占比突破一定阈值,康迪科技的估值逻辑有望从传统的“制造企业”切换至更具想象空间的“智能装备”或“科技出海口”范式。

总结

回顾康迪科技的历程,其产品迭代与资本市场表现相互印证:成功的产品战略和稳健的财务表现是穿越周期的基石,而面向未来的技术布局和清晰的战略蓝图,则是赢得资本市场期待、实现价值重估的关键。

随着“一体两翼”战略的推进,康迪科技正试图将其在非公路车领域构建的渠道、品牌和供应链能力,转化为一个链接中国技术与全球场景的“摆渡人”平台。

这条路充满挑战,但康迪过去在产品迭代中展现的务实和灵活,无疑是其应对未来的重要资本。

免责声明:上述内容仅代表发帖人个人观点,不构成本平台的任何投资建议。

精彩评论

我们需要你的真知灼见来填补这片空白
发表看法