【港股打新】果下科技,港股新股行情还没走,可以参与

小散老俞
12-08

    果下科技是一家中国储能行业的可再生能源解决方案及产品提供商,我们专注于研究及开发并向我们的客户及终端用户提供储能系统解决方案及产品。我们的储能系统解决方案和产品服务于并能够覆盖大型电源侧、大电网侧、工商业及住宅等多种应用场景,适用于中国市场及海外市场。根据灼识咨询,我们为业内较早实现储能系统解决方案及 ╱ 或产品的互联网云端整合及开发数字化能源管理全景互联网云平台的参与者之一。

    公司12月8日开始招股,招股价20.1港元,每手股数200股,最低认购2030.26港元,市值101.87亿港元,发行数量3385.29万股,属于数码解决方案服务行业,有绿鞋。

    保荐人是光大证券,光大证券近2年只保荐过一个项目,首日表现还是破发的。

    一共有3名基石投资者,分别是惠开香港、Dream’ee HK Fund和雾松资本;基石合计共认购总额约7425万港元,占总发行数的10.91%,基石占比较低。

    自2019年至2024年,全球新增储能系统装机容量从7.1GWh迅速增长至174.9GWh,复合年增长率达89.8%。预计到2030年,该数值将增至974.0GWh,复合年增长率为33.1%。大型储能产品占据主导地位,占2024年总装机容量的81.2%。2024年,工商业储能系统占市场总量的7.7%,户用储能系统占市场总量的11.1%。

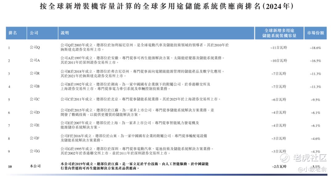
    按2024年全球新增多用途储能系统装机容量计算,果下科技位列全球第十大储能系统供应商。

    公司从2022~2024年的营收分别是1.42万、3.14万、10.26亿,2024年营收同比增长226.31%;2022~2024年的净利润分别是2427.7万、2814.8万、4911.9万,2024年的净利润同比增长74.5%。公司业绩还不错。

  按发行价计算,101.87亿港元市值发行6.8亿,发行比例是6.68%,基石锁定10.91%,那么流通盘是6.06亿。

   本次发行采用港股ipo新规的机制B,公开发售初始份额是10%,不设回拨机制。

   目前申购倍数是4.76倍,看着申购人气很一般,不过今天才是招股第一天,等前面新股资金释放,预计最终申购人气应该会更好些。

    最近港股新股市场接连几只新股破发,都在担心港股打新市场转冷,广大投资者也都开始谨慎申购了,今天结束的京东工业申购倍数也只有46倍,不过今天上市的卓越睿新在尾盘突然爆拉,最终涨幅87.26%;并且尾盘次新股尾盘也开始拉升,天域半导体股价涨幅超过27.65%。与此同时,乐摩科技股价跳空高开后,涨幅突破52.75%。这是一个好的信号,说明港股新股行情还在,不用太过度担心

申购策略:

    果下科技是一家中国储能行业的可再生能源解决方案及产品提供商,在行业中排名第十。保荐人是光大证券,光大证券近2年只保荐过一个项目,首日表现还是破发的。3名基石共认购约7425万港元,占总发行数的10.91%,基石占比较低。公司业绩还不错,营收和净利润每年都保持着快速增长。本次发行采用机制B,公开发售初始份额是10%,流通盘是6.06亿。目前申购倍数是4.76倍,看着是申购人气很一般。最近港股新股市场接连几只新股破发,都在担心港股打新市场转冷,不过今天上市的卓越睿新在尾盘突然爆拉,最终涨幅87.26,次新股天域半导体和乐摩科技也是尾盘大涨,这是一个好的信号,说明港股新股行情还在,所以果下科技本人计划还是会安排一部分资金参与一下!

本人的言论仅代表个人观点,不构成任何投资依据,股市有风险,入市需谨慎!

关注我:小散老俞

$果下科技(02655)$ $卓越睿新(02687)$

卓越、宝济等4只新股上市!大家打新战况如何?
$宝济药业-B (02659.HK)$ 首日上市股价高开高走,首日收涨138%; $京东工业 (07618.HK)$ 首日下跌,现跌超1%。【本周纳芯微、卓越睿新、宝济药业、京东工业成功上市,大家打新战况如何?】
免责声明:上述内容仅代表发帖人个人观点,不构成本平台的任何投资建议。

精彩评论

  • JenniferEleanor
    12-08
    JenniferEleanor
    储能赛道前景不错[看涨],业绩增速挺能打
发表看法
1
2