2025零售业复盘:会员折扣百家争鸣,本土品牌前赴后继

零售商业财经
01-06

图片

硬折扣与会员店,看似是截然不同的两种业态,实则都是2025年中国消费分层背景下的零售创新,底层逻辑高度趋同——都是对传统零售效率的革命。

作者:东坡先生 编辑:鹤翔

出品:零售商业财经  ID:Retail-Finance

作为新零售的思想者、新商业的参与者、新财经的见证者,「零售商业财经」2025年度零售业态盘点系列正式开篇。

我们始终立足国家产业政策风向,融汇学界智库与行业领袖前沿洞见,以专业财经视角锚定产业创新脉搏,为零售创业者、从业者、供应链伙伴、投资机构及加盟商,提供兼具真实性与前瞻性的行业决策参考。

2025年,中国零售行业结构性变革持续深化,硬折扣与会员店两大业态逆势崛起,成为重塑市场格局的核心引擎。

一方面,硬折扣超市告别小众试水阶段,互联网企业、传统商超与专业玩家集体入局,以“低价不低质”的核心逻辑快速铺开,跃升为零售主流赛道;另一方面,会员店赛道呈现鲜明分化,山姆会员店凭借极致本土化策略一路领跑,而其他玩家更多还在探索属于自己的模式与解法。

本期盘点,我们将深度拆解两大业态的爆发底层逻辑、核心本质差异与中国式本土化路径,为行业人士洞察趋势、链接资源、共谋发展赋能。

 

01  硬折扣,2025年迎来真正爆发元年

2025年,中国硬折扣超市彻底告别小众试水阶段,正式跻身零售主流赛道。这一年,因京东、阿里、美团等互联网平台企业与物美、永辉等传统商超及乐尔乐、奥乐齐等专业玩家的集体入场,以“极致性价比”为核心的硬折扣模式在全国快速扩张,成为零售行业最亮眼的增长引擎之一。

表:硬折扣品牌发展情况及模式特点

「零售商业财经」认为,硬折扣店在2025年的集中爆发,不是一个巧合,而是消费观念转变、传统零售模式困境、线上增长瓶颈、外部宏观环境这四大因素同时达到临界点后,市场、企业和资本共同选择的必然结果。

消费端,理性消费成为主流,消费者不再为品牌溢价和过度营销买单,转而追求“质价比”,硬折扣通过源头直采和自有品牌,实现了“低价不低质”,也符合大众对生活必需品成本控制的刚性需求。

行业端,线上线下“双重焦虑”。一方面,线上流量见顶,互联网企业亟需线下增量入口,硬折扣店既可为即时零售充当前置仓,又能反哺线上业务,获取增量用户并完善近场电商生态。另一方面,传统大卖场模式(高SKU、高租金、高渠道费用)已难以为继。硬折扣模式通过精简SKU、发展自有品牌、重构供应链,实现了“低价不低质”的效率革命,成为重要的转型方向。

模式端,国际巨头奥乐齐(ALDI)在华实现整体盈利,超盒算NB也于2025年上半年宣告盈利,验证了硬折扣模式在中国的可行性。

资本端,此前热门的社区团购、前置仓赛道进入调整期,盈利路径清晰的硬折扣赛道自然成为资本的新焦点。

由此可见,2025年硬折扣的爆发是一场供给侧改革与需求侧变化的历史性合流,既是消费者用脚投票的结果,也是企业在增长压力下必须抓住的零售效率革命,更是相对成熟的零售模式在特定经济周期下的同频共振。

 

02  会员店,山姆一枝独秀,行业冷暖不均

相比硬折扣店的雨后春笋,2025年的会员店赛道却是独木争春的情形,山姆会员店一路攻城略地,其他玩家却纷纷遇阻:盒马X会员店关停,Costco(开市客)本土化适配不畅,永辉会员店发展乏力。

山姆的表现堪称“现象级”:2024年中国区销售额约1000亿元,占沃尔玛中国总销售额的三分之二;2025年11月销售额已突破1200亿元,全年预计有8家门店单店年销超35亿元。付费会员数突破900万,仅基础会员年费(260元/年)一项,年收入就超过23亿元。

按照Costco全球2.9%的净利润率估算,山姆会员店净利润约30亿元,其中超八成来自会员费。如今,山姆新店开业往往成为当地“购物热点”,足以见得中产群体对其的认可。

反观会员店鼻祖Costco,发展则略显迟缓。自2019年在上海开出首家门店以来,截至2025年仅在6个城市布局7家门店。与其全球的业绩相比,中国的业绩显得尤为寒酸,Costco全球付费会员人数为7620万人,平均续费率为90.5%,在中国却只有不到65%,低会员续费率导致Costco整个商业逻辑很难玩转。

我们不禁会问,为什么都是全球会员店巨头,有着全球化的供应链、完整的管理体系、成熟的自有品牌等,为什么在中国的发展却天差地别?

这两家企业的境遇,让笔者不禁想起另外两家国外快餐连锁店,麦当劳和肯德基:一家通过持续的本土化满足当地消费者个性化的需求,另一家却坚持全球标准化固守市场。

而山姆与Costco两者境遇的差异,其实在于本土化策略的不同。

山姆采取极致本土化打法:无论是研发中式爆款产品,针对中国家庭推出小包装、复合口味等定制商品,还是重金搭建本土供应链与物流体系,甚至布局前置仓,都是其全球范围内少见的操作,核心目标就是适配中国消费者需求。

Costco明显更“美国化”,本地化程度较低,仍在坚持其“全球统一定价”原则。甚至线上订单需额外支付20元配送费,在中国电商“包邮文化”的长期熏陶下,消费者已将对配送费的排斥刻入消费本能,这种美式商业逻辑与中国消费习惯形成鲜明冲突。

 

03  业态本质,硬折扣是“零售品牌商”会员店是“信任中介”

2025年,硬折扣店与会员店在国内市场出现了截然不同的局面,要理解两大业态的发展差异及趋势,首先要回归其本质。

(一)ALDI的另一方面

提到硬折扣,绕不开鼻祖ALDI。其成功的核心,在于超越了传统零售商的定位,成为融合“零售+品牌”双重能力的“零售品牌商”。

由于行业内相关分析文章已尤为全面,因此我们将重点从自有品牌的角度来进一步分析。

ALDI的自有品牌占比超90%,这一策略让它跳出了单纯的“商品搬运工”角色,深度参与产品研发、供应链管理和品质标准制定,掌控从生产到定价的全链路,进而掌握商品的绝对定价权,这是低价的根本。

不难发现,当一家零售企业90%的品牌都是自己的,那它绝对不仅是一家超市了,同时也是一家品牌商。

换言之,ALDI的成功逻辑并非简单地“卖便宜货”,其零售商的权力边界,已从“销售终端”前所未有地向上游延伸至产品开发、供应链管理和品质标准制定,由此构建了以自身渠道为中心的闭环商品体系。

ALDI与供应商的合作,也并非简单的采购关系,而是一种深度融合、共同定义产品的研发制造伙伴关系。其核心在于ALDI深度掌控供应链的每一个环节,将供应商转化为其自有品牌的“生产车间”。

一方面,ALDI以大规模、长期稳定的订单保障供应商产能,采用“成本+固定毛利率”的定价模型,要求供应商优化成本,节省的费用最终转化为终端低价。另一方面,ALDI扮演“产品经理”角色,向供应商明确产品规格、成分与质量要求,共同敲定最终产品。

除此之外,ALDI还采用“全球供应链+区域适应性”的混合模型,比如在中国,其本地化采购比例高达80%以上,拥有超过400家本土供应商,以实现快速响应和降低成本。而其精简店铺、少用员工、高效物流的运营模式,最终都服务于“降低终端售价”这一核心目标。当然,自有品牌是实现这一目标的最佳工具,而不是目的本身。

准确地说,ALDI的形态已经超越传统零售商,成为了一个“零售品牌商”,融合了零售商和品牌商的核心能力。

ALDI通过自有品牌战略,将零售渠道本身打造成了最具价值的品牌,这代表着一种更高阶的零售形态:不再只是商品的搬运工,而是价值的定义者和整合者。

作为零售商,ALDI拥有并运营实体门店和线上渠道,是直面消费者的最终销售终端。作为品牌商,它虽然不拥有工厂,但拥有“ALDI”这个强大的母品牌,以及旗下众多“自有品牌”系列,深度定义产品(规格、品质、设计),并对其品牌形象和消费者承诺负全责。

表:奥乐齐作为“零售品牌商”的特点

「零售商业财经」认为,ALDI作为“零售品牌商”的优势有三:一是完全掌控消费者体验,从商品品质、价格到门店陈列,全部可以统一把控,确保了其“优质低价”的品牌承诺直达消费者,不受中间环节干扰;二是价值传递最大化,通过消除品牌商和中间分销环节的利润,ALDI将这部分价值转化为更低价格或更高利润;三是建立强大竞争壁垒,其自有品牌商品是ALDI独家专供,消费者无法在其他地方买到,这形成了独特的吸引力和忠诚度。

但同时也面临着两大挑战:一是承担全部品牌风险,任何产品质量问题,消费者只会追究ALDI的品牌责任,这与传统零售商可以下架问题品牌商品截然不同;二是极高的供应链管理能力要求,需要像品牌商一样具备产品开发、品控、生命周期管理等全套能力,对零售企业是巨大考验。

硬折扣店的本质是什么?ALDI用它的成功经验给出了标准参考答案,只是它的答案在中国是否行得通,是否具有可复制性,那就是另外一个问题了。

(二)山姆的本质

关于会员店的本质,山姆给出的是另外一个标准参考答案。会员店的核心逻辑,是“订阅制、信任驱动的严选中介”,与普通超市有着本质区别。它是为特定群体提供严选价值、并依靠持续维护信任来续费的订阅制零售模式。

“订阅制”是其核心驱动:先收会员费再提供服务,会员费本质是一年的“购物入场券”。这种模式下,企业追求的不是短期商品利润,而是长期用户关系与高续卡率。会员费是会员店模式最根本的逻辑,不仅直接贡献利润,更是锁定核心客户、提升其忠诚度和消费粘性的重要工具。

而国内很多会员店失败的核心,就是会员费收入占比低且不稳定。比如盒马X会员店曾有300万付费会员,年贡献6亿会员费,但后续未能持续续费;永辉会员店甚至不收取会员费,其会员体系主要提供积分、优惠等增值服务,偏离了会员店的核心逻辑。

“信任”是会员店的立足之本。理想的会员店模型中,商品销售力求收支平衡,利润几乎全部来自会员费,这意味着企业利益与会员高度一致。只有让会员觉得“办卡值”,才会持续续费。会员支付会员费,本质是为“信任”买单,相信平台的专业选品能省去筛选时间、规避决策风险,这与靠卖货赚差价的传统超市逻辑根本不同。

“严选中介”是其核心价值:一是出售“确定性”,让会员可以闭着眼睛买;二是重构“性价比”,通过买断、定制、优化供应链,剔除品牌溢价,实现“大牌品质、平民价格”;三是提供“特权感”,让会员感受到专属的稀缺价值。一旦会员店出现过多普通超市也能买到的大众品牌,其“订阅价值”就会大幅缩水。

“严选中介”的本质是会员信任的受托人,它的成功不取决于商品数量,而在于能否持续、坚定地履行上述三大职能,维护那份“说到做到”的信任契约,只要这份信任一旦破裂,会员就会重新计算付费的合理性,而这正是整个商业模式的生死线。

国内会员店玩家往往是在“严选中介”的定位上缺乏战略定力和耐心。从后端来看,我们相信国内零售企业供应链积累行业是足够深的。只是门店运营端,前期缺乏持续会员费收入的国内会员店陷入了“看长做短”的误区,从而导致动作变形,甚至违背了为会员服务的初心。

要知道,山姆会员店于1996年进入中国,深耕了近30年,才取的了现在的成绩。前期在没有持续会员费收入和会员GMV的前提下,如何保持战略定力,也是摆在国内零售商面前的重大战略问题。

 

04  硬折扣店与会员店的中国式解法

硬折扣店与会员店两大业态虽本质不同,但在2025年的中国市场,都走出了独具特色的本土化道路。

(一)硬折扣的三条本土化路径

1. 商品驱动型:奥乐齐的“经验复制+本土化”

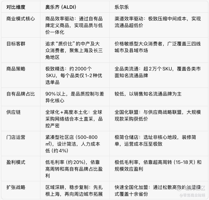
奥乐齐将全球验证的硬折扣模式引入中国后,进行深度本土化改造,通过持续降价建立“好品质、够低价”的消费者认知。2025年门店数突破100家,自有品牌占比仍超90%,开发了13个自有品牌、近2000款商品,核心逻辑是通过定义商品实现品质与低价的统一。

2. 渠道驱动型:乐尔乐的“极致低价通路”

被称为“穷鬼超市”的乐尔乐,走出了完全不同的路径。2014年时仅有80家店、3亿元销售额,2025年已发展至9000家店、500亿元规模。其核心策略是:不做自有品牌,专注销售市面流通品;避开生鲜等高损耗品类,聚焦快消标品;以“商品差价×销量”评估效率,卖不动的商品立即降价处理,将库存周转天数压缩至15天。这种剥离所有附加体验、专注“绝对低价”的模式,精准契合了价格敏感型消费者的需求,验证了消费分级下的市场空间。

表:ALDI与乐尔乐对比

我们认为,ALDI和乐尔乐代表了硬折扣的两条成功路径,ALDI是商品驱动型,核心是“造货”,通过重新定义商品来实现低价高质。乐尔乐是渠道驱动型,核心是“卖货”,通过重塑流通效率来降低已知商品的售价,它更像一个超级分销商,实际上是披着零售外衣的B2B平台,创造出了中国特色的硬折扣模式。

3. 互联网生态型:巨头的“数字化硬折扣

还有一种解法,是互联网企业亲自下场做的硬折扣店,目前正在探索期,还没有足够时间来验证其成功性。以京东、美团、阿里/盒马为代表的互联网企业,并非简单地“开一家低价超市”,它们是将自身的技术、数据和生态能力,注入到“硬折扣”这一传统零售模式中,形成了一套独特的“互联网打法”。尽管策略各异,但它们的底层逻辑有共通之处。

一是精简SKU与发展自有品牌。

通过大幅减少商品数量,集中采购量以提升对上游的议价权,同时大力发展自有品牌,以消除品牌溢价,直接掌控成本和利润。并利用消费大数据进行反向定制(C2M) 和精准选品,减少库存损耗,让商品更符合本地社区需求。

二是与即时零售生态深度融合。

平台企业并不只将门店看作线下卖场,更将其视为即时零售的前置仓。门店商品通常可接入京东到家、美团闪购、淘宝闪购等平台,实现“线上下单、30分钟送达”。这种“店仓一体”模式,既为线上业务提供了优质、低价的稳定货源,又通过线下门店吸引了新流量反哺线上App,形成了生态协同。

总而言之,互联网企业做硬折扣,本质是将线下折扣店作为新的流量入口和供应链节点,整合到其庞大的数字化生态中。其目标不仅是销售商品,更是为了获取线下流量、巩固即时零售业务、并服务于整体商业生态的协同。

其中,超盒算NB最接近奥乐齐的模式:自有品牌占比接近60%,直接与产地合作,深度参与产品设计与生产管控;单店面积控制在600-800平方米,标准化极简装修,原箱陈列降低运营成本;秉承“高平效、高人效、高品效;低售价、低损耗、低毛利”的理念,同时探索“线下门店+即时零售+社区团购”的融合模式。

三种解法截然不同,却有着一个共同的价值主张——低价优质,只是要看谁能真正做到极致。硬折扣本身是一个极难的商业模式,在竞争战略上同时要实现低成本、差异化与聚焦,绝不是小玩家认为把货卖便宜、贴个自有品牌就可以成功的。

(二)会员店的唯一解法

与硬折扣的百花齐放不同,会员店似乎有且只有一种解法,现阶段,山姆成了这种解法的唯一代表,其打法可总结为:锁会员、树认知、严选品、本土化。

“锁会员”是核心。山姆考核门店的核心指标不是销售额和利润,而是会员数量与续卡率。其680元的卓越会员续卡率高达92%,贡献了60%的营收,普通会员向卓越会员的转化率也达到30%。稳定的会员费现金流,让山姆无需依赖商品毛利,能专注于提升商品品质与会员体验,敢于进行长期投资。

“树认知”是关键。山姆还在很用心地“讲故事”,它精准洞察到中国中产阶层的需求,他们需要的不是更便宜的商品,而是更值得信赖的选择,以及一种身份认同。山姆围绕“中高端家庭的体验价值”设计经营逻辑,打造出“山姆=中产精致生活”的认知,让购物成为一种情感寄托。在这样逻辑下,企业收入增长的重心不是来自于产品本身的毛利,最重要的事情就是从特定用户的需求出发,为这些顾客送达优质的产品。

“严选品”是基础。山姆的自有产品开发流程极为严格,产品团队会对商品品质、成本进行多轮招标筛选。比如开发一款自有品牌蛋糕需历经18个月的反复测试与打磨,从动物奶油含量的精确控制到口感的细腻调整,每一个细节都不放过。山姆让会员们相信“在这里可以放心买、不会错”。牛肉卷、烤鸡、麻薯、瑞士卷等不仅能成为“爆品”,甚至形成社交传播,都是会员用户购买和续费的理由。

“本土化”是保障。相比Costco,山姆没有固守全球经验,而是因地制宜开发地方特色产品。国内门店热卖的麻薯、蛋黄酥、红糖等单品,在国外山姆门店销量极少甚至没有,这种对本地口味的适配,成为其打动中国消费者的关键。

 

结语:

会员店与硬折扣店,虽然发展态势和商业模式相差甚远,却同样是2025年中国消费分层的局面下的时代切片。

表面上看似不同,一个通过收会员费提供精选品质,一个靠极致低价吸引大众,底层逻辑正在高度趋同,其核心都是对传统零售效率的革命。分别从“客户端”和“供应链端”出发,最终殊途同归,都在挑战传统超市的“二房东”模式:依靠收取供应商进场费、通道费盈利,这也是成为了当前中国零售业效率升级的两条主要路径。

接下来,硬折扣行业将加速洗牌,加盟模式会成为主流扩张方式,社区化、小型化选址将成为趋势,供应链能力将是企业存活的关键;会员店则将持续深化本土化与全渠道布局,本土玩家需跳出同质化竞争,找到独特定位。

中国市场海量且多元,无论是聚焦中产精致生活的会员店,还是主打“质价比”的硬折扣店,都有广阔的发展空间。未来,一定会涌现出更多适配不同消费群体的零售形态,持续为消费者创造价值。

免责声明:上述内容仅代表发帖人个人观点,不构成本平台的任何投资建议。

精彩评论

我们需要你的真知灼见来填补这片空白
发表看法