2025餐饮业复盘:新茶饮IPO年,资本盛宴后的供应链暗战

零售商业财经
01-09

图片

用零售思维做新式茶饮,本质是把“餐饮业态”转化为“零售业态”,从“一杯一杯地卖”变成“规模化、全渠道地卖”,最终实现更大市场规模与更稳定现金流。

作者:东坡先生 编辑:鹤翔

出品:零售商业财经  ID:Retail-Finance

2025年,中国零售赛道的细分领域中,新式茶饮行业无疑是最具话题性与变革张力的板块之一。这一年,行业既迎来资本狂欢的高光时刻,也经历存量竞争的深度调整,更在零售思维的持续渗透下,完成了从“规模扩张”到“价值深耕”的关键转身。

作为「零售商业财经」年度盘点系列的核心篇章,本文将聚焦新式茶饮行业的2025年全貌,拆解其在资本、市场、模式、供应链等维度的核心变革,探寻行业在喧嚣与沉淀中的发展本质。

这一年,“上市”成为行业关键词,四家头部品牌密集敲钟,构建起“新茶饮六小龙”的资本格局,打破了此前“上市即破发”的行业魔咒;与此同时,41.5万家门店的庞大规模背后,闭店潮与扩张潮并行,5788家门店的关停标志着行业进入“优胜劣汰”的高质量发展阶段。更值得关注的是,零售逻辑已彻底重塑茶饮业态,从产品标准化到供应链整合,从轻店型扩张到全渠道渗透,新式茶饮早已跳出“饮品店”的单一认知,成为兼具餐饮属性与零售基因的复合型赛道。

2025年的新式茶饮,既是资本验证价值的一年,也是模式回归本质的一年。下文将从资本变局、零售思维、供应链壁垒、盈利逻辑等维度,全面复盘行业的年度特征与深层趋势,为读者呈现一幅关于茶饮行业“破局与坚守”的年度图景。

 

01  新式茶饮的资本盛宴

2025年可以说是“新式茶饮IPO元年”,港交所和纳斯达克的敲钟声此起彼伏,中国新茶饮品牌上演了一场资本市场的集体狂欢。

蜜雪冰城、古茗、霸王茶姬、沪上阿姨四家品牌在四个月内密集完成上市,与早已登陆资本市场的奈雪的茶、茶百道一同构成“新茶饮六小龙”。这个曾陷入“上市即破发”困境的行业,终于打破魔咒风光起来。其中,蜜雪冰城市值突破千亿港元,古茗上市首日涨幅超150%,沪上阿姨暗盘认购量高达3616倍。

不只是资本市场,线下市场也迎来了开店的狂潮。

截至2025年,全国(不含港澳台)现制茶饮门店总量已突破41.5万家,全国30个代表性现制茶饮品牌门店总量已突破13.1万家。头部品牌“巨无霸”效应显著,蜜雪冰城以4.38万家门店稳居首位,古茗1.2万家位列第二,霸王茶姬以1.01万家屈居第三。

从梯队分布看,门店规模破万家的品牌有3个,5000-10000家的品牌5个,1000-5000家的品牌12个。放眼全球饮品,再没有别的市场,会竞争如此激烈、迭代如此频繁,能迸发出这样丰富的灵感与创新,锤炼出这样高效的模式与组织。

图:30个代表性现制茶饮品牌门店数量

资本市场火热,亮眼数据的背后,也存在挑战和隐忧。2025年既是“上市年”,也是“压力年”。这一密集上市潮并非偶然,而是茶饮行业从增量转向存量、从拼规模转向拼效率的“阵痛”时期。

从表面看,这些上市品牌都拥有不俗的营收和扩张表现;但如果将数据拆解,我们会发现这场资本盛宴背后,也存在经营隐忧:一是收入增长放缓,单店表现有所下滑,投资回收期变长;二是同质化竞争严重,新品创新和迭代内卷。

硬币的另一面,2025年国内茶饮市场迎来前所未有的“闭店潮”,据「壹览商业」不完全统计数据显示,全国至少35个茶饮品牌全年关闭门店5788家,其中包括书亦烧仙草、益禾堂、柠季、CoCo都可等消费者熟知的品牌。

这波闭店潮并非个例,而是行业从“高速增长”迈向“高质量发展”的必然,“优胜劣汰”的市场法则正在重塑竞争格局。

我们认为,当前头部品牌的发展路径已明显分化,主要分为三类:一是以蜜雪冰城为代表的“极致效率型”,靠垂直整合的供应链压缩单杯成本,支撑下沉市场低价策略;二是以霸王茶姬、喜茶为代表的“品质溢价型”,以高效物流保障高品质原料供应,撑起高客单价与品牌体验;三是以茶百道为代表的“数字平衡型”,通过数字化系统与供应链基建,在成本、效率与品质间找到平衡点。

哪种模式目前更具有竞争优势,未来更具有可持续性,要分析这些问题,还得从这个赛道的发展说起。

 

02  零售思维改写餐饮行业规则

2015至2025这十年,是中国现制饮品的“黄金十年”。新式茶饮能快速发展,除市场红利外,创业者思维转变是关键。“用零售逻辑做茶饮”,正是这一转变的核心。

传统的“现制饮品店”逻辑,更依赖现场体验、手艺、空间氛围,更加注重“饮”,而非“售”。甚至认为空间即产品,店铺本身被设计成一种“可消费的景观”,将大部分空间留给消费者用于社交,或通过外摆区与城市街区深度互动,顾客为这段“美好时光”和社交体验付费。

就像星巴克打造 “第三空间”,其中堂食就是其中一个标配,是让人“坐”下来的逻辑。这样虽然给消费者带来更好的门店体验,却导致单店模型比较“重”,快速复制也变得更加困难,加盟的门槛也更高。

然而,零售的核心是“带走”,运营逻辑是“规模化、标准化、可复制、高效率、强供应链”,注重坪效、人效、库存周转率、可触达性和用户复购。

零售逻辑做茶饮则是将茶饮“产品化”、“货架化”甚至“快消品化”。所以我们可以看见,不论是蜜雪冰城、古茗、沪上阿姨等都不注重“座位”,整个流程设计却是否有利于“带走”。

于是,整个单店模型就变“轻”了,加盟也变得更加容易,投资回收期变得更短,前期投资更少,快速复制有了非常好的基础。

一些性价比品牌如蜜雪冰城、古茗、茶百道,单店投资较低(20-50万元),主打低价策略,门店覆盖广泛,尤其在下沉市场优势明显,通过高销量快速回笼资金,投资回收期较短,投资回收期通常为8-12个月。

从各家现制茶饮发展历程来看,用零售逻辑做新式茶饮有6个关键策略。

一是产品标准化与模块化。

把茶饮拆解为茶底、小料、甜度、果汁、奶基等标准模块,像组装乐高一样组合产品,既保证各家门店口味统一,也让新品研发和复制更高效。茶颜悦色的茶底标准化生产、瑞幸的自动化咖啡机操作,都是这一思路的体现。

二是供应链垂直整合与成本控制。

上游直接布局茶叶、水果、奶源基地,或与大型供应商战略合作,从源头压低成本;中游建立中央厨房或区域分仓,统一向门店配送预调糖浆、预制小料等半成品,减少门店现场制作环节。蜜雪冰城能实现极致低价,核心支撑就是强大的供应链整合能力。

三是门店形态分级与渠道扩展。

大量布局小店、档口店、外卖专门店,甚至进驻商超、便利店;同时区分品牌型门店(主打形象展示)与流量型门店(主打销量提升),覆盖不同场景。比如喜茶从早期大店模式,逐步转向更多中小型门店,还推出瓶装饮料进入超市渠道。

四是线上线下融合提升复购。

通过小程序点单、会员体系积累用户数据,推送优惠券刺激复购。零售思维强调 LTV(用户终身价值),而非单杯利润。比如瑞幸通过私域社群发券,高频触达用户,提升消费频次。

五是产品零售化突破时空限制。

把现制茶饮延伸为可带走的零售商品,比如瓶装茶、茶包、冻干茶粉、伴手礼盒等,让产品走出门店,进入更广阔的零售渠道。喜茶、奈雪都推出过瓶装气泡水、茶包礼盒,在电商平台和便利店同步销售,拓展了盈利边界。

六是数据驱动决策。

通过分析销售数据、用户偏好,决定产品的保留与下架、门店的选址与布局;同时动态调整库存与营销策略,借鉴快消品行业的“销售预测-补货”模式,让运营更精准。

用零售思维做新式茶饮,本质是把“餐饮业态”转化为“零售业态”,从“一杯一杯地卖”变成“规模化、全渠道地卖”,最终实现更大市场规模与更稳定现金流。

这要求品牌在供应链、数字化、产品标准化、渠道布局上持续投入,最终成长为“以茶饮为入口的消费品零售公司”。这也是很多茶饮品牌更愿意称自己为“新零售品牌”,而非单纯“饮品店”的原因。

这一转型也离不开基础设施支撑,外卖平台、小程序等互联网工具的完善,让茶饮零售流程更高效便捷。

 

03  用供应链的方法夯实护城河

虽然新式茶饮零售化的转型,通过加盟模式迅速实现市场扩张,让很多企业迅速脱颖而出。然而,我们也可以看到,很多缺乏护城河的企业在占领市场后也迅速没落,那么真正活下来、活的好的企业,有哪些护城河呢?

巴菲特告诉我们基业长青且值得投资的企业有四种护城河,即无形资产、网络效应、转换成本和成本优势。

在新式茶饮领域,我们首先可以看到,网络效应不存在,不会存在新用户加入会吸引更多用户,形成一个强大的、竞争者难以打破的生态的壁垒。转换成本也没有,消费者买蜜雪冰城或者古茗,没有任何转移障碍。无形资产不明显,无形资产主要有品牌、专利技术和许可,或许存在一定的品牌认知,但是品牌带来的议价权是微乎其乎的。成本优势则是关键,也就是说,要分析这个行业的护城河,主要是分析其成本结构。

从零售的角度看品牌运营方,因为品牌护城河不深,成本优势成了关键,那么,其本质就是一家供应链企业。如果以“供应链企业”的视角重新审视新式茶饮品牌,会发现其前台是门店网络,真正的核心竞争力则藏在后台,本质是通过一系列极致高效的流程,将标准化的原料、信息和服务传递给每一个门店。

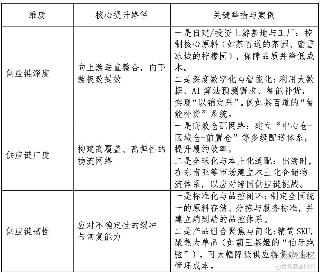
要提升这一核心竞争力,可以从供应链的深度、广度和韧性三个战略维度入手。以下是一个总结其核心提升路径。

表:提升路径

总的来说,如果新式茶饮的本质是供应链企业,那么它的护城河就不再仅仅是好喝的产品或漂亮的店铺,而是一套从田间地头到消费者手中那杯饮料的、难以被轻易复制的高效运营系统。那么行业的未来发展将不再是“前端门店之战”,而会是一场深度整合、效率和创新的“后台供应链之战”。

这一系统整合了原料控制、生产流通、数据算法和网络协同,最终通过门店这个“末梢神经”实现价值。谁的系统更高效、更智能、更具韧性,谁就能在长期竞争中胜出。

竞争的核心就不再是营销管理,而是成本与效率。就要从单杯模型分析入手,来看门店以及单杯茶饮的成本结构。根据新式茶饮招股说明书及公开财务数据,其单杯产品的核心数据和分析如下。我们可以计算一个关键指标:上市公司每卖出一杯饮品所对应的营收和成本。

单杯营收=上市公司总收入/总出杯量,这相当于品牌运营方卖给加盟商一杯饮料的“批发价”。单杯成本=上市公司总销售成本/总出杯量,这相当于这杯饮料的“原材料成本”。

表:茶饮品牌对比

根据招股书及年报数据推算,蜜雪冰城的单杯营收长期维持在2.74元左右,而单杯成本不到2元。这意味着,它把给加盟商的批发价,定在了诸多竞争对手的成本线以下。

这种“降维打击”让竞争对手非常难受,因为跟进低价则亏损,不跟进则丢失市场。公司的底气就是在高质平价的产品定位下,深入全产业链,牢牢把控住原料品质,力争实现“总成本领先”。得益于此,蜜雪集团在现制饮品这个极不容易形成“护城河”的行业,建立起了很强的成本优势壁垒。

 

04  不可忽视的非零售属性

虽然零售思维重塑了新式茶饮行业,但不能把它完全等同于传统标准化零售品。作为饮品,它还兼具餐饮属性,若只看重加盟扩张、规模复制等零售特征,忽视口味、品控、产品迭代等核心餐饮属性,难免舍本逐末。

新式茶饮的非零售逻辑,首先体现在产品迭代上。和标准化零售商品不同,饮品有“生命周期”,消费者也会产生“味觉疲劳”。现在很多新品的生命周期越来越短,从上线到退市可能只有两三个月,甚至还没收回投入,市场热度就已消退。这要求品牌持续创新,通过不同的原料组合、风味调配,满足消费者对口味、口感、健康属性的多样化需求。

其次是社交属性。新式茶饮常出现在朋友聚会、情侣约会、办公室分享等社交场景中,它不只是一杯饮品,更是社交互动的媒介。同事之间拼单奶茶、朋友聚会时品尝新品,这种分享行为能增进情感联系,也让茶饮超越了“饮用”本身的价值。

再者是服务属性。新式茶饮品牌大多允许消费者根据个人喜好调整甜度、冰度、配料,这种个性化服务满足了消费者的独特需求,增强了产品吸引力。在交付环节,数字化点单系统、外卖配送服务让消费更便捷,消费者在线上下单后,可选择到店自取或外卖送达,节省时间和精力。而消费者在整个过程中的体验感受,也会间接影响对茶饮“味道”的评价。

因此,必须充分理解新式茶饮的零售属性和非零售属性,才能真正认识新式茶饮的本质,也才能在市场端建立可持续的竞争力。当然,不论是什么属性,最硬核的还是盈利逻辑。

 

05  盈利逻辑与单店核心价值

当前新式茶饮行业主要有加盟和直营两种模式,其中加盟模式已成为主流。

以蜜雪冰城、古茗为代表的加盟品牌,总部收入并非直接来自终端消费者,而是通过向加盟商销售原材料、设备,以及收取服务费实现。比如蜜雪冰城2024年来自商品和设备销售的收入达242.1亿元,占总收入的97.5%。只要单店盈利情况良好,门店网络就能持续扩张,总部营收也会同步实现规模化增长,因此这类品牌有强烈动力且低风险地快速拓店。

以奈雪的茶、喜茶为代表的直营品牌,门店运营的租金、人力、原材料成本均由总部承担。在消费环境波动时,这种模式调整速度慢,容易陷入“规模不经济”的困境,盈利压力更大。也正因此,越来越多直营品牌开始调整单店模式,逐步开放加盟。

无论是加盟还是直营,单店都是商业模式运转的核心,只有单店能稳定盈利,才能支撑后续的扩张与发展。早期蜜雪冰城的门店多布局在三四线城市,最快一年就能收回投资,即便在一二线城市,投资回收期也仅需一年半,这种优质的单店盈利情况,是其快速拓店的根本保障。

表:不同城市等级的单店盈利数据

和传统零售相比,新式茶饮的毛利率和净利润水平较高,未来仍有一定降价空间;同时现制模式决定了产品周转率快,资金沉淀压力不大。

综上所述,我们可以梳理出新式茶饮的盈利逻辑。首先,用零售的逻辑重塑单店模型,打造回本周期足够短、前期投入足够少的小而美“店型”。其次,以此店型吸引全社会的加盟商参与门店网络的打造,每日产生的庞大GMV助力品牌运营方转型为一家卓越的供应链管理公司。最后,强大的供应链管理极致降本增效,反哺加盟门店,进一步优化单店模型,从而形成“增长飞轮”。

由此可见,成也“店型”,败也“店型”,从这个增长飞轮里面,我们可以推导在新式茶饮赛道会有几个必然的趋势。

一是未来新式茶饮大品牌只有一种模式,就是加盟模式。

直营模式虽然有更强的执行力,但是其背负了高昂的租金和人力成本,长期面临盈利压力,扩张速度也很受限,复杂的门店运营也难以确保总部符合IPO的内控规范。加盟模式因其在扩张速度和资产效率上的优势,在中短期内仍是市场绝对主流,是未来新式茶饮的最优解。

二是门店三年投资回收期是行业周期的拐点。

当门店平均月利润只有1万的时候,高线城市月收入不到9万,低线城市不到5万,整体投资回收期约为3年,是单店模型恶化的转折点,自此行业增速将大幅放缓甚至回落。

三是资本会促使更多品牌方吞并合并。

门店网络的快速扩张,势必需要资本助力,很多品牌方也都有共同的资本股东。资本势必也不会让各家企业内卷甚至内斗,合并壮大会成为最优解,正如零食量贩赛道零食很忙以及赵一鸣,新式茶饮或许不久就能能到品牌强强联合的新闻,这既是资本反内卷的诉求,也是行业的供给侧改革。

经历过万店规模的野蛮生长,新式茶饮行业的竞争下半场,核心不再是新增多少家上市公司,而是回归商业本质:让加盟商能赚钱,让消费者能满意。资本只是行业发展的加速器,而非真正的壁垒。未来,谁能在效率与体验之间找到最佳平衡点,谁就能真正讲好属于自己的“一杯茶”的故事。

免责声明:上述内容仅代表发帖人个人观点,不构成本平台的任何投资建议。

精彩评论

我们需要你的真知灼见来填补这片空白
发表看法