Mediator
01:56
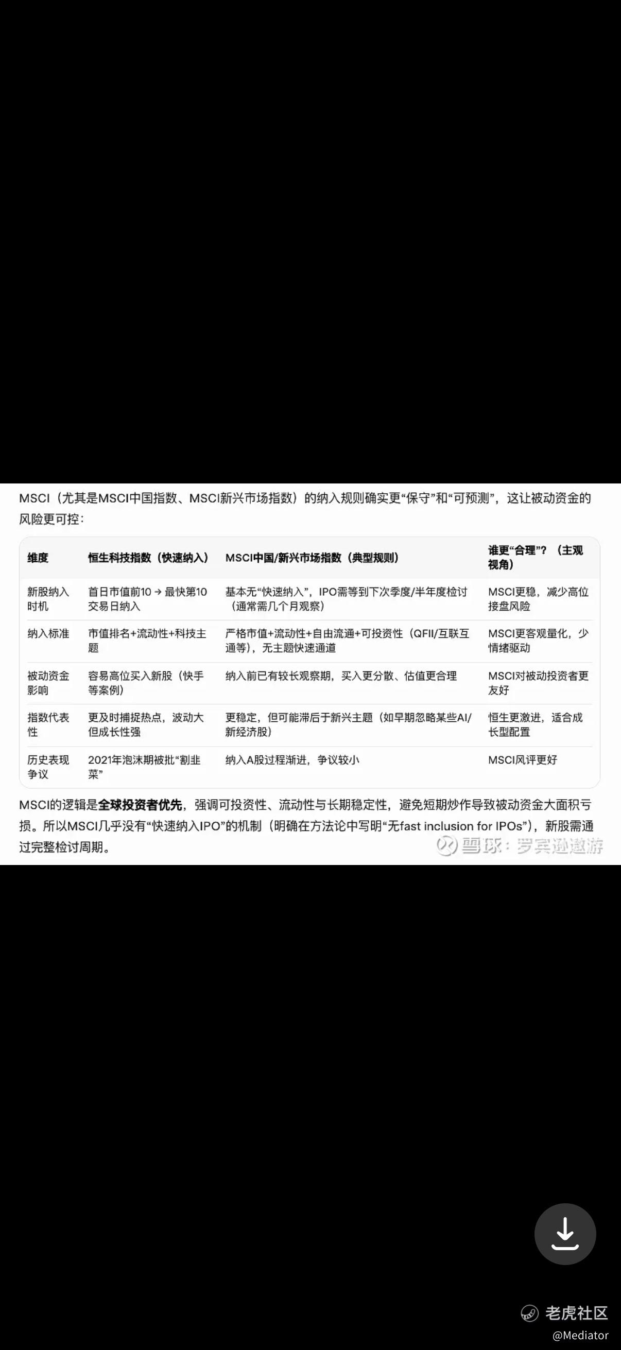
刚加进去的热门新股很大概率短期内会回落,还要叠加一个不断ipo分散市场资金的港交所,今年不但是依旧大量ipo还是2425大量新股的解禁期,资金面如此,基本面又不行,恒科很难涨得起来。
免责声明:上述内容仅代表发帖人个人观点,不构成本平台的任何投资建议。
分享至
微信
复制链接
精彩评论
我们需要你的真知灼见来填补这片空白
打开APP,发表看法
APP内打开
发表看法
{"i18n":{"language":"zh_CN"},"detailType":1,"isChannel":false,"data":{"magic":2,"id":534893608464664,"tweetId":"534893608464664","gmtCreate":1771610211110,"gmtModify":1771610215202,"author":{"id":3498680662745699,"idStr":"3498680662745699","authorId":3498680662745699,"authorIdStr":"3498680662745699","name":"Mediator","avatar":"https://static.tigerbbs.com/ccbee84d06c97c8ea354bff2e5c20b6d","vip":1,"userType":1,"introduction":"","boolIsFan":false,"boolIsHead":false,"crmLevel":1,"crmLevelSwitch":1,"currentWearingBadge":{"badgeId":"e50ce593bb40487ebfb542ca54f6a561-4","templateUuid":"e50ce593bb40487ebfb542ca54f6a561","name":"明星虎友","description":"加入老虎社区2000天","bigImgUrl":"https://static.tigerbbs.com/dddf24b906c7011de2617d4fb3f76987","smallImgUrl":"https://static.tigerbbs.com/53d58ad32c97254c6f74db8b97e6ec49","grayImgUrl":"https://static.tigerbbs.com/6304700d92ad91c7a33e2e92ec32ecc1","redirectLinkEnabled":0,"hasAllocated":1,"isWearing":1,"stampPosition":0,"hasStamp":0,"allocationCount":1,"allocatedDate":"2024.02.21","individualDisplayEnabled":0},"individualDisplayBadges":[],"fanSize":51,"starInvestorFlag":false},"themes":[],"images":[{"img":"https://static.tigerbbs.com/6eff46b95183df9ec47ed091dc5fe3a0","width":"1206","height":"2622"}],"coverImages":[{"img":"https://static.tigerbbs.com/6eff46b95183df9ec47ed091dc5fe3a0","width":"1206","height":"2622"}],"title":"","html":"<html><head></head><body><p>刚加进去的热门新股很大概率短期内会回落,还要叠加一个不断ipo分散市场资金的港交所,今年不但是依旧大量ipo还是2425大量新股的解禁期,资金面如此,基本面又不行,恒科很难涨得起来。</p><img src=\"https://static.tigerbbs.com/6eff46b95183df9ec47ed091dc5fe3a0\" tg-width=\"1206\" tg-height=\"2622\"></body></html>","htmlText":"<html><head></head><body><p>刚加进去的热门新股很大概率短期内会回落,还要叠加一个不断ipo分散市场资金的港交所,今年不但是依旧大量ipo还是2425大量新股的解禁期,资金面如此,基本面又不行,恒科很难涨得起来。</p><img src=\"https://static.tigerbbs.com/6eff46b95183df9ec47ed091dc5fe3a0\" tg-width=\"1206\" tg-height=\"2622\"></body></html>","text":"刚加进去的热门新股很大概率短期内会回落,还要叠加一个不断ipo分散市场资金的港交所,今年不但是依旧大量ipo还是2425大量新股的解禁期,资金面如此,基本面又不行,恒科很难涨得起来。","highlighted":1,"essential":1,"paper":1,"likeSize":0,"commentSize":0,"repostSize":0,"favoriteSize":0,"link":"https://laohu8.com/post/534893608464664","repostId":0,"isVote":1,"tweetType":1,"viewCount":4,"commentLimit":10,"likeStatus":false,"favoriteStatus":false,"reportStatus":false,"symbols":[],"verified":2,"subType":0,"readableState":1,"langContent":"CN","currentLanguage":"CN","warmUpFlag":false,"orderFlag":false,"shareable":true,"causeOfNotShareable":"","featuresForAnalytics":[],"commentAndTweetFlag":false,"andRepostAutoSelectedFlag":false,"upFlag":false,"length":166,"optionInvolvedFlag":false,"xxTargetLangEnum":"ZH_CN"},"commentList":[],"isCommentEnd":true,"isTiger":false,"isWeiXinMini":false,"url":"/m/post/534893608464664"}
精彩评论