中芯长电孵化!江阴将迎一个半导体IPO

直通IPO
02-25

去年营收超65亿,净利润超9亿。

来源:直通IPO,文/王非

马年首单!这家公司科创板IPO过会。

2月24日,集成电路晶圆级先进封测企业盛合晶微半导体有限公司(下称:盛合晶微)成功通过上交所上市委审议,成为马年首单科创板过会企业。

上市进程显示,盛合晶微于2023年6月与中金公司签署上市辅导协议,正式启动A股IPO进程;2025年6月,该公司科创板IPO辅导状态变更为“辅导验收”,正式冲刺科创板IPO,拟募资48亿元。

值得一提的是,盛合晶微来自被誉为中国半导体“第一县”的江阴,这里已经拥有66家上市公司。未来,伴随盛合晶微正式上市,该地也将再迎一个半导体IPO。

中芯长电联合孵化,招银中金都来了

事实上,盛合晶微曾用名为——中芯长电半导体(江阴)有限公司。从名称不难看出,这是一家带有中芯国际和长电科技双重基因的合资公司。2014年8月,前述两家公司联合宣布,双方签约建设的具有12英寸凸块加工及配套晶圆芯片测试能力的中芯长电,落户江阴高新技术产业开发区。

次月16日,一个仅有6人的小团队正式入驻江阴,开启征程。随后在2014年11月,中芯长电正式注册成立。到了2015年9月,仅一年的时间,中芯长电就完成了生产工艺的调试和产品认证加工,有望于2016年年初为客户提供量产服务。

也正是在此时,中芯长电举办了第二轮增资意向的签约仪式,获得中芯国际、国家集成电路产业基金和美国高通公司2.8亿美元融资。其股东阵容从做前段的中芯国际、做后段封装的长电科技,进一步拓展到移动芯片设计厂商高通、支持集成电路产业发展的国家大基金,形成了一个比较完整的产业链。

在这一轮融资中,中芯国际继续大力投资,保持控股地位。时任中芯国际董事长周子学博士表示:中芯长电所专注的中段硅片加工,既是专业分工的结果,更要在“合”字上下功夫。而这也是后续,中芯长电在2021年4月更名为盛合晶微的内涵要义。

彼时,受中芯国际被列入实体清单影响,其参股企业中芯长电遭受连带影响。最终,中芯国际于2021年4月以3.97亿美元总对价完成中芯长电业务剥离。当月,中芯长电正式更名为盛合晶微。

仅仅半年后,盛合晶微宣布与系列投资人签署了总额为3亿美元的C轮增资协议,总融资额达6.3亿美元,投后估值超10亿美元。参与增资的投资人包括光控华登、碧桂园创投、华泰国际等,既有投资人元禾厚望、中金资本、元禾璞华参与投资。

此后在2023年4月,盛合晶微顺利完成C+轮融资首批签约,签约规模达3.4亿美元,投资人包括君联资本、兰璞创投、尚颀资本、TCL创投、中芯熙诚等。此轮增资完成后,盛合晶微的历史总融资额超10亿美元,估值近20亿美元(约143.37亿元)。

盛合晶微的最近一轮融资发生在2024年12月31日,“本次增资是在公司推进上市过程中快速完成的”。此次面向耐心资本的7亿美元定向融资,新增投资人包括无锡产发科创基金、江阴滨江澄源投资集团、上海国投孚腾资本、上海国际集团、社保基金中关村自主创新基金等。这,无疑又将公司估值推向一个新高度。

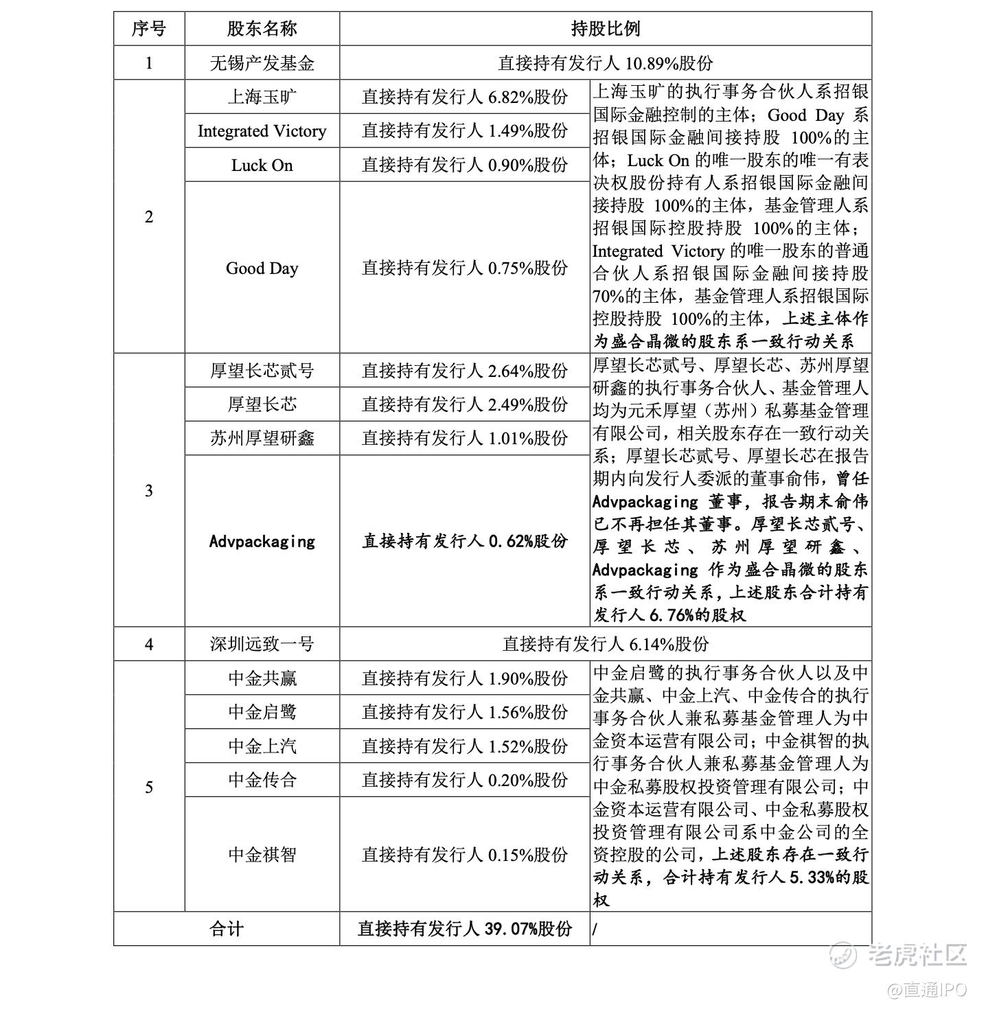
最近两年内,盛合晶微无控股股东且无实际控制人。IPO前,其第一大股东无锡产发基金持股比例为10.89%;第二大股东招银系股东合计持股9.96%;第三大股东厚望系合计持股6.76%;第四大股东深圳远致一号持股6.14%;第五大股东中金系股东合计持股5.33%。

来源:盛合晶微招股书

盛合晶微IPO后,上述前五大股东分别持股8.17%、6.46%、5.08%、4.60%、4.11%。

去年营收超65亿,净利润超9亿

盛合晶微是起步于先进的12英寸中段硅片加工,并进一步提供晶圆级封装(WLP)和芯粒多芯片集成封装等全流程的先进封测服务,致力于支持各类高性能芯片,尤其是图形处理器(GPU)、中央处理器(CPU)、人工智能芯片等,通过超越摩尔定律(More than Moore)的异构集成方式,实现高算力、高带宽、低功耗等的全面性能提升。

资料显示,2016年,盛合晶微即开始提供与28纳米及14纳米智能手机AP芯片配套的高密度凸块加工和测试服务,是大陆第一家提供高端DRAM芯片和12英寸电源管理芯片凸块加工服务的企业,也是当时大规模提供12英寸硅片级尺寸封装(WLCSP)的领先企业。

彼时,盛合晶微已成功为其投资方美国高通实现14纳米硅片凸块的量产交付,由此跻身国内切入14纳米先进制程产业链并达成量产能力的半导体企业行列。

2022年,盛合晶微进一步推进供应链多元化,保障可持续运营管理;在新的形势下巩固海外业务、拓展国内市场。发展至今,盛合晶微已经成为中国大陆在芯粒多芯片集成封装领域起步最早、技术最先进、生产规模最大、布局最完善的企业之一,并具备在上述前沿领域追赶全球最领先企业的能力。

具体而言,盛合晶微可为高性能运算芯片、智能手机应用处理器、射频芯片、存储芯片、电源管理芯片、指纹识别芯片、网络通信芯片等多类芯片提供一站式客制化的集成电路先进封测服务,应用于高性能运算、人工智能、数据中心、自动驾驶、智能手机、消费电子、5G通信等终端领域,深度参与我国数字化、信息化、网络化、智能化建设。

招股书显示,2022-2025年,盛合晶微的营业收入分别约16.33亿、30.38亿、47.05亿、65.21亿元;净利润和归母净利润分别约-3.29亿、3413.06万、2.14亿、9.23亿元,实现从亏损到持续盈利的跨越;扣非归母净利润分别约-3.49亿、3162.45万、1.87亿、8.59亿元。

来源:盛合晶微招股书

盛合晶微预计2026年第一季度营收为16.5亿-18亿,较上年同期的15.01亿元增长9.91%-19.91%;预计净利及扣非后净利分别为为1.35亿-1.5亿,较上年同期的约1.26亿元分别增长6.93%-18.81%、7.32%-19.24%。

值得一提的是,在人工智能爆发、数字经济建设持续推进的大趋势下,盛合晶微持续加大研发创新投入,致力于三维多芯片集成先进封装技术的迭代发展,目前已形成了全流程芯粒多芯片集成加工的完整技术体系和量产能力。

2024年底,盛合晶微完成的7亿美元新融资,就计划用于超高密度三维多芯片互联集成加工项目建设,通过高性能集成封装一站式服务,进一步提升公司在高端先进封装领域的综合技术实力,提升为数字经济基础设施建设服务的能力。

此次IPO,盛合晶微拟将募资用于三维多芯片集成封装项目、超高密度互联三维多芯片集成封装项目,用于形成多个芯粒多芯片集成封装技术平台的规模产能,并补充配套的凸块制造产能。

免责声明:上述内容仅代表发帖人个人观点,不构成本平台的任何投资建议。

精彩评论

我们需要你的真知灼见来填补这片空白
发表看法