美伊最新24小时全景:冲突、海峡、机构怎么看

柳叶刀财经
03-07

大家好,我是刀哥。

昨晚文章的阅读量很高,但也有一些争议。有同学认为,说是我在制造焦虑,认为伊朗没有想象的那么严重。

客观情况是,很多人仓位都是相对不低的,这个时候如果看到这个文章,多少是觉得我是点贩卖焦虑。特别是考虑到现在A股在一个高点上,很多人不是满仓估计也接近满仓的。

但是,指数在高点,上证在高点,大家有没有赚到钱,我想每个人心中应该都有杆秤的。

当前其实这个行情赚钱很难的。指数虽然涨了,除非你买的是指数,否则你极有可能从年初至今还在亏钱的。

你看看年初到现在涨的都是什么?电网、煤炭、油、石化、化工、有色等等,全部都是一些重资产的投资,大部分的科技等很多资产持续都在调整的。

你看1月初会员内部跟大家提到的中海油:

年初至今涨了34%了,我估计下周还要涨。

不过可惜的是,我自己买的是港股的中海油,港股的涨幅从年初至今大概只有25%。但不管怎样,确实都在涨。

而现在,因为美伊事件,刚刚这些重资产,上涨会被进一步强化。

所以,如果你觉得我是在贩卖焦虑,大概率是因为你没有这些资产。包括大家看到的我们买到的一些电网设备,你仔细去看,实际上也做油服设备,我估计下周应该会继续飙升。

如果你年初至今,哪怕你就算持有20%的这些资产,但这些资产基本上都有20%-40%不同程度的上涨,即使其他你有60%的科技、大模型,就算也跌了,但你要知道:在这种配置上你比别人少跌,你就跑赢了大部分投资者。

包括我个人,年初至今收益也一般,甚至最近跌的可能年初至今白干了,但是客观说,会员朋友们肯定都知道,我们手中的这些油、电网、黄金、有色、铝等资产,实际上是对冲了其他资产的下跌。如果最终的局势演变为油价飙升到120再回落,我们的策略一定会在高点兑现一部分这些资产,然后去抄底一些科技、硬件、大模型等。

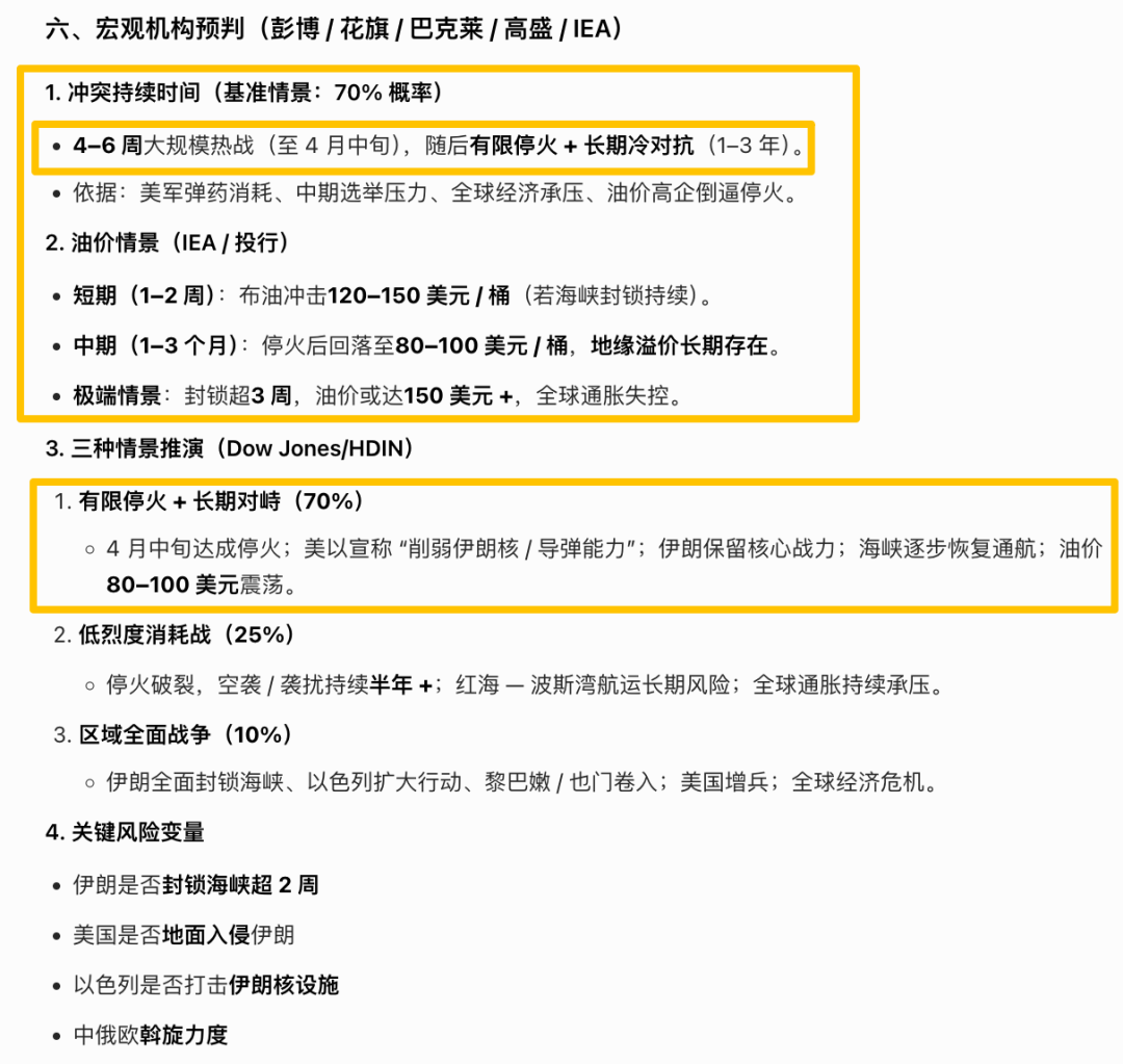
我们继续更新一些美伊 24 小时全景:冲突、海峡、机构怎么看,我做一些汇总,分享给大家。重点的我都会标识出来:

其实如果你持续观察这个事儿,主流宏观机构的看法都变化了,最开始对冲突持续时间,主流机构的推演都是2-4周,现在直接提到4-6周了,包括布伦特原油,现在估摸着,都要看到100或者以上了。

另外我给一个机构的关于霍尔木兹海峡危机对最各大类资产冲击影响的详情图,大家可以看参考:

其他:

1. 最新的估值表,我今天先发下,明晚会员周报我再继续更多详情更新。

真的就是大炮一响,黄金万两。全球资产都在调整,你看,纳指现在都回到了33.85了,算上周五跌的,纳指已经到了33位置了。

而中概现在也到了17.61的位置了。

更多内容我们明晚会员周报见。

2. 本周,全球最大资产管理公司贝莱德(BlackRock)宣布限制旗下规模260亿美元的HPS企业贷款基金(HLEND)的投资者赎回,成为迄今最具冲击力的信号。此前,黑石(Blackstone)私募信贷基金遭遇创纪录的7.9%赎回申请,Blue Owl股价跌破SPAC上市发行价。三家私募信贷巨头接连告急,恶性循环的齿轮已经咬合。

这是真实事件。信息来源均为彭博、路透、黑石 / 贝莱德官方公告等权威渠道。

贝莱德股价也跌了很多:

这个企业贷款基金,我简单解释下,其实大家就明白了。其实就是字面意思,大家投这个基金,这个基金再把钱借给企业(一般是中大型企业),比如,借钱给美国的一些私人企业。然后私人企业付利息,贝莱德收个管理费,再给大家兑付利息。

一句话解释就是: 它就是把钱借给美国那些中型私人公司,收利息。 

底层资产是:一堆企业的借条。这些公司大多是: 美国中型私企,但不是上市公司。

是否会形成很大的影响,目前还不得而知。还需要再去观察这个事件对美国金融市场的影响。

以上。

最后,感谢大家的点赞、在看、转发,您的点赞、在看、转发是刀哥更新的最大的动力。   

免责声明:本文是个人投资分享,文中观点,仅代表个人立场,不对各位构成投资建议。 

免责声明:上述内容仅代表发帖人个人观点,不构成本平台的任何投资建议。

精彩评论

我们需要你的真知灼见来填补这片空白
发表看法