新股前瞻 | 97% 营收增速、毛利率大幅提升,乐动机器人迈入高质量增长新纪元

智通财经APP
03-09 08:32

在具身智能与智能机器人浪潮席卷全球的当下,深圳乐动机器人股份有限公司(下称“乐动机器人”)正在迈上从感知基础设施提供商向全栈式整机品牌跨越的新台阶。

根据灼识咨询资料,以2024年收入计,乐动机器人是全球最大的以视觉感知技术为核心的智能机器人公司,其技术影响力已深度渗透至智能机器人产业的各个细分场景。

2024年,全球搭载公司视觉感知技术的智能机器人数量已超过600万台,这一规模化的赋能能力不仅确立了其行业领军地位,更为其向下游整机市场的延伸奠定了深厚的技术基石。

进入2025年上半年,乐动机器人成功实现经调整利润扭亏为盈,盈利拐点的确立标志着公司已正式迈入高质量增长轨道。

image.png

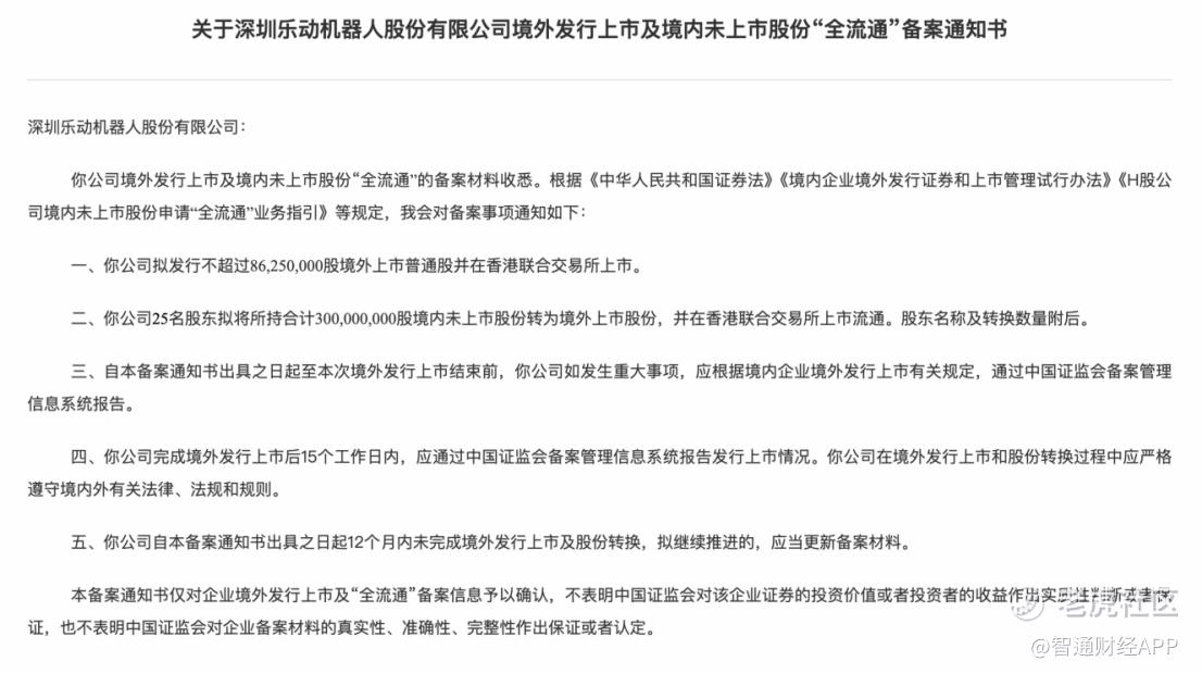
3月6日,公司已完成在证监会的港股上市备案,距离正式在港上市仅一步之遥。在面向未来的具身智能的宏大叙事下,乐动机器人究竟如何通过重塑感知基础设施,在多元化的全球市场中锚定其作为“机器人基座”的长期确定性?

硬核技术构筑“卖铲人”护城河,以感知基座定义行业标准

众所周知,感知能力是机器人理解复杂世界、实现自主移动的物理基础,因此也被公认为最具技术深度的基础设施。乐动机器人的核心竞争力,正是源于多年来对机器人底层视觉感知技术的持续投入与深耕。

由此,公司成功构建了行业内最全面的智能机器人视觉感知产品矩阵,在行业中扮演“卖铲人”的角色。

据智通财经APP了解到,目前为止,乐动机器人拥有的感知产品矩阵涵盖了DTOF激光雷达、固态线性激光雷达、点激光测距传感器、三角测量激光雷达、超声波传感器、四目矩阵传感器以及配套的AI算法模组。其DTOF激光雷达在2024年的出货量已位居行业第一,成为这一细分领域的值得一提的领导者。

其中,为构筑坚实的技术护城河,乐动机器人构建了全栈式的研发体系,实现了从底层技术到通用平台的全面突破。

在底层算法方面,公司具备先进的空间感知算法和AI-VSLAM技术,并针对低算力环境开发了高效的视觉感知系统,使机器人能够在复杂的物理世界中精准地定位与建图。

为了进一步提升产业链的整体效率,公司自主研发的AutoPack机器人通用开发平台实现了软硬件的深度协同,该平台采用模块化设计,能够快速适配各类传感器,大幅提升了研发效率并显著降低了下游客户的适配成本。

在生产交付端,乐动建立了独特的“1+N”供应链交付模式,即自有制造工厂与多个第三方合作伙伴工厂协同的柔性混产体系。这种模式在支撑视觉感知产品及整机机器人大规模量产的同时,确保了稳定且灵活的产品交付,使公司能够迅速响应全球市场的季节性波动与突发需求。

凭借这种基础设施级的感知能力,目前,乐动机器人已成功渗透全球十大家用服务机器人公司中的七家,以及全球所有前五大商用服务机器人公司。

2025年上半年,公司的集团客户留存率达到94%,净收入留存率(NDR)更是飙升至169%,这两个数字背后反映的,是客户对公司技术实力和产品的认可。而这一技术主权带来的“卖铲人”逻辑,则构成了公司商业护城河的核心

第二曲线开启整机突破,从“卖铲”向“淘金”升维演进

在稳固第一增长曲线的同时,凭借多年来深耕积淀的视觉感知优势,乐动机器人正在开启第二增长曲线,从上游供应商迈向下游整机品牌,实现从“卖铲”到“淘金”的升维演进。通过多模态的感知产品矩阵+领先的AI算法构建出的强大的环境感知能力,“降维打击”切入户外智能割草机器人这一千亿级蓝海市场。

根据行业预测,全球智能割草机潜在市场规模未来有望突破3000亿元人民币,而目前的市场渗透率仍不足2%,存在着巨大的智能替代空间。

据智通财经APP了解到,传统割草机器人依赖埋线模式进行路径规划,安装复杂、体验割裂。乐动第二代Genie系列产品凭借自研多模态感知系统,彻底摆脱埋线限制,实现真正意义上的“即插即用”。

通过视觉、RTK与算法融合,该产品不仅能够适应复杂的户外地形与多变的卫星信号环境,其作业效率相较于传统产品更是提升了约300%,彻底解决了传统割草机安装繁琐、感知能力弱的痛点。

2025年,乐动机器人的全球化拓展全面进入了快车道,其海外业务表现尤为耀眼。通过在德国、新加坡、香港等地设立本地化运营中心,并与全球优质经销商建立战略合作,公司的割草机器人收入占比由2024年的5%激增至2025上半年的20%,智能割草机器人正迅速成为公司新的增长引擎。

其中,2026年国际消费电子展(CES)期间,乐动携其最新N系列与M系列智能割草机器人产品重磅亮相,凭借革命性的“全周期草坪护理”创新理念与技术突破,在展会现场收获极高关注,并接连斩获“TWICE CES最佳产品精选奖”及“Reviewed 2026 CES最佳产品奖”等在内十余项国际权威媒体奖项,成为本届CES智慧庭院与机器人领域备受瞩目的创新标杆。

image.png

从战略逻辑上看,公司试图打造一种整机机器人品类的“可复制模式”,其核心在于“基础设施积淀+垂直场景深耕”,即以多年积累的视觉感知基础设施和自研的AutoPack通用平台作为底层技术支柱,快速、低成本地切入具有爆发潜力的垂直赛道。这一模式跑通后,向后更具长期想象空间。乐动正从单一供应商,进化为具备全球影响力的全栈式机器人品牌。随着技术红利开始转化为品牌溢价,公司的产业链地位正从幕后走向台前。

财务拐点与现金盈利释放,开启高质量增长新纪元

从财务结果来看,2022年至2024年间,公司营业收入实现了41.4%的复合年增长率,并在2025年上半年迎来了历史性的爆发,收入同比增长高达97.0%。更为关键的是,公司在2025年上半年正式跨越了财务拐点,经调整净利润达217.8万元人民币,实现扭亏为盈。

对于公司而言,这是一个里程碑式信号。盈利拐点意味着乐动机器人进入自我造血阶段,扩张不再单纯依赖外部融资,而是通过现金流反哺增长。

据智通财经APP了解到,2025年上半年,公司综合毛利率从2024年同期的20.6%提升至25.4%。这一转变的背后是利润结构的深度优化:

一方面,核心传感器业务通过产品迭代,毛利率得到稳步提升;另一方面,作为第二增长曲线的智能割草机器人业务展现出强大的盈利能力,毛利率高达45.6%,且收入占比迅速提升。随着高毛利割草整机占比持续提升,公司的整体盈利能力将进入一个加速上行的区间,利润空间有望进一步打开。

资本结构同样为公司发展提供支撑,据了解,公司股东阵营包括源码资本、元璟资本、华业天成、中金资本等机构。这些战略投资者的加持,不仅为公司提供了充足的资金,更在产业资源整合与战略决策层面提供了强有力的支撑。

未来,公司募资方向将聚焦人工智能算法升级、具身机器人研发以及全球品牌建设。这意味着乐动机器人并未满足于当前成果,而是在为下一阶段竞争提前布局。

从更长周期看,乐动机器人的价值不止于某一款产品或某一条业务线,而在于其“机器人基座”定位,感知是具身智能的起点,也是所有复杂行为的前提。而当公司同时具备基础设施能力与整机品牌能力时,其产业链位置将更为稳固。

实现从“卖铲”到“淘金”的升维,是一种能力复利的体现。其中,基础设施带来稳定现金流与技术沉淀,整机品牌释放利润与品牌溢价,两者形成双轮驱动。随着具身智能应用场景不断拓展,乐动机器人若能持续强化技术能力与全球渠道布局,其作为智能机器人时代基座级企业的定位将愈发清晰。

免责声明:上述内容仅代表发帖人个人观点,不构成本平台的任何投资建议。

精彩评论

我们需要你的真知灼见来填补这片空白
发表看法