徐端骞告别新华基金,一家老牌公募的变局时刻

节点财经
03-10

文 / 董轩 

来源 / 节点财经 

2026年开年,公募基金行业人事更迭加速。

据同花顺iFinD统计,截至2月25日,已有30位公募高管(含证券资管)离任,其中以中小机构为变动主力,诸如合煦智远基金、天治基金、德邦基金等。

近期,新华基金高层发生变动,前副总经理兼首席信息官徐端骞宣布离职。

值得注意的是,徐端骞自2010年6月起在新华基金任职,迄今已在公司服务近16年,堪称“元老级”人物。

而他的离开,也让市场再次审视这家老牌基金公司的状况。

十六年“老将”离任

公开资料显示,徐端骞自2006年12月加入新华基金。彼时,新华基金刚刚创始2年。

之后,公募行业日新月异,但徐端骞牢牢扎根新华基金,从总经理助理兼运作保障部总监一路晋升至副总经理兼首席信息官,履职时间长达15年9个月。

作为公司初创期便加入的核心成员,他亲历了新华基金从起步到发展的多个关键阶段,并在信息技术与运营保障领域做出更大贡献。

比如,2022年6月末,新华基金公募管理规模达到868.31亿元,创下成立18年来的历史最高水平,徐端骞是见证者之一;2025年11月,徐端骞兼任首席信息官,尽管任期仅93天,但他迅速牵头推动了公司数字化与信息化建设,成功落地DeepSeek私有化大模型部署,为投研、运营、风控等环节的效率提升构筑技术底座。

对于徐端骞的“出走”,新华基金给出的理由是“个人原因”,是公司基于长期发展的正常人事安排。

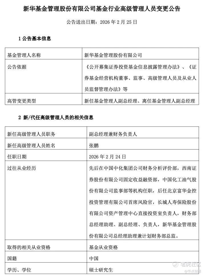
据《节点财经》了解,此番接棒徐端骞的张鹏是一位典型的“财务专家”,于2024年4月加入新华基金。

此前,张鹏曾在中化集团、西南证券、中国化工油气及富华金控、长城人寿等多家大型机构担任财务分析、风控及资产管理要职。本次升任前,他已担任公司总经理助理兼计划财务部总监。

图源:新华基金公告

从履历看,张鹏的职业生涯高度聚焦于财务分析与资本运作。在行业降本增效、中小公募生存空间收窄的背景下,其专业的财务背景或将成为新华基金优化资源配置、重塑成长韧性的重要助力。 

人事更迭频繁

回踩新华基金的“来时路”,一直交织着频繁的人事更迭和剧烈的管理层洗牌。

《节点财经》梳理,于2024年底到2025年底的一年,新华基金便有四位副总经理级别高管出走,加上董事长的更替,凸显公司内部治理结构正处于深度调整期。

2024年12月,董事长于春玲和副总经理蒋茜先后卸任,前者任期仅1年7个月,后者在任不足11个月;同月,恒泰证券总裁银国宏接掌新华基金帅印;2025年1月,总经理杨金亮与副总经理崔凤廷同日离任,两人任期均未满两年;2025年12月,副总经理王之光退场,任期仅14个月。

而在高层“换血”的同时,新华基金的股权结构也不稳定。

新华基金的股权变更史堪称一部资本博弈的缩影。自2004年创立以来,公司实控权几经易手,始终在动荡中寻找支点。

创立之初,新华基金(时名新世纪基金)由新华信托持股48%、恒泰证券(现金融街证券)持股43.75%、杭州永原网络科技持股8.25%。彼时,新华信托被视为“明天系”金融版图的一部分,这也为新华基金打上了资本系标签。

2015年成为首个转折点。恒泰证券出资1.275亿元,从新华信托和杭州永原手中合计购得14.87%股权,持股比例提升至58.62%,一举成为新华基金的“主人”。

但恒泰证券的头把交椅未坐太久,2019年6月,天风证券完成对恒泰证券29.99%股权的收购,新华基金的实际控制人随之变更为天风证券。

真正的变局始于2022年。天风证券将恒泰证券9.5754%股权转让给金融街集团旗下的北京华融综合投资有限公司,国资开始入场布局。

2023年,证监会核准北京金融街集团成为新华基金实际控制人,公司正式回归国资麾下。但故事并未就此收场,同年7月,原二股东新华信托因资不抵债进入破产程序,其持有的35.31%股权被公开拍卖。

经过三轮流拍后,北京华融综合投资与重庆市江北区国有资本投资运营管理集团以2.71亿元联合竞得。2024年12月,证监会正式核准北京华融综合投资成为新华基金主要股东,受让30.3104%股权。

随后的增资进一步巩固了国资控股格局,新华基金的股权结构演进为恒泰证券持股52.99%,北京华融综合投资持股43.18%,

图源:新华基金官网

换言之,北京金融街集团通过恒泰证券和华融系合计控制新华基金超过95%股权,国资掌控力空前强化。

至此,股权变革算是告一段落了,但它埋下的伏笔,包括削弱战略执行的延续性,冲击市场信任度,仍然在对新华基金产生余波。

业绩留痕

股权与人事的高频更替,最终都将在业绩上留痕。对新华基金而言,过去两年的经营答卷,正是内部震荡的外化映射。

从规模看,新华基金自2022年中期站上868亿元的巅峰后,便进入持续收缩通道。截至2025年末,公司管理规模为571.07亿元,较高点蒸发超80%,行业内排名第85位。

即便在2025年A股结构性行情回暖、公募行业整体规模突破35万亿元的背景下,新华基金的增长依然乏力,未能分享市场红利。

而在规模萎缩背后,是产品的明显分化。

根据国泰海通证券发布的基金公司绝对收益排行榜(截至2025年9月30),新华基金固收类产品近一年收益率达7.44%,在165家同业中高居第3;近两年、近三年收益率分别为11.90%和13.22%,均位列行业前5。新华双利A、新华增盈回报等产品表现稳健。

但翻开硬币的另一面,其权益类产品表现不容乐观,特别是部分产品业绩垫底,甚至濒临清盘。

比如,2025年3月成立的新华中证A50ETF,存活仅84天便因连续30个工作日资产净值低于5000万元触及清盘预警线,成为全市场首只濒临清盘的中证A50ETF。截至2026年3月6日,该产品近一个月收益率-2.13%,同类排名靠后。

图源:天天基金网

同样的“难兄难弟”其实还有新华积极价值混合。该基金A类份额规模自2022年起便长期徘徊在5000万元以下,2025年一季度末仅2800余万元,公司不得不在当年4月至5月两次共出资超2000万元自购“输血”。业绩方面,该基金2025上半年净值增长率-2.95%。

更令人担忧的是,截至2025年6月末,新华基金旗下79只产品中,规模低于5000万元清盘警戒线的达34只,占比43%;规模不足2亿元的“迷你基”多达53只,占比高达67%。这意味着,近半数产品挣扎在生存线上,稍有不慎便可能触发清盘。

公募游戏中,回报不佳往往导致投资者赎回,规模缩水进一步削弱投研投入和渠道议价能力,反过来又制约业绩提升。对中小公募而言,这是一个危险的螺旋,而新华基金正身处其中。

值得一提的是,2025年11月,新华基金董事会审议通过《关于公司向恒泰证券股份有限公司申请借款及关联交易的议案》,拟向控股股东借款不超过3000万元,用于补充流动资金。

这一举动,也从侧面折射出公司经营压力的状况。

*题图由AI生成

免责声明:上述内容仅代表发帖人个人观点,不构成本平台的任何投资建议。

精彩评论

我们需要你的真知灼见来填补这片空白
发表看法