模拟芯片龙头TI,究竟在下怎样一盘棋?

半导体产业纵横
03-14

2026 年的半导体行业,正被一场由 AI 需求引爆的涨价潮持续搅动。

自 2025 年下半年起,存储芯片率先打响涨价第一枪,DDR4、NAND 闪存等产品现货价格已翻了不止两番,价格一路飙升。紧随存储芯片之后,功率半导体赛道的涨价浪潮迅速蔓延。2026 年 3 月,新洁能、宏微科技、士兰微等国产龙头集体发布调价通知,对 MOSFET、IGBT 等核心产品提价 10% 起。

如今,继存储、功率半导体涨价后,模拟芯片也加入了这局涨价的游戏。

值得注意的是,此前“周期见底”“需求复苏”“触底反弹” 的声音在行业内反复出现,但模拟芯片市场始终缺乏实质性复苏信号。直至 2026 年 3 月,这一格局被彻底打破。

01

“狼”,真的来了

3 月以来,全球模拟芯片行业迎来密集涨价潮。

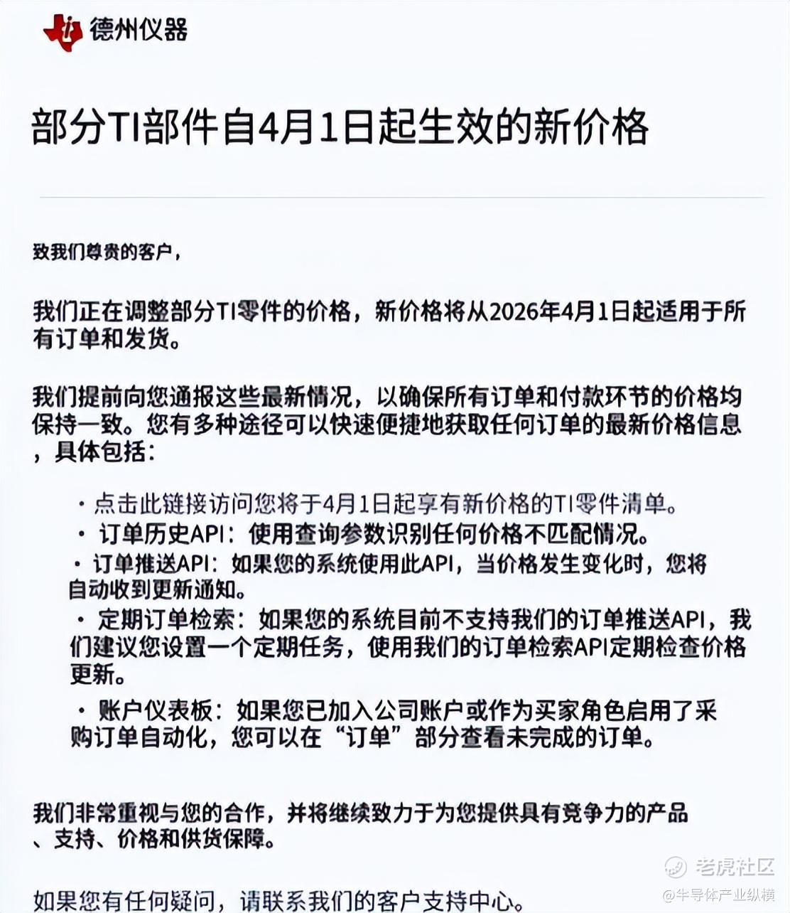
据悉,全球模拟芯片巨头德州仪器(TI)预计将从4月1日起,启动第二次全面涨价。据悉,此次涨价幅度高达15%-85%,且覆盖范围可能包含所有客户,涉及数字隔离器、隔离驱动芯片、电源管理IC等多款核心产品。值得注意的是,去年8月,TI就曾宣布对旗下超过6万个料号的产品进行价格调整,涨幅普遍在10%-30%之间,部分紧缺型号涨幅甚至更高,本轮涨价几乎覆盖了其全系列产品线,包括模拟芯片(如电源管理IC、信号链产品)、嵌入式处理器(如MCU、DSP)以及逻辑器件等。

全球模拟芯片大厂恩智浦近日也发布了涨价函,官宣自2026年4月1日起对部分产品调价。此次调价系受原材料、能源等多环节成本上涨影响,同时将提供多项支持保障调价顺畅执行。

2025年底,另一家模拟芯片巨头ADI也曾发布涨价函:公司将调整产品价格,价格调整将从2026年2月1日起适用于所有出货产品。

上述模拟芯片大厂的密集调价动作引发产业界广泛热议,在“周期反转”的市场论调中,更需理性审视:这究竟是行业全面复苏的信号,还是存在其他深层原因?

02

TI,究竟在下怎样一盘棋?

要理解这轮涨价的真实意图,让我们把记忆拨回到2022年。

这一年TI的RFAB2、LFAB等12英寸晶圆厂陆续投产,成本优势骤降——12英寸晶圆相比8英寸,每颗芯片的裸片成本能降低40%以上。之后两年,手握“成本屠刀”的TI,便开始频频挥刀。

2023年到2024年,TI在通用模拟芯片市场发起的价格战,用“惨烈”二字都不足以形容。部分电源管理芯片的价格直接从几块钱打到几毛钱,降幅超过60%。那两年,国内模拟芯片公司的毛利率被砍得七零八落,有的甚至直接从盈利被打到亏损。当然,TI的毛利率也从2021年的67.47%一路下滑到2024年的58.14%。

你以为这是TI亏了?错了。这是TI在用利润换市场,用低成本优势挤压国产厂商的生存空间。道理很简单,性能稳定、价格更低的时候,自然有更多客户流向TI。

那么现在呢?为什么这些模拟芯片龙头突然调转枪头,开始涨价?笔者看来,主要有四层意图。

第一层意图,成本传导。

正如恩智浦在涨价函中所言,原材料、能源、人工、物流成本都在上涨。从上游原材料端来看,压力早已层层传导。铜、银、钯等半导体生产所需的关键金属价格持续走高,不断刷新历史高位,直接推升了基础物料成本;与此同时,各类封装材料价格更是翻倍上涨,进一步蚕食着厂商本就微薄的利润空间。尽管这些模拟大厂都有自己的工厂,但是依旧有部分芯片采用外部代工的模式。

而在代工与封测环节,涨价与产能短缺更是同步上演。作为模拟芯片核心产能载体的8英寸晶圆,其代工报价自2025年下半年起持续上调,行业整体涨幅普遍达到5%至20%。以中芯国际为例,其针对8英寸BCD工艺的代工价格已提涨约10%;世界先进、联电等厂商也同步跟进。更为严峻的是,全球晶圆代工龙头正纷纷退出8英寸赛道——台积电自2025年起逐步缩减8英寸产能,并计划于2027年对部分厂区全面停产;三星同期也积极减产,直接关停了器兴园区的S7厂8英寸产线。成熟制程本就产能紧张,叠加AI芯片对资源的强势挤压,封测端愈发吃紧,进一步推高了整个生产环节的成本水位。

要知道,全球超七成模拟芯片依托8英寸产线量产,该产线是行业发展的核心产能支撑,但当前8英寸晶圆产能已陷入存量递减、增量不足的局面。集邦咨询数据显示,2026年全球8英寸代工总产能将萎缩2.4%。

第二层意图:AI需求爆发,结构性供需失衡

这是最直接的诱因,也是最容易被误解的诱因。

真正被AI拉爆的,是高端服务器电源管理、数字隔离器、高速接口芯片这些特定品类。一台AI服务器的功耗是传统服务器的8到12倍,对电源管理芯片的需求量是几倍甚至十几倍的增长。而恰恰这些产品,是TI、ADI的核心腹地。当英伟达的B200、以及后续AI芯片供不应求时,配套的电源管理芯片也必须跟上。这个问题,又绕到了八英寸晶圆代工产能不足的问题上。所以第二个意图很清晰:对产能稀缺板块进行“溢价收割”。这不是普涨,而是结构性涨价。

第三层意图:重塑供需预期,清理低价库存

过去两年的价格战,导致渠道里积压了大量低价库存。倘若客户都去找渠道拿低价货,原厂自然也卖不动了。因此,新一轮涨价函发布后,渠道商手里的库存瞬间具备了“升值预期”,这一涨,直接激活了渠道的活力,也有利于清理过去两年价格战留下的“低价库存”。

第四层意图:真正的阳谋

在了解第四层意图之前,要思考一个问题,即:前两年TI为什么要降价?因为要遏制国产厂商的势头。那两年,国内模拟公司如雨后春笋般涌现,产品线快速扩张,TI必须用价格手段延缓这个进程。那两年,国内模拟公司的日子确实难过,亏损、裁员、IPO失败的消息比比皆是。

那现在为什么又涨了?因为价格战打到现在,该洗出去的对手已经洗得差不多了。活下来的国产公司,要么有自己的技术优势,要么绑定了核心大客户,单单靠价格战,很难再将这些公司洗出局。既然价格战边际效益递减,那不如换个打法:涨价,把利润空间做厚,同时用更高的利润去支撑研发,去卡位下一代产品。

在此背景下,国产厂商也陷入两难境地。要知道,国产公司的客户主要集中在消费电子、中低端工控,这些领域的价格敏感度极高。并且,国产公司的库存水位和海外的逻辑不一样。过去两年为了抢市场,很多国产公司手里还有不少库存没消化完。跟随涨价,可能会令好不容易抢来的市场份额丢失,不涨,利润空间便被持续压缩,从而导致投入跟不上,便可能在下一代产品竞争中失去先机。

这也基本印证今年3月1日希荻微在发布涨价函时,对市场行情的解释:本轮价格调整主要受成熟制程领域结构性供需失衡带来的成本压力推动;目前暂未形成全行业涨价潮。

截至发稿,暂未看到国产模拟芯片公司大规模的涨价潮。

03

国产模拟芯片公司,境遇几何?

海外巨头涨价、价格战退潮、行业周期回暖,看似被动承压的国产模拟芯片厂商,实则迎来了前所未有的发展窗口期。

从政策角度来看,中国对原产美国的模拟芯片加征关税,并开展反倾销调查,削弱了德州仪器、亚德诺等国际巨头的价格优势,为国产芯片腾出市场空间。

从下游需求来看,新能源汽车单车模拟芯片用量超500颗,智能驾驶、车载娱乐等场景对电源管理、信号链芯片需求激增,国产车规级芯片正逐步进入比亚迪、蔚来等车企供应链。AI服务器对高密度电源管理芯片、信号链芯片需求旺盛,国产企业如圣邦股份、思瑞浦等已切入相关市场。工业机器人、智能电网等领域对高精度模拟芯片需求年增超20%,国产芯片在隔离、传感等细分领域取得突破。

从技术突破与产品升级来看,大多企业在成熟制程(如40nm以上)已实现稳定量产,部分企业突破28nm工艺,高精度ADC、DAC芯片性能对标国际水平。此外,圣邦股份、纳芯微等企业通过并购整合,形成覆盖信号链、电源管理、射频等多品类的产品矩阵,满足客户一站式需求。

目前,国产模拟芯片正处于“国产化+需求增长+技术突破”的叠加期,短期受益于政策与关税因素,长期受益于下游应用扩张和技术升级,有望在汽车、AI、工业等高端领域实现更大市场份额。

政策、需求与技术的三重利好,正实实在在地转化为国产模拟芯片企业的经营业绩增长动能。2025 年多家头部厂商的财报数据,直观展现了行业发展窗口期下的成长图景:

思瑞浦2025年实现营业总收入21.42亿元,同比增长75.65%;归母净利润1.73亿元,上年同期亏损1.97亿元,实现扭亏为盈。

纳芯微2025年全年营业总收入约为33.68亿元人民币,同比增长71.80%;归属于公司所有者的净亏损约2.41亿元,同比收窄40.2%。

杰华特2025年年度营业收入26.59亿元,同比增长58.37%;归属于上市公司股东的净利润为-7.17亿元;基本每股收益为-1.60元。

南芯科技2025年年度营业收入32.61亿元,同比增长27.03%;归属于上市公司股东的净利润为2.38亿元,同比下降22.42%。

芯朋微2025年实现营业总收入约为11.43亿元,同比增长18.47%;归母净利润约为1.86亿元,同比增长67.34%。

艾为电子2025年年度营业收入28.54亿元,同比下降2.71%;归属于上市公司股东的净利润为3.17亿元,同比增长24.20%。

卓胜微2025年实现营业总收入37.26亿元,同比下降16.96%,归母净利润亏损2.68亿元,同比下降166.70%。

晶丰明源2025年实现营业收入 15.7 亿元,同比增长 4.4%;归母净利润 3560.46 万元,同比扭亏为盈。

免责声明:上述内容仅代表发帖人个人观点,不构成本平台的任何投资建议。

精彩评论

我们需要你的真知灼见来填补这片空白
发表看法