3600元年费、20元月费、3779亿贷款、27.6万件投诉:浦发信用卡的信任裂痕

智瑾财经
03-17 10:20

近日,多名浦发银行信用卡用户反映,在未获明确告知的情况下,被连续多年扣收高额年费及各类增值服务费,涉及金额数千元至上万元不等。相关投诉在社交平台和监管渠道集中爆发,引发公众对银行收费透明度与消费者权益保护的广泛关注。

3月15日,据新黄河(济南日报旗下)报道,上海的王女士近日向记者反映,自己持有的一张浦发银行美国运通白金信用卡,在平时已很少使用、卡片权益不断缩水的情况下,近两年却仍被连续扣收高额年费,两年合计7200元。

更让她难以接受的是,在翻查账单后她发现,自己这些年还一直在为一项每月20元的“增值服务”付费,累计960元。按照客服说法,这笔费用对应的是一对一客服、绿色通道等服务内容,但在高额年费产生前,她却没有收到一条明确提醒短信。在王女士看来,这正是整件事最难理解的地方:一边是持续收费的“专线客服”服务,另一边却是对年费扣收这样直接关系持卡人利益的关键信息缺乏提醒。

3月10日,有一位美国运通白金卡用户也反映了与王女士相同遭遇。2018年银行到其单位集中办卡时称刷卡3至5次可免年费,并提供机场贵宾厅、接送机等服务,但未明确告知每年3600元年费。其表示,2025年、2026年银行在未提前通知情况下分别扣收3600元年费,共7200元,同时原有接送机及免年费规则被调整。持卡人提出异议期间,因处理未及时完成产生519.9元滞纳金和利息。目前该持卡人要求退还两年年费及相关费用,并确保征信不受影响。

相比于争议巨大的高额年费,另一种更为隐蔽的“细水长流”式扣费,波及的用户范围似乎更广。

2025年8月26日,有网友在人民网投诉反映,其浦发银行信用卡自2020年开卡时被引导办理5个业务,每月共计扣费88元,从2025年8月22日发现并与银行沟通协商,现还剩“小浦无忧-健康咨询”不予退费,银行拿短信通知为由拒绝退款,本人未主动办理过此项收费业务,且五年内从未使用该服务,收费时间为2020年9月至2025年3月,累计被扣款1080元。

2026年1月27日,另一网友反映,其2021年办理开通浦发信用卡,在持卡人不知情的情况下,该卡自开通当月就办理了“微医通”、“用卡宝极致版”两项扣费业务,本人不知情也未接受该项服务。截至2026年1月累计被扣费1500余元,严重侵犯消费者知情权、选择选,请相关部门监督该行为并协助退费。

截止发稿前,开甲财经在黑猫投诉搜索“浦发银行信用卡”显示,相关投诉超4.5万件;搜索“浦发银行信用卡 扣费”显示,相关投诉超3000件。

例如,2026年3月4日,有网友反映,其2月份查看浦发银行信用卡账单时发现,每个月都有一个“省心还”的业务扣费20元,随后致电浦发银行信用卡客服,客服反馈自2019年开始每个月都在扣,本人要求退款,客服回复3个工作日内处理,结果一直都未收到回复。

2月2日,有网友在黑猫投诉反映浦发银行信用卡乱扣费(涉诉金额14500元),并列出该行“五宗罪”。

1)浦发银行信用卡存在无合理依据的乱扣费行为,未明确公示扣费项目、标准及依据,侵害金融消费者知情权与财产权。2)浦发银行存在泄露本人个人金融信息、身份信息的行为,违反信息安全管理相关规定,侵犯个人信息权益。3)2015年—2020年期间,浦发银行信用卡中心为完成业绩指标违规开展信用卡审批业务:一是强制绑定家电电器购买业务,将其作为办卡前置条件;二是未按监管要求开展资信调查,对无固定工作、无稳定收入来源的申请人,仅凭借收入证明即违规审批下卡,违反《商业银行信用卡业务监督管理办法》第四十一条关于资信核实、还款能力审核的核心规定。4)浦发银行“万用金”业务未申请人未做全面的还款能力、财务状况核查,仅凭收入证明即向客户放款10-30万元,授信审核不严,违背金融业务审慎经营原则。

2月27日,上述网友主动“确认完成”投诉,并给出1星评价。显然,双方就相关投诉问题达成了和解。

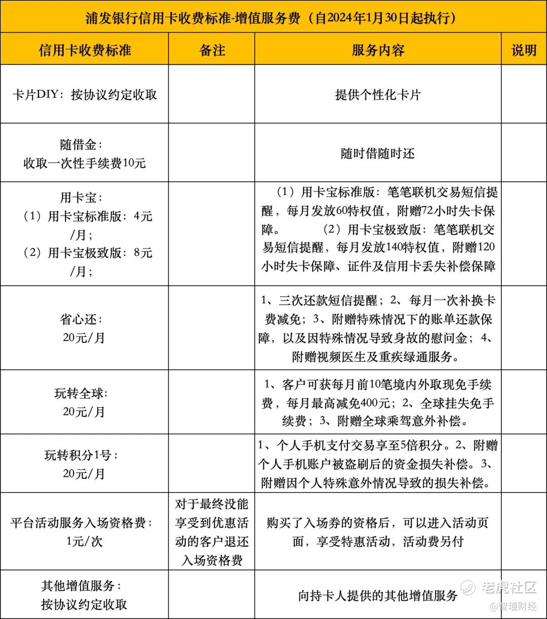
开甲财经注意到,浦发银行披露的信用卡收费项目表显示,该行自2024年1月30日起执行的增值服务费包括8类,具体收费项目如下:

截至发稿前,浦发银行暂未披露2025年年度报告。浦发银行披露的2025年中期报告显示,截至报告期末,该行信用卡及透支贷款余额3778.81亿元,不良贷款86.57亿元,不良贷款率2.29%。

截至发稿前,浦发银行暂未披露2025年受理投诉情况。根据浦发银行披露的2024年年度报告显示,报告期内,该行共受理消费投诉355728件。其中,信用卡业务投诉占比77.6%(27.6万件)、个人贷款业务投诉占比10.3%、借记卡相关业务投诉占比8.5%,代理业务、支付结算、外汇、贵金属、个人金融信息等其他业务投诉占比3.6%。

从“年费悄然扣款”到“增值服务莫名开通”,一系列投诉暴露出部分银行在信用卡业务中存在的信息不透明、服务不匹配等问题。在金融消费者权益保护日益受到重视的当下,银行机构更应审视业务流程,真正做到“收费有据、扣费有知”,以重建用户信任。

来源:开甲财经

声明:本文仅作为知识分享,只为传递更多信息!本文不构成任何投资建议,任何人据此做出投资决策,风险自担。

免责声明:上述内容仅代表发帖人个人观点,不构成本平台的任何投资建议。

精彩评论

我们需要你的真知灼见来填补这片空白
发表看法