【新股IPO】CDTG:环保行业越发抢手,CDTG该如何赢得竞争

阿浦美股
2023-04-05


文/樊雨鑫


如果我们的分析对您有启发,请您点赞支持。若有价值,请您转发给更多的朋友。期待您的评论或私信我吧,我们希望与您深度探讨。感谢您的关注与支持!

1企业介绍

CDT Environmental Technology Investment Holdings Limited(CDTG$CDT Environmental Technology Investment Holdings Limited(CDTG)$  )创立于2012年,总部位于中国深圳,是一家废水处理公司,通过设计、开发、制造、销售、安装、运营和维护污水处理系统(含化粪池)以及提供污水处理服务来创收,主要从事两大业务领域:城乡污水处理系统和污水处理服务。2023年3月29日CDTG向美国证券交易委员会(SEC)提交了F-1招股说明书。 

2财务分析

CDTG的收入来自于城市和农村的污水处理系统和污水处理服务。2022年,总收入增加约700万美元,至约1290万美元,而2021年,总收入约为590万美元。整体增长主要是由于公司的污水处理系统收入增加了约740万美元,2021年约为460万美元。

2022年,总营收成本增加了约450万美元,至820万美元,而2021年约370万美元。收入成本的增加是其收入增加的直接结果。

2022年,CDTG的污水处理系统收入成本从2021年的约280万美元增加约470万美元至约760万美元。污水处理系统收入成本的增加与污水处理系统收入的增加是一致的。

2022年,其毛利润从2021年约220万美元增加了约250万美元,至约470万美元。毛利增加主要是由于污水处理系统的收入增加。

在2022年和2021年,公司整体毛利率分别为36.4%和36.8%。毛利百分比轻微下降0.4%,主要是由于污水处理系统的毛利百分比下降0.9%。下降的主要原因是通货膨胀导致的人工成本增加。

3市场环境

根据数据,截至2020年10月,在中国2019年分散式农村污水处理服务和设备产生的总收入约为约138亿美元,从2015年到2019年的复合年增长率约为40.3%。在大多数农村地区,污水未经处理就被排放,造成了水污染。

根据中国环境保护部和中国财政部截至2016年12月的数据,2016年,中国只有约22%的建制村处理了农村污水。中国生态环境部于2022年4月22日召开新闻发布会,新闻发言人表示,中国住建部数据显示,截至2021年,中国农村污水在排放前处理的比例仅为28%,而2016年至2022年的5年间,这一比例仅上升了6%,CDTG认为这表明农村污水处理有很大的市场。

据《经济学人》2018年1月报道,预计2030年中国农村污水处理市场规模将达到约约合299亿美元。

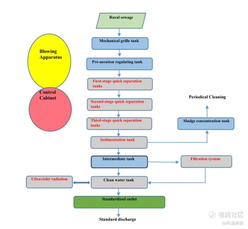
我国农村污水综合处理系统工艺流程

由于中国最近注重通过更严格的清洁水环境法律法规来持续提高生活水平,企业遵守这些法律法规,未来行动将变得越来越困难。因此,CDTG相信在污水处理方面的新技术和应用将会有更大的需求,公司预计这将推动对其服务和产品的需求。

2016年3月,中国宣布了“十三五”规划,其中包括改善中国的饮用水安全,包括与水安全保护、节水改革和饮用水安全立法有关的新措施。“十三五”规划提出了城市污水处理及配套设施建设、城市中水循环利用、继续减少废物排放等清洁水举措。此外,“十三五”规划要求工业产品的产品技术、工艺设备和能源效率都要提高。

此外,中国生态环境部于2022年4月22日召开新闻发布会,发言人表示,中国住建部数据显示,截至2021年,中国农村污水在排放前处理的比例仅为28%,2016年至2022年5年间,这一比例仅增长了6%,公司认为,这表明农村污水处理有很大的市场。

图源:中国城镇污水处理碳排放研究报告

4机遇和风险

机遇

CDGT的一体化农村污水处理系统采用了快速分离技术,这是一种先进的、低成本的小型分散污水处理解决方案。两个化粪池处理系统,移动和固定,都有能力在现场处理化粪池,减少气味和噪音。公司专有设计和技术可适应特定客户的需求,并生产出符合适用政府标准的处理水。相较于其他公司CDGT的产品优势更加突出,设备更加完备。

CDGT在中国9个省份拥有13家子公司,每个子公司都有当地的战略合作伙伴,公司位置靠近中国各地的现有和潜在客户,这提供了更多的机会接触这些客户,并降低了设备和服务的运输和旅行成本。CDGT拥有广泛的运营网络可以更好的销售其产品,并且可以在一定程度上减少成本.

CDGT在中国的福建、江西、辽宁和浙江等省完成了许多项目,这将使公司与现有的小规模和区域性竞争对手区别开来。CDTG在一定程度上引领了中国新兴的农村污水处理和化粪池处理行业,成功的案例使得CDTG销售方面更加具有竞争力。

风险

CDGT所竞争的市场竞争非常激烈。竞争可能导致定价压力、利润率降低或失去市场份额,或无法扩大市场份额,任何一种情况都可能严重损害业务和运营结果。CDTG竞争客户的主要依据是品牌声誉、价格以及所提供的产品和服务的范围。在环保整个业务中,竞争公司不断寻求吸引客户的想法,并推出与CDTG的产品竞争的新产品。公司不能保证能够成功地与新的或现有的竞争对手竞争。如果不能维持声誉和竞争力,客户对其产品和项目的需求可能会下降。

除了现有的竞争对手,拥有流行产品理念的新参与者可以获得客户,并在短时间内成为重要的竞争对手。这些现有的和新的竞争对手可能能够更迅速地对客户偏好的变化做出反应。竞争对手的产品可能比CDTG的产品获得更大的市场接受度,并可能减少需求,降低收入和盈利能力。环保市场竞争激烈,许多竞争对手的规模和资源可能会使他们更有竞争力,从而阻碍CDGT实现盈利。对于现有的竞争企业和未来将会出现的竞争力量,CDTG无法保证自己的业绩。

CDTG的产品和项目安装操作在很大程度上依赖于各种原材料的现成可用性。原材料的可获得性可能会下降,其价格可能会大幅波动。如果材料供应商不能向其提供原材料,公司可能无法生产产品。无法为客户生产某些产品或安装项目可能会导致利润下降和声誉受损。如果原材料成本增加,CDTG可能无法全部或完全将这些更高的成本转嫁给客户。CDTG无法自己生产原材料,产品的组装依靠零件等厂商的供应,原材料供应量下降或成本上升都会对公司收入产生重大影响。

5总结

CDTG的项目需要依靠国有企业,这导致公司对上游的议价能力偏弱,应收账款账期长,容易发生坏账风险。同时市场竞争剧烈、客户过于集中、大额应收账款,在这三大风险影响下,CDTG能否凭借资本市场实现稳健发展犹未可知。

【IPO情报局】本周新股,你看好哪家?
港美股打新集中营! ——10月20日, $剑桥科技 (06166.HK)$ 、 $三一重工 (06031.HK)$ 、 $滴普科技 (01384.HK)$ 和 $八马茶业(06980.HK)$同日开启全球招股!【有你看好的新股吗? $广和通 (00638.HK)$今日上市,成为第一只破发的机制B,大家对接下来打新市场前景是否依然看好?】
免责声明:上述内容仅代表发帖人个人观点,不构成本平台的任何投资建议。

精彩评论

  • 波king
    2023-04-05
    波king
    先进的、低成本的小型分散污水处理解决方案的商家应该是比较能赚钱的
  • 低买高卖谁不会
    2023-04-05
    低买高卖谁不会
    农村污水不是一个好赛道,那里没有有钱人
  • 短线机遇
    2023-04-05
    短线机遇
    这次双马煤矿的事情对这公司算是利好
发表看法
3
2