泰康人寿去年赚了118亿,蝉联榜首,投诉量却多达5800多件

易简财经
2023-04-07

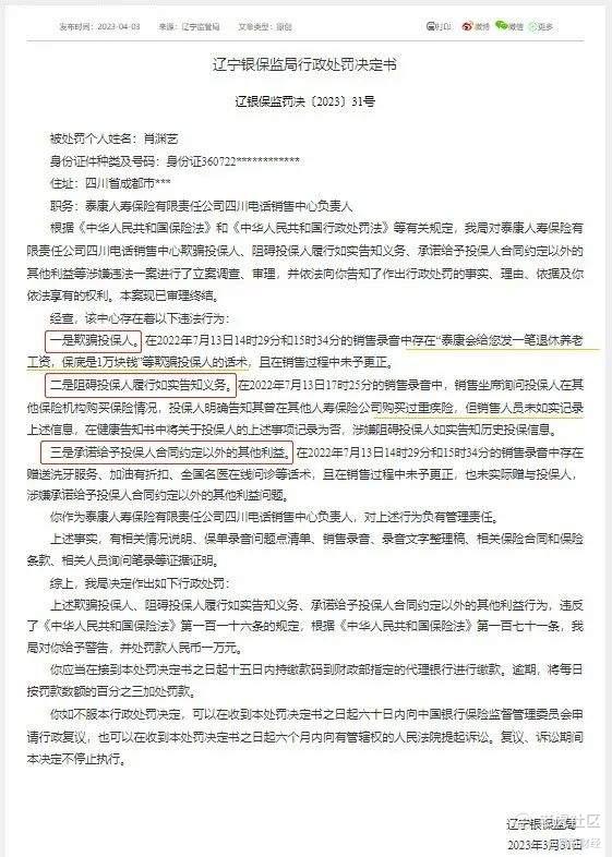
近日,泰康人寿四川电话销售中心,收到了辽宁银保监的两张罚单!

而这已不是泰康人寿第一次收到投诉和处罚。

多次吃罚

罚单显示,2022年7月13日,泰康保险四川电话营销中心在销售录音中提到“泰康会给您发一笔退休养老工资,保底是1万块钱”“赠送洗牙服务”“加油有折扣”等话术,来欺骗投保人。

来源:中国银行保险监督管理委员会

此外,销售人员还隐瞒投保人在其他保险机构购买保险的情况,涉嫌阻碍投保人如实告知历史投保信息。

这意味投保人的总保额、理赔金额比例等利益将会受到影响。

然而,这已经不是泰康保险第一次收到累累罚单了。

今年1月4日,泰康人寿黑龙江分公司因强制搭售其他保险产品而被给予警告,并处罚款3万元。1月15日,内蒙古分公司存在未按规定使用保险费率、销售误导等......

3月10日,一支行培训主管在员工培训会上还存在夸大保险产品收益,将保险产品与存款、证券进行片面比较等误导性内容:

“买了意外险100变10万,医疗险3000变10万”“不管未来的利率有多低,养老金的领取都不会受到任何影响”“对标国债,20年后满期领,年化4.2%”......

今年以来,泰康保险累计收到银保监行政处罚20件,涉及误导性推销、提供虚假的文件、内控管理不到位、未加强保险代理人管理等多方面违法违规操作。

除了频收罚单外,泰康人寿还多次登榜银保监会发布的季度投诉通报。

在2022年四季度,泰康人寿就以1040件投诉,位列人保公司投诉量第四位。

在2022年前三季度,泰康人寿投诉数量分别为1704件、1685件和1381件位列人保公司投诉量的第三、第四。

由通报可以看出,泰康人寿整个2022年收到5810件投诉。

而在黑猫投诉平台上,截至4月6日,有关泰康人寿的投诉量高达5333条,投诉内容涉及私自使用个人信息、诱导投保、虚假宣传,捆绑销售等。

其中,有一款叫“飞铁保”的产品被投诉频繁,高达3144条。

大部分网友投诉的原因是:泰康人寿未经同意强制投保“飞铁保PLUS”。

资料显示,泰康飞铁保PLUS是一款互联网意外险产品,用户只需要填写个人信息之后就可以免费领取,主要包含航空、高铁意外保障。

虽然“飞铁保”号称是免费产品,但无论如何都要经过当事人同意才能成为受保人。

而在2021年,泰康人寿还创下过首个终身禁入保险业的案例。

其保险销售因承诺给予投保人保险合同约定以外的利益,欺骗投保人和被保险人、隐瞒与保险合同有关的重要情况,而被终身禁入保险业,成为行业首个终身禁入保险业的案例。

净利润超过118亿元,蝉联榜首

接二连三的罚单,把泰康人寿推到了风口浪尖。

企查查显示,泰康人寿隶属于泰康保险集团股份有限公司(下称“泰康保险”),主要经营人身保险业务,2016年成立至今,已成为老牌保险公司了。

其创始人是被称为“92派”企业家的陈东升,拥有经济学博士学位,也是中国著名企业家。

他曾用24年的时间和17亿人民币的资本(6亿注册资本和2000年引入11亿外资),将泰康打造成一家总资产过万亿、管理资产超过2万亿、年营收过2000亿的世界500强企业。

数据显示,2022年末,泰康人寿的总资产为11922.41亿元,而这一指标在2016年末为5774.26亿元,6年时间总资产实现翻一番。

可见其实力雄厚。

据其1月底公布的偿付能力报告,泰康人寿2022年实现保险业务收入1708.4亿元,同比上升3.71%;实现净利润118.33亿元。

虽同比下降48.18%,少赚了接近一半,但仍然一马当先,位居盈利榜首。

数据显示,去年59家非上市寿险公司,仅27家盈利,合计209.74亿,其中泰康人寿贡献了超五成。另外32家都是亏损的,合计亏了186.95亿。

据此计算,去年非上市寿险公司合计净利润共22亿,同比减少约400亿。

作为寿险老七家之一,泰康也是以个代渠道为主,即个人代理保险,其优势是业务范围广,创造的保费收入也几乎占到70%以上。

从泰康的保费情况来看,近几年都处于增长状态。

不过,2022年前三季度其保费还处于负增长的状态,直到第四季度力挽狂澜,营收直冲34亿。

最终,从保险业务收入看,公司全年实现1708亿,同比增长3.7%,规模保费增速更高为4.06%。

但这种模式也存在一些问题。

一旦内部监管不力,或者代理人为了冲业绩,极有可能滑向诱导、欺骗保险人等违法违规的一端。

这从泰康人寿接连吃罚单中可以窥探一二。

•END•

免责声明:上述内容仅代表发帖人个人观点,不构成本平台的任何投资建议。

精彩评论

发表看法
10