聚焦学历提升培训赛道,看尚德的投资潜力

伯乐相马我相牛
2020-05-26

一 什么是学历提升培训?

从商业模式上看,成人教育主要分为2C和2B,而2C部分又分为学历教育和非学历教育。除了学校提供的学历教育后,还有一部分为成人进入社会后,为进一步提升学历而选择的学历提升培训,包括大众所知的硕士培训、出国留学都属于这一范畴,另外还有一类虽不被主流人群所知,但却是普通人(尤其是社会在职人员)寻求学历提升的主要通道,即自考、成考及国家开放大学(统称为成人继续教育)。

成立于2003年的尚德机构,主要为年龄在 18 岁以上的城市用户提供证书培训、学历培训等职业教育在线课程。目前最大的业务板块来自于学历提升培训,覆盖了自考专本科到在职研及国内 MBA,基本涵盖了成人学历的各个阶段。

什么是自考?自考是1981年国务院批准创立,对自学者进行的以学历考试为主的高等教育国家考试。考生参加国家考试机构统一组织的单科考试,合格一门,发一门的合格证书,所有科目合格后,方可申请毕业。自考专科一般考16门,本科考14门,可以说,对于本身基础就不太好的学习者,自考的难度并不亚于高考,十分考验考生的耐性和自制力,这也是为什么在自考领域,产生大量培训机构的原因。

根据尚德的招股书,尚德在自考领域是绝对的龙头,规模比第2到第10位加总规模还要多,已经在自考领域树立了绝对的品牌影响力。

除自考之外,尚德机构也在寻求产品多元化,从其收入比例就可以看出,2019年,尚德机构的硕士培训业务占比从过去的微不足道达到了目前的15%,自考业务占比明显下降。但无论是自考或是硕士,依然属于学历提升培训,面对的人群也以社会在职人员为主。

二 学历提升培训的市场规模有多大?

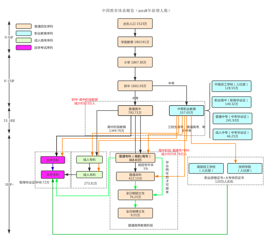
先了解一下我国教育体系:

在普通人升学的过程中,产生了几个关键性的分流点:

1. 初中到高中阶段:792万人升入高中,而253万人学历教育中止,557万人进入中等职业教育;

2. 高中到大学阶段:422万人考上本科,368万人考入高职(即大专),558万人教育中止;

3. 中职到高一级学校:根据2015年教育部公布的数字,中职升入各种高一级学校就读的占20.02%,即80%的学生直接就业。

由此可见,除了义务教育之外,从初中毕业开始,每一次的升学过程中,就有超过一半的人,会流入到社会,或者进入职业教育通道,止步于高等教育。

据报道,即使在当下国内不断扩招的情况下,我国的本科渗透率才20%左右,与欧美发达国家40%左右的本科渗透率差距较大。与此同时,国内用人单位对学历的要求越来越高,BOSS直聘研究院数据显示,2020年春招季较2019年同期相比,应届生岗位中明确要求本科及以上学历的比例为49.5%,比去年高出13个百分点。

学历,仍然是普通人求职最重要的门槛。

说到这里,大家对学历提升教育可能有些感觉了,那么这个市场到底有多大?

根据艾瑞咨询统计,预计中国自考培训市场在2022年可以达到791亿元,在线自考培训能达到446.8亿,行业平均增速60%-70%。

考研培训大家可能会更熟悉,2019年考研人数历史性达到290万, 根据智研咨询发布的《2020-2026年中国考研培训行业市场全面调研及竞争格局预测报告》,2020年考研人数342.2万人,考研市场规模约150亿;若每年本科毕业生维持在3%的增长,考研占比维持在2%增速,预计2024年我国考研培训市场规模或超过200亿元。

因此,仅仅自考+考研,两个市场相加即为千亿市场,远远高于A股职教龙头中公教育的公务员考试赛道。

三 学历提升市场发展的驱动力

就业,就业,还是就业。

有人统计了今年政府工作报告关键词出现次数,排名第二的即是就业(出现39次),仅次于发展,可见国内就业形势之严峻。据国家统计局数据显示,今年1月份,全国城镇调查失业率受春节因素影响环比略升0.1个百分点;2月份受疫情影响,全国城镇调查失业率升至6.2%,同比环比均上升0.9个百分点。

如何解决就业问题?除了依赖于经济发展来提供更多的就业岗位,以训(职业培训、学历提升)稳岗,就成为唯一的缓冲剂了。在这样的历史背景下,高职院校扩招200万,专升本、硕士扩招51万,其中的原因也就不言而喻了。

作为学历提升教育领域唯一的头部机构,尚德机构拥有一支近千人的产研团队,包括大量BAT等一线互联网公司工作经历的高级、资深工程师。在互联网教育领域属于豪华阵容,处于第一集团。在大数据、人工智能等方面的研发实力领先。面对这样的历史机遇,已经做好准备了。

因此,仅从赛道上看,相信尚德机构能再次迎来新的爆发。

$尚德机构(STG)$

机构们的新动向
巴菲特加仓了哪只标,做空机构又瞄准了哪只股票,来看看大佬与机构们的选择吧
免责声明:上述内容仅代表发帖人个人观点,不构成本平台的任何投资建议。

精彩评论

  • 博科园投资
    2020-05-27
    博科园投资
    现在教育行业的培训机构也很多,但是像尚德这样实力强的,真的不多
  • 博科园投资
    2020-05-27
    博科园投资
    从商业角度看,尚德投资价值还是很大的,作为教育行业龙头企业,发展一路看好
发表看法
2
3