配售结果分析:诺城建华-B(09969.HK)

Hkome港股之家
2020-03-20

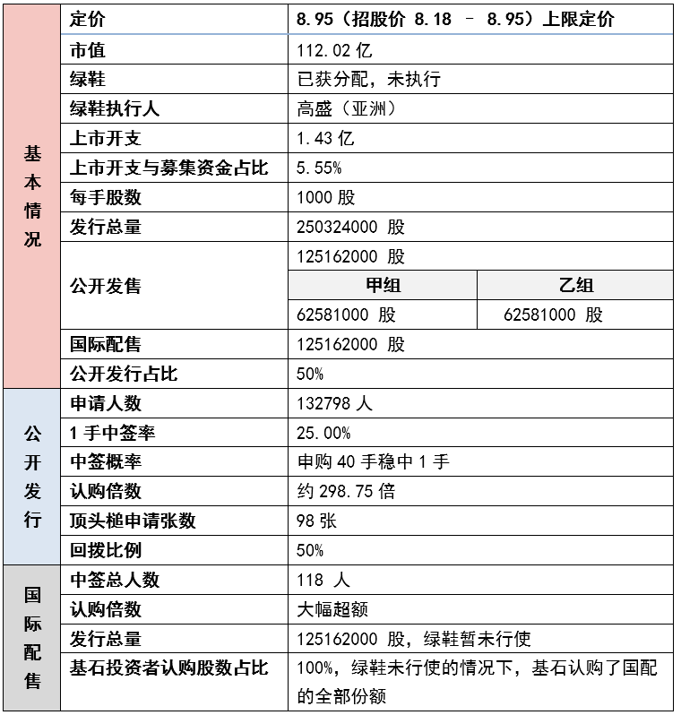
一、配售结果总览

二、甲组配售结果分析

甲组认购人数129409,1手中签率25.00%。40手稳中1手。我们可以看一下1手中签率随着认购手数的提升,有什么样的变化。

图:手中签率和认购手数的关系(Hkome整理)

图:甲组认购分组情况(Hkome整理)

从图中,我们可以看到,随着认购手数上升,1手中签率也是稳步提升,整体提升的比例还是比较迅速,没有大起大落的曲线。很多券商提供了10倍的融资,也很多人都顶格融资。从配售结果曲线中可以看到,融资认购10手的中签率大概为 32%,相较于现金认购1手,只提升了7个百分点,可以说变化并不大。但是当融资认购超过15手之后,1手中签率提升到了45%,相对于现金认购1手,提升了 20个百分点,1手中签率提升还是比较明显。所以针对诺城建华-B这只股票来说,性价比比较高的认购方式应该是10手以下现金认购1手, 15手以上可以融资申购。

从甲组认购分组情况来看,1手认购的最多,54920份。而多手认购份数最多的数12手认购,为13738份。

三、乙组配售结果分析

乙组总共收到有限申请份数为3389份,乙组发行股数为62581000股,合62581手。乙头为600000股,合600手,有效申请数目为 1695份。顶头槌为12517000股,合12517手,有效申请数目为98份。

四、国际配售结果分析

图:基石投资者(Hkome整理)

国际配售发行125162000股,12名基石投资者认购了所有国配部分。基石分散且瓜分了所有国配的份额,说明机构非常看好该股上市后的表现。基石拿完了所有国配的份额(未计算超额发行部分)导致其他打新基金或者券商无法拿到国配份额,只能参与甲组、乙组认购,或在暗盘和首日接手散户抛出的份额,加上今天港股表现不错,恒指最高取得了+955.48的涨幅,所以很期待今天诺城建华-B的暗盘表现。

五、绿鞋执行人分析

绿鞋有效,尚未行使。绿鞋之行人为高盛(亚洲)。高盛作为账簿管理人总共有77只,其中暗盘下跌有18只,破发率23.38%。首日下跌27只,破发率35%。

六、综合点评

股权比较集中,前25大承配人拿到了国配近95的份额(假设绿鞋执行)和康宁杰瑞差不多,公开认购倍数298倍,一手中签率25%,国配获大幅超额认购,乙组认购倍数也也大幅超过甲组,说明比较受到大资金的青睐,虽然截止认购前有抽飞现象可能是受近期大盘不好的影响,但是有大行高盛做绿鞋行使人,如果破发的话可以果断入场(可能性较小),另外今日医药板块表现良好,综合来看该股中短期上涨的概率很大,可以参考康宁杰瑞的走势,中签的投资者不妨等甲组抛售完毕后坐等机构资金的抬轿。

$诺诚健华-B(09969)$ $恒生指数(HSI)$ $中国医疗集团(08225)$ $康宁杰瑞制药-B(09966)$ $生兴控股(01472)$ $纳斯达克(.IXIC)$ $道琼斯(.DJI)$ $中国医疗网络(00383)$ $红筹指数(HSCCI)$ $国企指数(HSCEI)$ $阿里健康(00241)$ $平安好医生(01833)$ 



【IPO情报局】本周新股,你看好哪家?
港美股打新集中营! ——10月20日, $剑桥科技 (06166.HK)$ 、 $三一重工 (06031.HK)$ 、 $滴普科技 (01384.HK)$ 和 $八马茶业(06980.HK)$同日开启全球招股!【有你看好的新股吗? $广和通 (00638.HK)$今日上市,成为第一只破发的机制B,大家对接下来打新市场前景是否依然看好?】
免责声明:上述内容仅代表发帖人个人观点,不构成本平台的任何投资建议。

精彩评论

我们需要你的真知灼见来填补这片空白
发表看法