「新奥股份」首次递表,拟私有化新奥能源,并以介绍方式在港上市

侠之大者.
06-18

新奥股份(600803.SH)拟通过全资子公司私有化新奥能源(02688.HK),并同步以介绍上市方式在香港联交所主板上市。

2025年6月16日,新奥股份首次向港交所递交招股书,拟在香港主板介绍上市,独家保荐人为中金公司。此次介绍上市不涉及公开发售H股或任何其他证券供购买或认购,且不会就介绍上市筹集任何资金。

此前于今年5月28日,新奥股份股东大会已高票通过新奥股份拟通过其子公司新能(香港)能源投资有限公司以协议安排方式将新奥能源(2688.HK)私有化的议案。

新奥股份于1994年1月上海证券交易所主板上市,最新市值约为584亿人民币。公司是中国最大的民营天然气企业。2024年收入1.35亿元人民币,毛利润为0.18亿元人民币,毛利率达13.60%左右,净利润达0.1亿元人民币。

LiveReport获悉,来自河北石家庄的新奥天然气股份有限公司ENN Natural Gas Co.,Ltd.(简称“新奥股份”)于2025年6月16日在港交所递交上市申请,拟在香港主板上市。这是该公司第1次递表。

作为行业领先的能源企业,公司以天然气全场景作为基础,已沉淀超过30年的运营实践,拥有庞大坚实的客户基础、丰富的海内外长协资源、中国处理能力最大的民营LNG接收站2 、自主研发的风控以及套期保值交易系统,持续深化天然气产业链一体化布局。

于往绩记录期间,新奥股份的业务包括天然气销售(包含天然气零售、平台交易气、天然气批发)、基础设施运营、泛能业务、智家业务、工程建造与安装及能源生产,业务覆盖全国各个地区。

以天然气全产业链为根基,紧密围绕客户需求,持续拓展泛能、智家等业务版图,践行为客户全方位创造多元价值的发展愿景。

在全球能源格局深刻变革、气候变化风险日益加剧的背景下,公司形成了以「智慧创新可持续能源(With Wisdom, we Innovate Sustainable Energy)」为指引的可持续发展愿景,明确「WISE」为核心的战略理念,围绕环境、社会及管治三大核心维度,涵盖「自驱利他「卓越治理」「安全供能」「绿色发展」四大可持续发展行动方向,构建可持续发展战略模型。

财务分析

截至2024年12月31日止3个财年:

收入分别约为人民币1500.2亿、1411.15亿及1349.46亿元,2024年同比增长率为-4.37%;

毛利分别约为人民币203.62亿、184.24亿及183.58亿元,2024年同比增长率为-0.36%;

净利润分别约为人民币97.39亿元、82.73亿元及99.44亿元,2024年同比增长率为20.20%;

毛利率分别约为13.57%、13.06%及13.60%;

净利率分别约为6.49%、5.86%及7.37%。

该公司2022-2024年收入呈现下降趋势,但毛利率与净利率有所上升。

行业情况

根据弗若斯特沙利文的资料,在全球能源结构持续优化的背景下,天然气因其相对环保、安全、灵活的特性,在一次能源消费量中的占比正逐步提升。随着工业低碳化升级、交通能源多元化以及全球天然气贸易网络持续拓展,预计到2030年,全球天然气在一次能源消费量中的占比将达到约26.2%,成为支撑全球能源转型和「碳中和」目标的重要力量。

根据弗若斯特沙利文的资料,截至2024年底,中国企业签订的海外LNG长协合同量总量超120.0百万吨,其中 前四大企业合同总量占整体市场份额的81.8%。截至2024年底,前三名国企累计占据了海外LNG长协合同市场份额的73.3%。新奥股份海外LNG长协合同签约量约为10.2百万吨,占整体市场份额的8.5%,是中国海外LNG长协合同量最大的民营企业。

可比公司 

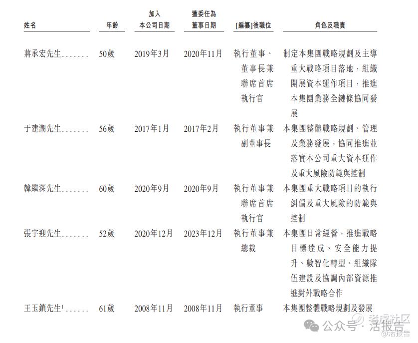
董事高管 

   

主要股东 

IPO前,控股股东王玉锁先生直接及间接合计持股约72.44%,董事持股约为0.26%,其他A股董事持股约为27.30%。

中介团队

据LiveReport大数据统计,新奥股份中介团队共计8家,其中保荐人1家,近10家保荐项目数据表现尚可;公司律师3家,综合项目数据整体不尽如意。整体而言中介团队历史数据表现不尽如意。

(本文首发于活报告公众号,ID:livereport)

IPO情报局
港美股打新集中营,聚焦最新打新情报。
免责声明:上述内容仅代表发帖人个人观点,不构成本平台的任何投资建议。

精彩评论

我们需要你的真知灼见来填补这片空白
发表看法
2