中芯国际 | 营收利润双增!稳居全球第三

浩海投研
10-23 15:33

作者/星空下的菠萝蜜

编辑/菠菜的星空

排版/星空下的蛋黄酥

作为中国#半导体产业 的领军企业,中芯国际(688981)一直处于贸易战的风口浪尖之上。尤其对于芯片及半导体行业来说,大洋彼岸施加的技术封锁也早已不是新鲜事。

纵观2025年上半年,中芯国际营收、归母净利分别同比增长23.1%39.8%,相比2024年同期均有显著提升。

来源:中芯国际2025年半年报

这一数据无疑在如今复杂多变的地缘政治情形下,为中国的半导体产业注入了一剂强心针。

一、行业复苏+需求回流,收入稳增

中芯国际是全球领先的集成电路晶圆代工企业之一,也是中国大陆#集成电路制造业 领导者,为客户提供0.35微米到14纳米不同技术节点的晶圆代工与技术服务。

尽管各种管制政策对中芯国际带来些许影响,但上半年中芯国际仍然交出了一张亮眼的成绩单。

数据显示,2025年上半年,中芯国际营收同比增长23.17%,拆分量价来看,单价的增幅约为5%;晶圆销售数量增长率为19.9%,成为维持其收入增长的核心驱动因素。

来源:中芯国际2025年半年报

销量增加的结果并不太让人意外,根据WSTS(世界半导体贸易统计组织)的分析数据,2025年上半年全球半导体市场规模达3460亿美元,同比增长18.9%;其中一季度市场规模约1670亿美元,同比增长18.1%;二季度约1800亿美元,同比增长19.6%。

中芯国际的营收增长轨迹,与全球半导体行业复苏的整体增长态势同步。

来源:WSTS官网

从下游市场来看,中芯国际主要面向智能手机、电脑和平板、消费电子、互联与可穿戴、工业与汽车几大领域。

来源:中芯国际2025年半年报

其中,#消费电子 市场在智能终端迭代升级的温和刺激下,智能手机、电脑、可穿戴设备等产品的换机需求呈现渐进式释放。汽车电子领域也表现出了触底反弹的积极信号,产业链在地化转换也继续走强,更多的晶圆代工需求回流本土。

结合中芯国际在各细分领域的收入数据来看,上半年其在智能手机、互联和可穿戴设备成长空间相对有限。不过在汽车以及其他消费电子领域均表现亮眼。尤其是消费电子领域(参考中芯国际的产品分类,其中应该不包括手机、电脑等产品)受AI驱动,消费电子等设备市场持续稳健扩张。

上半年,中芯国际消费电子板块收入占比已超40%,为其营收增长提供了最强劲的支撑。

二、研发聚焦成熟制程,坚守阵地

集成电路晶圆代工行业属于技术密集型行业,其核心技术涉及数十种科学技术及工程领域学科知识的综合应用,因此,研发投入的水平很大程度上决定着相关企业的核心竞争力。

中芯国际作为中国晶圆代工行业内的领军企业,成功开发了8英寸和12英寸的多种技术平台,同时具备14nm FinFET(鳍式晶体管)量产能力,可以为客户提供一站式晶圆代工和技术服务。

同时,中芯国际在集成电路领域积累了多项核心技术,截至2025年6月,累计获得授权专利14215件,其中发明专利多达12342件。除此之外,中芯国际还拥有集成电路布图设计权94件。

来源:中芯国际2025年半年报

然而不得不承认的是,尽管中芯国际在28-90nm的成熟制程领域已经站稳自己的脚跟,但在≤14nm的先进制程领域与国际巨头差距显著。而且从研发角度来看,2025年上半年,其研发费用同比下滑了9.38个百分点。不过,纵观近7年中芯国际的研发费用总额变化,中芯国际的研发投入是稳中有升的。

来源:iFinD-中芯国际

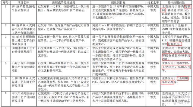
从中芯国际2025年中期报告的在研项目情况不难看出,中芯国际在成熟制程领域的市场渗透方面加大力度,在车载芯片、工业芯片、智能家居以及其他的IoT(物联网)应用场景上同时布局,以期实现批量生产。

来源:中芯国际2025年半年报

诚然,在面对外部供应链吃紧、关税限制等不利因素下,先进制程的技术推进举步维艰。在AI风靡全球的时代背景下,先进制程的研发受阻势必会对中芯国际带来困难。但积极调整科技创新战略,坚守住成熟制程的现有阵地,也不失为一种成功。

三、国际竞争格局变化,逆势而升

从全球的市场格局来看,近几年,台积电市占率大幅攀升。根据TrendForce数据显示,2023年Q2,台积电市占率为56.4%,到2025年Q2,台积电市占率已增至70.2%。与此同时,其他厂商市场份额普遍被挤压下滑。

在这样的行业背景下,中芯国际反而展现出极强的竞争韧性

一方面,其市占率长期稳定在5%-6%区间(2023年Q2为5.6%,2025年Q2为5.1%),成功在行业变局中守住市场份额;

另一方面,排名实现跨越式提升,从2023年Q2的第5位跃升至2025年Q2的第3位,成为全球第三、中国大陆第一的晶圆代工厂商。

来源:TrendForce官网

进一步来看,国内市场始终是支撑中芯国际不断前行的坚实后盾。

数据显示,2025年上半年,中芯国际在美国区的收入占比已从上年的15.5%下滑至12.7%;同时,中国区的收入占比已由2024年同期的80.9%上涨至2025年的84.2%。

来源:中芯国际2025年半年报

可见,在国产替代趋势的影响下,中芯国际凭借着成熟制程与本土市场适配的差异化壁垒,在一超多强的晶圆代工格局中,已成为中国大陆半导体产业链的核心支柱之一。

注:本文不构成任何投资建议。股市有风险,入市需谨慎。没有买卖就没有伤害。 $台积电(TSM)$ $中芯国际(00981)$ $芯片概念(BK4575)$

寒武纪“比肩”英伟达!你更想买哪个?
A股大牛股寒武纪股价持续走强,本月涨幅超100%,2023年至今累计涨幅超2500%,总市值超6000亿。正好高盛周末唱多寒武纪,上调寒武纪目标价到1835,认为乐观情况下可达3934 元!【国产AI芯片VS美国芯片,大家接下来更看好寒武纪,还是英伟达?谁近期更有上涨潜力?】
免责声明:上述内容仅代表发帖人个人观点,不构成本平台的任何投资建议。

精彩评论

我们需要你的真知灼见来填补这片空白
发表看法