阿里“千问”发布,AI时代群雄争霸,孰能制胜?

浩海投研
11-18 16:10

文/星空下的乌梅

11月17日,阿里巴巴正式宣布“千问”项目,全力进军AI to C市场。当天,千问APP公测版上线,基于全球性能第一的开源模型Qwen3,凭借免费,以及与各类生活场景生态的结合,与ChatGPT展开全面竞争。阿里核心管理层将“千问”项目视为“AI时代的未来之战”。

千问公测,第一张打出的王牌就是免费。在ChatGPT、Copilot们还在为订阅费精打细算时,阿里这招堪称降维打击,直接戳中全球用户的痒点。这不仅是商业策略,更是宣言,AI服务的终极形态,或许就该像水和电一样普惠。

但明眼人都懂,阿里真正的底气不在于不收钱,而在于能办事。据透露,阿里巴巴正在计划将地图、外卖、订票、办公、学习、购物、健康等各类生活场景接入千问APP,让千问具备更强大的办事能力。这目标已不是功能齐全,而是生态构建;不是制造工具,而是生活方式的重塑。这种模型能力+生态资源的深度绑定,是ChatGPT等纯技术型选手难以复制的优势,也让千问从聊天工具升级为生活管家。

随着AI技术的不断发展,AI金融分析领域也将走进大众的生活。今天就让我们以“百川畅银(300614)基本面分析”为主题,对比下千问、豆包和Deepseek的分析水平。

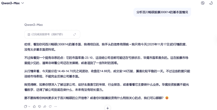
千问开场白,像极了刚入行的新手。缺乏实质内容,仅提供了股价、市盈率等基础数据,对公司主营业务、财务状况、核心竞争力等关键信息几乎空白。其建议“去查查年报、行业报告”的推诿,恰恰暴露了当前AI金融分析最大的软肋——正确的废话。

千问AI的回答

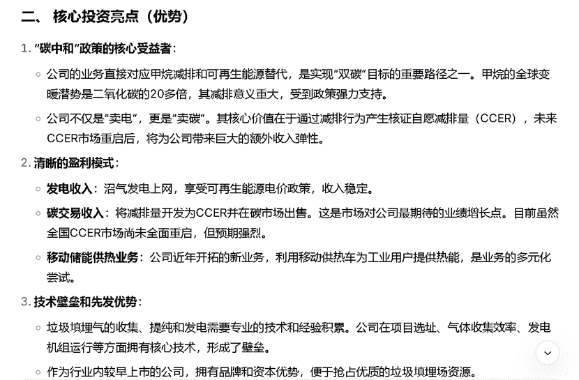
豆包的分析拥有完整的结构框架和详实的数据支撑,详细介绍百川畅银是国内第三方沼气资源化利用龙头,市占率超20%,全球项目数量第二、国内第一;财务分析则提供了2025年前三季度完整数据,梳理了37项专利、自主研发智慧化运营平台、移动储能供热技术等技术优势。但在逻辑上还存在矛盾,一边承认“垃圾焚烧替代导致填埋占比下降,传统填埋气发电业务萎缩”,另一边却仍强调其“行业龙头地位稳固”。

豆包的部分回答

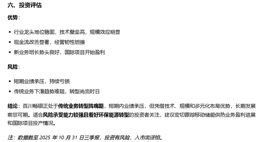
Deepseek的分析报告在豆包的基础上,进一步挖掘了公司的战略价值,强调了百川畅银的碳中和战略定位与商业模式,即百川畅银是卖碳,而非单纯卖电,其核心价值在于减排行为产生的核证自愿减排量(CCER)。相比豆包报告的常规全面,更具独特性。同时,也过度强调政策依赖风险。

Deepseek的部分回答

但能感知到的是,AI在金融分析领域仍然存在较多局限。比如数据丰富,却匮乏洞察;风险提示流于表面与模版;可以整理信息,却无法做出真正有远见的商业判断。

回到阿里千问,其全力进军AI to C市场的战略,指明了AI价值创造的正确方,与真实场景结合,解决具体问题。千问计划将地图、外卖、订票等生活场景接入,这意味着它意识到,不在真空里回答问题,而是在具体语境中提供解决方案,这种场景化的AI才真正具有商业价值。但显然,目前来看,千问仍然有巨大的发展空间。

说到底,千问的挑战远不止于技术。其一,是信任的构建。用户敢不敢把生活交给它?数据安全、决策透明、结果公正,任何一环的失误都可能引发信任崩塌。其二,是体验的无缝。生态整合不是简单的API调用,而是需要理解用户意图、平滑衔接场景的AI直觉,任何卡顿、误判都会让用户用脚投票。其三,是价值的回归。 它必须证明自己不是噱头,而是能切实提升效率、降低成本的伙伴。

千问的公测,只是漫长战役的启幕。它承载着阿里在AI时代延续辉煌的野望,也预示着我们的数字生活即将迎来一场深度重构。当AI从聊天框走进生活流,这场“未来之战”的答案,不在于技术参数表的榜首是谁,而在于亿万用户的手指,最终会选择在哪个入口,轻轻键入那个改变一切的——“问”。 $谷歌(GOOG)$ $特斯拉(TSLA)$ $阿里巴巴(BABA)$

阿里逆势翻红!下周财报看多or看空?
11月17日,阿里巴巴正式宣布“千问”项目,全力进军AI to C市场,阿里股价强势翻红上涨。阿里巴巴3季报财报在11月25日,对于阿里,你是看多or看空?财报前你的操作策略是?
免责声明:上述内容仅代表发帖人个人观点,不构成本平台的任何投资建议。

精彩评论

  • RobinEvan
    11-18 17:15
    RobinEvan
    阿里这波生态整合可以啊,先圈用户再变现的老套路了[吃瓜]
发表看法
1