18C特专科技公司「金智维」递表港交所,国泰君安国际、中银国际联席保荐

侠之大者.
15:07

来源丨**大数据

招股书丨点击文末“阅读原文”

2025年12月15日,金智维首次向港交所递交招股书,拟在香港主板上市,联席保荐人为国泰君安国际、中银国际。

公司是专注于提供人工智能(「AI」)数字员工解决方案及企业级智能体解决方案的AI企业,2024年收入2.43亿元人民币,净亏损1.22亿元,同比扩大九成;2025年上半年收入0.46亿元,净亏损1.17亿元,同比扩大三倍。

**获悉,珠海金智维人工智能股份有限公司Zhuhai Kingsware Artificial Intelligence Co., Ltd.*(简称“金智维”)于2025年12月15日首次在港交所递交上市申请,拟在香港主板上市。

公司是一家专注于提供人工智能(「AI」)数字员工解决方案及企业级智能体解决方案的AI企业,通过自主研发的AI解决方案,公司助力企业加速其数智化转型。

公司已服务众多行业多家头部企业,并取得市场领先地位。按市场份额计,公司于2022年至2024年连续三年在中国AI数字员工解决方案市场蝉联榜首。整个业绩记录期间,公司在此市场服务的大中型企业数量亦位居市场首位。公司的市场领先地位尤其体现在金融服务领域,自2022年至2024年连续三年市场份额稳居第一。

以下为公司发展历程的关键里程碑:

公司于2016年推出基于RPA技术的数字员工平台;于2021年推出AI能力中心,构建了K-APA AI数字员工平台,并推出K-APA AI数字员工解决方案);于2022年顺利通过中国信通院RPA系统和工具产品能力全能力域证书;顺应大语言模型快速发展趋势,公司于2023年对K-APA平台进行系统性升级,并获工信部认证为国家级专精特新「小巨人」企业;

公司于2025年推出Ki-Agent企业级智能体平台及Ki-Agent企业级智能体解决方案;截至最后实际可行日期,公司的Ki-Agent解决方案已在多个行业领先的客户中进行商业部署。

截至2025年6月30日,根据公司AI解决方案授予客户的授权数量计,公司已部署逾180万名AI数字员工。该等AI数字员工涉足金融服务、政务、制造业等十余个行业,累计服务超过1,300家优质客户(含120余家《财富》全球500强及《财富》中国500强企业)。

截至2025年6月30日,公司已为超240家银行(覆盖中国六大国有银行)、超130家证券公司(覆盖中国90%以上的证券公司),以及超170家其他主要金融机构提供服务。

财务业绩

截至2024年12月31日止3个年度、2024年及2025年前6个月:

收入分别约为人民币2.03亿、2.17亿、2.43亿、0.55亿、0.46亿,2025年前6月同比-17.13%;

毛利分别约为人民币0.85亿、0.90亿、1.30亿、0.29亿、0.24亿,2025年前6月同比-19.06%;

净利分别约为人民币-5.07亿、-0.63亿、-1.22亿、-0.27亿、-1.17亿,2025年前6月同比+328.99%;

毛利率分别约为42.09%、41.54%、53.35%、53.14%、51.90%;

净利率分别约为-249.53%、-28.87%、-50.19%、-49.09%、-254.14%。

公司过去两年收入呈稳步增长态势;净利润方面,2023年净亏损0.63亿元,2024年净亏损扩大至1.22亿元,主要受业务扩张及相关开支影响。

公司收入主要来自AI解决方案,重大部分来自项目制收入,2024年占总营收的69.7%,是核心收入来源;订阅制收入占比24.1%,而运维服务获得的收入比例最小,2024年仅为6.2%。从行业分布来看,金融服务领域收入占比最高,2024年达78.1%,非金融服务领域收入占比相对较小。

截至2025年6月30日,公司经营活动现金流为-0.75亿,期末现金约为0.90亿。

行业情况

根据弗若斯特沙利文(Frost & Sullivan)的报告,全球AI数字员工解决方案市场近年来保持快速增长,从2020年的人民币118亿元增长至2024年的人民币291亿元,期间实现25.3%的复合年均增长率。

中国AI数字员工解决方案市场规模从2020年的人民币18亿元增长至2024年的人民币65亿元,2020年至2024年的复合年均增长率达37.5%。其中,金融行业是最早实现规模化落地的应用领域,市场规模从2020年的人民币5亿元增长至2024年的人民币17亿元,复合年均增长率为35.8%。

按收入计,公司在中国AI数字员工解决方案公司中排名第一。

按收入计,公司在中国金融服务行业的AI数字员工解决方案公司中排名第一。

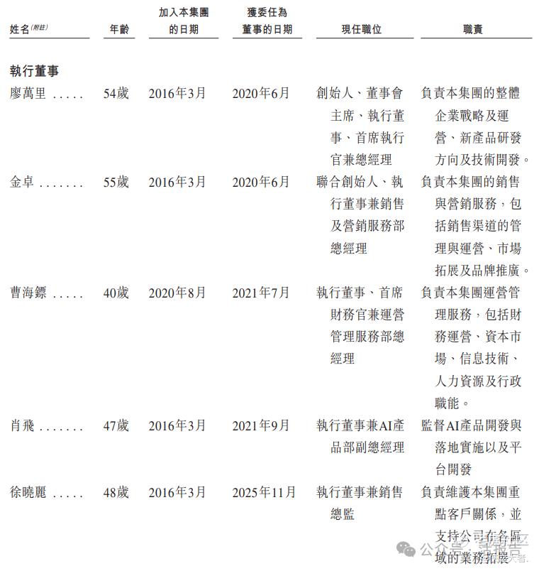
董事高管

金智维的董事会由十一名董事组成,包括五名执行董事、两名非执行董事及四名独立非执行董事。

主要股东

公司香港上市前的股东架构中:

廖万里先生通过金石众成(25.28%)、金石汇智(5.73%)、金石鹏程(4.82%)、金石伟业(4.82%)、智维星合、智维星链合计控制公司40.65%股份;

金证科技持股12.14%;

启明系(启明融盈、启明融科、启明融新)合计持股12.26%;

上海高瓴辰钧持股7.34%;

国开制造业转型升级基金持股6.50%;

其他前投资者持股21.11%。

融资历程

公司上市前经历了多轮融资,累计融资逾6.86亿元人民币。在2023年6月的C3轮最新融资中,公司的投后估值约为30.75亿人民币。

中介团队

据**大数据统计,金智维中介团队共计8家,其中保荐人2家,近10家保荐项目数据表现普通;公司律师共计2家,综合项目数据表现有待加强。整体而言中介团队历史数据表现有待提升。

(本文首发于活报告公众号,ID:**)

老虎财报季
美股财报季来袭,本周最值得下注的两家公司非Netflix和台积电莫属。一边是全球最大的流媒体平台,刚刚在广告技术领域迈出独立第一步;另一边是AI风口上的晶圆代工巨头,基本面持续火热,二季度有望创下历史最佳盈利纪录。这两个公司的财报,你更看谁呢?
免责声明:上述内容仅代表发帖人个人观点,不构成本平台的任何投资建议。

精彩评论

我们需要你的真知灼见来填补这片空白
发表看法