锂电池铜箔龙头「铜博科技」首次递表,国金证券独家保荐

侠之大者.
02-02

来源丨招股书、**大数据

招股书丨点击文末“阅读原文”

2026年1月28日,铜博科技首次向港交所递交招股书,拟在香港主板上市,独家保荐人为国金证券(香港)。

公司是一家中国领先的电解铜箔解决方案提供商,2024年收入32.12亿元,净利润0.21亿元,毛利率3.11%;2025年前9个月收入28.49亿元,净利润0.42亿元,同比飙涨122.4%。

公司是一家中国领先的电解铜箔解决方案提供商,专注于高性能电解铜箔的设计、研发、生产和销售。根据弗若斯特沙利文的资料,公司是中国第九大电解铜箔生产商,市场份额约为4.0%。

按2024年销售量计算,公司亦是中国高性能锂电铜箔第二大生产商,市场份额为13.0%,充分印证公司的技术实力及市场领导地位获得高度认可。

公司生产的锂电池铜箔,是新能源汽车(「NEV」)、储能系统(「ESS」)及消费电子产品中各类锂电池的关键组件;同时,公司也提供高端电子电路铜箔,该产品是制造印刷电路板(「PCB」)与覆铜板(「CCL」)的核心材料,广泛应用于5G/6G通信、AI服务器、高性能算力、商业航天、汽车电子及消费电子等市场。

此外,公司率先开发行业前沿技术,向全球顶尖电池制造商供应专用于固态电池及固液混合电池的新型负极集流体样品,以及向多家国内领先PCB与CCL制造商供应反转铜箔(「RTF」)及超低轮廓(「HVLP」)样品产品。

公司的产品组合包括两大核心类别:(i)标准及高性能锂电池铜箔,作为锂离子电池中不可或缺的负极集流体;及(ii)电子电路铜箔,用于生产印刷电路板(PCB)和覆铜板(CCL)。

财务业绩

截至2024年12月31日止2个年度、2024及2025年前9个月:

收入分别约为人民币31.63亿、32.12亿、22.90亿、28.49亿,2025年前9月同比+24.45%;

毛利分别约为人民币2.12亿、1.00亿、0.68亿、1.37亿,2025年前9月同比+101.86%;

净利分别约为人民币0.63亿、0.21亿、0.19亿、0.42亿,2025年前9月同比+122.40%;

毛利率分别约为6.69%、3.11%、2.96%、4.80%;

净利率分别约为1.99%、0.64%、0.82%、1.46%。

行业概况

根据弗若斯特沙利文(Frost & Sullivan)的报告,全球电解铜箔销量从2020年的590.3千吨增长至2024年的1,493.4千吨,复合年增长率为26.1%。预测期内,预计2029年全球电解铜箔销量将进一步增长至4,066.9千吨,2024年至2029年复合年增长率为22.2%。

动力电池铜箔占据电解铜箔市场的最大份额。全球动力电池锂电铜箔销量由2020年的116.6千吨增至2024年的664.9千吨,复合年增长率为54.5%。于预测期内,预期全球动力电池锂电铜箔销量将于2029年进一步增长至2,172.1千吨,2024年至2029年的复合年增长率为26.7%。

2024年,公司电解铜箔销量达3.95万吨,营收人民币32亿元,位列全球电解铜箔行业销量第10名。2024年全球电解铜箔市场前十大厂商合计市场份额约为48.1%,其余超过一半的市场份额由众多其他企业占据,行业内未出现具有明显垄断地位的龙头企业,市场结构相对均衡。在中国竞争者中,公司位于第9名。

可比公司

同行业IPO可比公司:诺德股份、嘉元科技、德福科技。

董事高管

公司董事会由九名董事组成,包括四名执行董事、一名非执行董事及四名独立非执行董事。

主要股东

公司香港上市前的股东架构中:

李衡洋、李思洋兄弟及珠海鑫岩作为一致行动人合计持股71.1%;激励平台持股8.6%;

比亚迪持股3.0%;

A轮投资者(宜宾投资、金华金开、厦门惠友、超兴创投、汇优创投等)合计持股10.8%;A+轮投资者深圳磊晋持股1.1%;

B轮投资者(中金宜宾、成都鼎益、东南科创)合计持股3.4%;

广东骅泰持股2.0%。

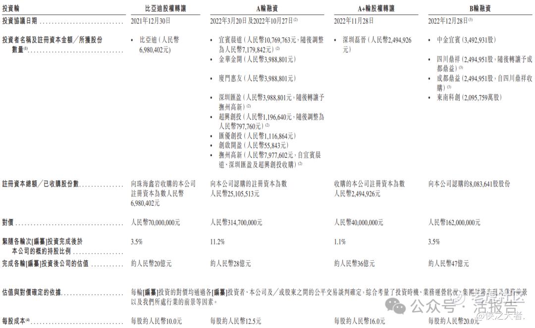
融资历程

公司上市前经历了4轮融资,累计融资逾58.67亿元人民币。在2022年12月的B轮最新融资中,公司的投后估值约为47亿人民币。

中介团队

据**大数据统计,铜博科技中介团队共计8家,其中保荐人1家,近10家保荐项目数据表现差强人意;公司律师共计2家,综合项目数据表现普通。整体而言中介团队历史数据表现中规中矩。

(本文首发于活报告公众号,ID:**)

老虎财报季
美股财报季来袭,本周最值得下注的两家公司非Netflix和台积电莫属。一边是全球最大的流媒体平台,刚刚在广告技术领域迈出独立第一步;另一边是AI风口上的晶圆代工巨头,基本面持续火热,二季度有望创下历史最佳盈利纪录。这两个公司的财报,你更看谁呢?
免责声明:上述内容仅代表发帖人个人观点,不构成本平台的任何投资建议。

精彩评论

我们需要你的真知灼见来填补这片空白
发表看法