10亿美金独角兽「剂泰科技-P」通过聆讯,为AI纳米材料领军者

侠之大者.
04-22

图片

来源丨**大数据

招股书丨点击文末“阅读原文”

2026年4月19日,来自北京的剂泰科技-P通过港交所聆讯,拟在香港主板上市,联席保荐人为杰富瑞、德意志银行、中信证券。

公司已于2026年3月17日通过证监会备案,拟发行不超过2.73亿股境外上市普通股并在香港联合交易所上市。公司39名股东拟将所持合计8.52亿股境内未上市股份转为境外上市股份,并在香港联合交易所上市流通。

公司是人工智能纳米材料创新的领军者,2024年收入0.01亿元,净亏损4.99亿元,毛利率55.53%;2025年收入1.05亿元,净亏损3.92亿元,毛利率98.18%。公司报告期内业绩波动性较大。

**获悉,剂泰科技(北京)股份有限公司Metis TechBio Co., Ltd.(简称“剂泰科技-P”)于2026年4月19日通过港交所聆讯,拟在香港主板上市。该公司此前于2026年3月25日首次披露招股书。

公司是人工智能纳米材料创新的领军者,致力于有效载荷(Payload)在所有生命形态中的递送与应用,秉承以AI纳米创新开启健康未来。NanoForge是公司专有的、协同整合的人工智能驱动纳米科技创新体系的基础,涵盖公司自主生成的庞大脂质库、人工智能基础模型、METiS智能体、量子化学与分子动力学模拟及人工智能驱动的高通量筛选平台。

图片

在此基础上,公司开发了三大专业的解决方案(即AiTEM、AiLNP及AiRNA平台),用以模拟、预测及阐释纳米级别的相互作用关系,从而实现对先进纳米材料及其相关有效载荷的合理设计、优化及验证。

·AiTEM专注于小分子制剂的纳米级化学-生物相互作用;

·AiLNP通过利用公司的专有脂质库以及生成及预测算法设计及优化脂质纳米颗粒(包括其组分及比例)解决生物分子及超分子的相互作用问题;

·AiRNA(通常与AiLNP联合使用)通过将生成式人工智能应用于全长mRNA序列设计及优化(包括编码及非编码两个区域),以优化表达、稳定性及器官特异性翻译,从而最大限度地提高体内疗效。

公司已构建业内首个规模最大及最多元化的脂质库,收录了超过一千万种结构多元化的脂质,为靶向递送奠定了基础。依托这一庞大的脂质库,公司开发出能够精准将有效载荷递送至多个不同器官的纳米材料。

公司进展最快的候选药物(人工智能驱动剂型技术设计)可将临床前制剂开发时间从约1至2年缩短至少于3个月。根据弗若斯特沙利文的报告,MTS-004代表了采用人工智能驱动剂型技术设计进展最快的管线。

图片

公司采用双轮驱动商业模式,将公司的专有AiTEM、AiLNP及AiRNA平台(及其下提供的服务)与公司内部开发的治疗资产协同整合。

图片

财务业绩

公司以18C上市规则上市,并属于未商业化的公司。截至2025年12月31日止3个年度:

收入分别约为人民币0.09亿、0.01亿、1.05亿;

毛利分别约为人民币0.06亿、0.01亿、1.03亿;

研发分别约为人民币-2.90亿、-2.74亿、-2.70亿;

净利分别约为人民币-5.82亿、-4.99亿、-3.92亿;

毛利率分别约为59.81%、55.53%、98.18%。

图片

公司收入主要来自技术合作与产品授权相关的合作协议收入,其中MTS-004产品授权首付款为收入重大来源,占比极高;其他辅助服务、实验检测等非核心业务收入占比较小,收入结构高度集中。

图片

截至2025年12月31日,公司经营活动现金流为-1.22亿元人民币,期末现金约为8.28亿元人民币。

行业情况

弗若斯特沙利文(Frost & Sullivan)的资料,全球纳米技术药物市场呈现稳步增长步伐,由2020年的1,875亿美元增至2024年的2,220亿美元,此期间的复合年增长率为4.3%。展望未来,市场预计将显著加速,至2035年达到5,854亿美元,预计2024年至2035年的复合年增长率为9.2%。

图片

公司为纳米技术药物递送领域的新秀。与成熟的全球参与者不同,公司从一开始就将人工智能整合到其纳米材料生成、识别和优化的每个阶段。

图片

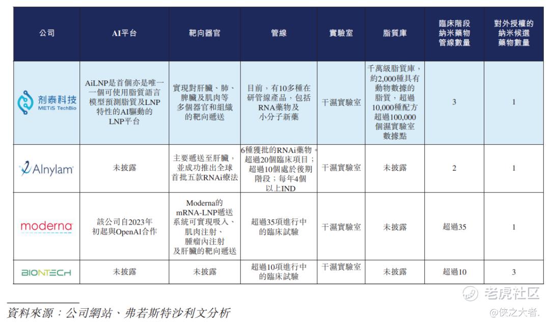
可比公司

同行业IPO可比公司:阿里拉姆制药(ALNY.O)、MODERNA(MRNA.O)、BIONTECH(BNTX.O)

图片

董事高管

公司的董事会由八名董事组成,包括三名执行董事、两名非执行董事及三名独立非执行董事。

图片

主要股东

公司香港上市前的股东架构中:

赖才达博士、Hongming Chen博士、王文首博士、Scientia HK、南京承泰裕鑫(由王博士控制的雇员激励平台)、Delos Holding(由赖博士控制的雇员激励平台)、杭州盛泰(由王博士控制的雇员激励平台)、Dechi Holding(由赖博士控制的雇员激励平台),构成公司的单一最大股东集团,合计持股约30.67%;

领航资深独立投资者包括:

中金持股约11.44%;

HSG持股约6.89%;

人保健康养老基金持股约5.29%;

5Y Capital持股约4.78%;

疌泉成达持股约3.68%。

此外,北京格禾泰持股约0.10%;其他投资者合计持股约37.14%。

图片

融资历程

公司上市前经历了多轮融资。在2025年7月的D轮最新融资中,公司的投后估值约为10.49亿美元。

图片

中介团队

据**大数据统计,剂泰科技中介团队共计10家,其中保荐人3家,近10家保荐项目数据表现有待提升;公司律师共计2家,综合项目数据表现平平。整体而言中介团队历史数据表现普通。

图片

(本文首发于活报告公众号,ID:**)

群核科技上市大涨!胜宏科技接力
本周一次新股群核科技尾盘放量飙升逾110%,市值一度突破600亿港元,最后收涨101.29%;同时盘后PCB龙头胜宏科技开启暗盘,股价大涨。新股华勤技术将于23日港股上市,目前迈威生物、曦智科技开启申购。【打新热潮继续,大家快来分享你的打新经历!】
免责声明:上述内容仅代表发帖人个人观点,不构成本平台的任何投资建议。

精彩评论

  • LilithMonroe
    04-22
    LilithMonroe
    AI+纳米材料这个方向挺有意思的。
发表看法
1